虽然经历了近三年长跑最终实现上市,但首航新能面临的市场危机并未消散。公司一项计划投资21亿元的储能系统建设项目出现延期。而伴随海外市场降温,首航新能没有排除公司2025年及未来业绩存在进一步下滑甚至亏损的风险。
4月2日,首航新能(301658.SZ)登陆深交所创业板,上市首日收40.65元/股,涨244.49%。
公司此次IPO每股发行价格为11.80元,发行股数4123.7114万股,募集资金总额48659.79万元。较公司此前公布过的35.12亿元的计划募资总额出现大幅缩水。
首航新能主营业务是新能源电力设备的研发、生产、销售及服务,主要产品包括光伏并网逆变器、光伏储能逆变器、储能电池等。根据研究机构Wood Mackenzie(伍德麦肯兹)发布的统计数据,首航新能光伏逆变器出货量位列全球第十位,市场占有率约为3%。
虽然经历了近三年长跑最终实现上市,但首航新能面临的市场危机并未消散。公司一项计划投资21亿元的储能系统建设项目出现延期。而伴随海外市场降温,首航新能没有排除公司2025年及未来业绩存在进一步下滑甚至亏损的风险。
三年长跑终上市,募资额大幅缩水,募投建设项目出现延期
首航新能的IPO申请于2022年6月获得受理,2023年3月过会,此后直至2025年1月23日方才提交注册。
首航新能的计划募集资金经历了较大调整,2022年6月提交的第一版招股书显示为15.11亿元,折合每股发行价格16.25元。2022年11月更新财务资料后的版本则在募投项目中增加了一项预计投资规模21亿元的首航储能系统建设项目,拟募集资金总额也随之升至35.12亿元,折合每股发行价格为37.77元,这也是首航新能最终上会的发行募资方案。
在今年1月的注册稿中,首航新能将计划募资总额大幅减至12.11亿元,其中首航储能系统建设项目预计投入的募集资金从20亿元降至1亿元,补充流动资金的金额从4.5亿元降至0.5亿元。公司表示,这一变更是“基于公司经营发展战略、证券市场整体情况、项目投资规划等因素”。而最终完成发行后的募资总额为4.87亿元,仅为此前计划的35.12亿元的不到14%。
最吸引人关注的是拟投入资金缩水了19个亿的首航储能系统建设项目。在首航新能披露中,这一项目系2022年6月公司与惠州仲恺高新技术产业开发区管理委员会签署协议拟进行建设的,计划投资总额的 21亿元中20亿元为固定资产投资额。
首航新能3月28日发布的招股书显示,上述项目处于在建状态,项目公司广东首航因逾期动工存在被追究违约责任的风险。广东首航已向仲恺高新区管委会提交申请项目延期动工,相关政府部门原则同意广东首航的申请。截至本招股说明书签署之日,广东首航未收到仲恺高新区管委会追究广东首航违约责任,要求支付违约金的通知。
在首航新能的几大主营业务中,据2024年半年报,光伏并网逆变器营收占比为51.09%,储能逆变器为24.98%,储能电池为21.66%。
首航新能的境外销售收入占比较高,2021年度、2022年度、2023年度和 2024年上半年,公司境外销售收入占主营业务收入的比例分别为88.01%、89.61%、75.57%和83.19%。
与诸多同行企业一样,首航新能也经历了过去数年间海外市场爆发带来的发展机遇以及需求回落后的调整。
首航新能在招股书中提到,其主要销售区域为欧洲等境外地区。2022年,由于乌克兰危机给欧洲带来的能源供给冲击叠加全球通货膨胀的影响,欧洲主要国家的电力价格上涨较为明显,从而拉动了国内具有产业链竞争优势的光伏、储能等新能源相关产品出口。2023 年下半年以来,随着乌克兰危机影响趋缓,欧洲天然气供应量、储存量逐渐回升,欧洲主要国家电力价格有所下降,使得居民及工商业储能市场需求有所放缓。
欧洲市场的需求下降导致首航新能利润水平较高的储能业务(储能逆变器、储能电池)收入规模及利润均受到影响。在此背景下,首航新能选择开拓国内市场,境内收入占比从2022年的10.39%上升至2023年的24.43%。但境内光储市场竞争激烈,导致首航新能并网逆变器境内销售毛利率同比下降,同时由于信用期较长的内销收入增幅较大等因素影响,公司经营活动产生的现金流量净额出现负值。
在招股书中,首航新能披露了2024年盈利预测——预测2024年度营业收入27.13亿元,归属于母公司股东的净利润2.55亿元。相较上年同期分别下降27.52%、25.22%。首航新能没有排除公司2025年及未来业绩存在进一步下滑甚至亏损的风险。
宁德时代“折价”突击入股
首航新能控股股东、实际控制人为1965年出生的创始人许韬,此次发行上市前他直接和间接合计持有公司 52.75%的股权。
首航新能的前十大股东阵容中,还包括了深创投与宁德时代(300750.SZ)。
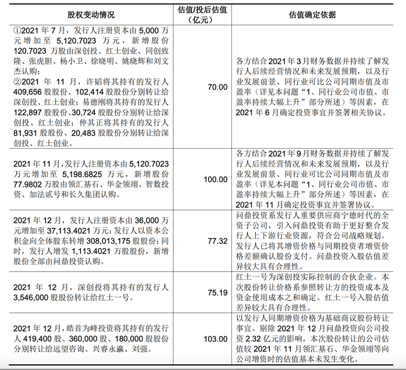
深创投及其参股的红土创业先后两次入股首航新能。2021年7月首航新能增发股份,深创投与红土创业分别认购61.45万股、15.36万股。2021年11月,首航新能进行股份转让,深创投和红土创业再次分别受让了61.45万股、15.36万股。
2021年12月,首航新能增发1113.4021万股股份,宁德时代全资子公司问鼎投资全额认购。
此次发行完成后,深创投持股1.20%位列第十大股东,问鼎投资持股2.70%位列第八大股东。
值得关注的是,在2021年下半年首航新能进行的多次增发与股权转让中,公司估值存在较大变化。2021年7月进行的增发与2021年11月进行的转让,公司估值均为70亿元,2021年11月的增发估值则增长至100亿元。2021年12月宁德时代旗下问鼎投资参与的增发,公司估值又回落至77.32亿元。

来源:公司上市文件
深交所下发的第一轮审核问询函同样提到了这一点。在回复中,首航新能给出的解释是问鼎投资系公司重要供应商宁德时代的全资子公司,引入问鼎投资有助于公司更好地整合上下游行业资源,符合公司战略规划。公司已将其增资价格与同期投资者增资价格差额确认为股份支付。问鼎投资入股估值差异较大具有合理性。