chaguwang.cn-查股网.中国
查股网.CN
浦发银行(600000)内幕信息消息披露
 
个股最新内幕信息查询:    
 

浦发银行4个月收三张罚单,合计超7000万元

http://www.chaguwang.cn  2026-03-03  浦发银行内幕信息

来源 :新浪财经2026-03-03

  因存在多项违规行为,浦发银行近日被罚款超4000万元,其在去年10月、12月同样收到千万元级别的罚单,四个月内累计被罚超7000万元,提醒公司需要深挖个中原因,并对症下药,强化内控合规管理,避免再次因类似违规事项而被罚。

  2月12日,浦发银行领巨额罚单,因存在违反账户管理规定;违反清算管理规定;违反银行卡收单业务管理规定;违反反假货币业务管理规定;占压财政存款或资金;违反信用信息采集、提供、查询及相关管理规定;未按规定履行客户身份识别义务;未按规定保存客户身份资料和交易记录;未按规定报送大额交易报告或者可疑交易报告;与身份不明的客户进行交易等违法事实,被中国人民银行警告,没收违法所得27.545608万元,罚款4222.89万元,公示期限为5年。

  同时,浦发银行9名相关责任人被警告、罚款,包括信用卡中心夏某平、运营管理部潘某东、信息科技部冯某亮、零售信贷部严某霞、公司业务部李某、零售业务部周某、零售信贷部陆某勇、网络金融部薛某华、法律合规部刘某波,其中夏某平被罚款31.5万元。

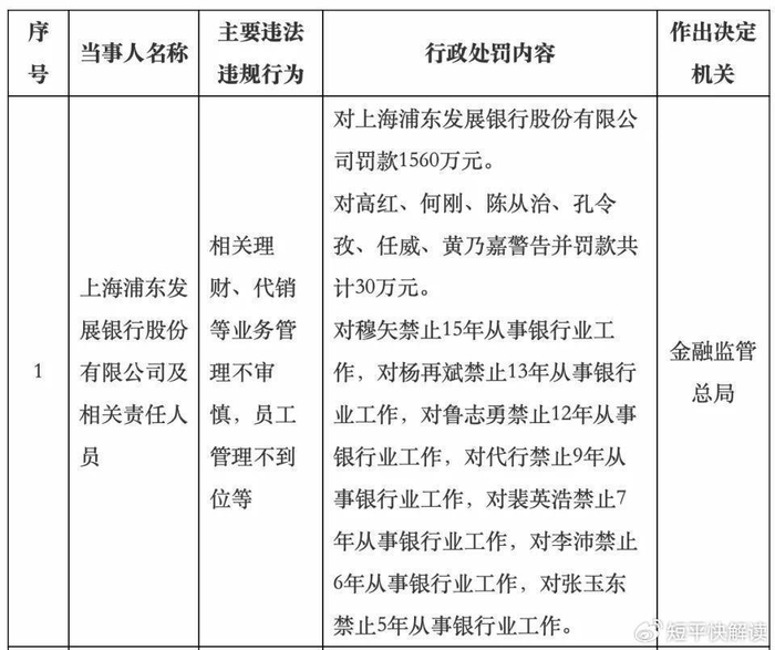
  事实上,浦发银行在2025年收到两张千万元级别的巨额罚单,10月29日,因相关互联网贷款、代销等业务管理不审慎,被金融监管总局罚款1270万元;12月29日,因相关理财、代销等业务管理不审慎,员工管理不到位等,被金融监管总局罚款1560万元。

  需要指出的是,去年12月的罚单中,浦发银行多位高管被禁止从业,原副行长、董事会秘书穆矢被禁业15年,杨再斌、鲁志勇分别被禁业13年、12年,其余高管被禁业5年到9年。

  4个月收到三张千万元级别罚单,合计金额超7000万元,这对于任何一家银行而言均非小事情,需要深挖个中原因,并对症下药,避免再次因类似违规事项而被罚。

  进一步来看,浦发银行多家分行在去年因贷款违规而收到大额罚单,8月,无锡分行因房地产开发贷款管理严重不到位、固定资产贷款管理不到位、流动资金贷款“三查”不到位、个人贷款“三查”不到位被罚款175万元;同月,南昌分行因违规发放贷款被罚款30万元;12月,遵义分行因贷款“三查”不尽职、向首付款来源于房地产企业的关联企业违规发放按揭贷款被罚款30万元。

  据2025年中报,公司持续夯实基础管理工作,将合规内控管理要求融入日常经营管理工作,具体包括持续推进制度完善、全面修订和完善规章制度、全流程梳理合规问题,后者从事前、事中、事后全流程梳理,从机制、体系、系统、流程上进行溯源整改,及时处置和消除各种隐患,不过从短期内屡遭重罚背后,合规内控还有待进一步强化。

  业绩快报显示,预计2025年实现营业收入、归母净利润分别为1739.64亿元、500.17亿元,同比分别增长1.88%、10.52%,结束了前四年收入下滑态势,净利润增速则有所放缓。

查股网为非盈利性网站 本页为转载如有版权问题请联系 767871486@qq.comQQ:767871486
Copyright 2007-2025
www.chaguwang.cn 查股网