chaguwang.cn-查股网.中国
查股网.CN
浦发银行(600000)内幕信息消息披露
 
个股最新内幕信息查询:    
 

浦发银行发布2025年年报,互联网助贷合作12家机构!

http://www.chaguwang.cn  2026-03-31  浦发银行内幕信息

来源 :银信界2026-03-31

  3月30日,浦发银行(600000.SH)发布2025年年度报告。

  去年,该行实现营业收入1739.64亿元,同比增长1.88%;归属于母公司股东的净利润500.17亿元,同比增长10.52%,连续两年保持两位数增长。

  截至2025年末,浦发银行总资产首次突破10万亿元,达100817.46亿元,较上年末增长6.55%,正式迈入“十万亿俱乐部”。净息差为1.42%,与上年持平,在行业净息差普遍收窄的形势下实现逆势稳守。

  利息净收入方面,2025年浦发银行实现利息净收入1204.83亿元,同比增长5.03%;非利息净收入534.81亿元,同比下降4.55%,其中手续费及佣金净收入227.25亿元,同比下降0.40%;其他非利息收益307.56亿元,同比下降7.40%。非息收入承压主要与债券市场波动等因素有关。

  资产质量方面,截至2025年末,浦发银行不良贷款率1.26%,较上年末下降0.10个百分点,为2015年以来最好水平;不良贷款余额719.90亿元,较上年末减少11.64亿元,为2019年以来最低水平,不良实现“双降”。拨备覆盖率200.72%,较上年末上升13.76个百分点,为2016年以来最优水平,风险抵补能力持续增强。

  分产品来看,截至2025年末,浦发银行企业贷款不良率为1.21%,较上年末下降0.13个百分点;零售贷款不良率为1.47%,较上年末下降0.14个百分点。

  在零售贷款中,消费贷款及其他类不良贷款率为1.80%,较上年末下降0.48个百分点;信用卡及透支不良率下降0.53个百分点至1.92%;但个人按揭贷款不良率从1.08%上升至1.10%。

  零售业务方面,管理个人AUM(含市值)达46645.33亿元,较上年末增长20.26%,单年净增7859.26亿元,财富管理业务韧性显现。浦银理财产品总规模为14650.84亿元,较上年末增长15.31%。

  零售贷款(不含个人经营贷款)余额15137.37亿元,较上年末增长3.46%,增速低于对公贷款8.23%的增幅。其中个人住房贷款余额8768.34亿元,较上年末增长2.04%。

  个人消费贷业务上,个人信用消费贷款产品“浦闪贷”余额突破800亿元。该行还落实了个人消费贷款财政贴息政策、一次性信用修复政策、消费品以旧换新政策等,助力提振消费扩大内需。

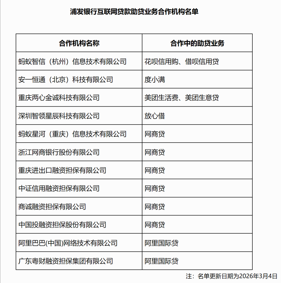
  互联网贷款助贷业务方面,根据浦发银行官网2025年9月26日公示的名单(更新至2026年3月4日),合作机构共涉及12家,如下表所示:

  此外,据行业梳理,浦发银行还与得物、海尔、中公教育等合作推出场景定制化产品,以API形式输出超百个网贷产品。

  在战略层面,浦发银行将2025年定位为“数智化”战略提升年,确立了深耕科技金融、供应链金融、普惠金融、跨境金融、财资金融“五大赛道”的战略方向。年报显示,该行在制造业中长期贷款、科技企业并购贷款等领域均实现较快增长。行长谢伟在年报致辞中表示,2025年经营业绩全面向好,资产规模突破十万亿大关,净利润保持双位数增长,资产质量指标创近年最优。他强调,将“以扎实的战略定力、稳健的经营举措,为股东创造穿越周期的可持续回报”。

  对于2026年的经营方向,谢伟在业绩发布会上表示将深化“数智化”战略,持续推动五大赛道协同发展,通过“三超”建设(超级平台、超级产品、超级系统)进一步巩固转型成效,力争在复杂市场环境中保持经营韧性与盈利稳定。

  银信界有关浦发银行的过往文章详见《浦发银行重回正轨?》

有问题请联系 767871486@qq.com 商务合作广告联系 QQ:767871486
Copyright 2007-2026
www.chaguwang.cn 查股网