来源 :北极星电力网2023-04-18
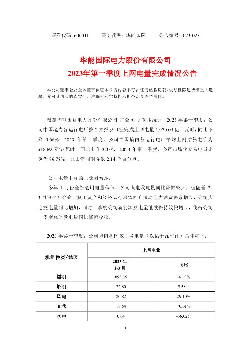
北极星电力网获悉,华能国际4月15日发布2023年第一季度上网电量完成情况公告。2023年第一季度,公司中国境内各运行电厂按合并报表口径完成上网电量1,070.09亿千瓦时,同比下降0.66%;2023年第一季度,公司中国境内各运行电厂平均上网结算电价为518.69元/兆瓦时,同比上升3.33%。2023年第一季度,公司市场化交易电量比例为86.78%,比去年同期降低2.14个百分点。
值得注意的是,今年一季度,华能国际的风电、光伏上网电量均有大幅增长,其中风电上网电量80.82亿千瓦时,同比增长29.10%;光伏上网电量18.54亿千瓦时,同比增长70.61%。

2023年第一季度,华能国际新投产机组共计1299.07MW,其中火电495MW,风电111.35MW,光伏692.72MW。

详情如下:




