来源 :能源圈2023-09-06
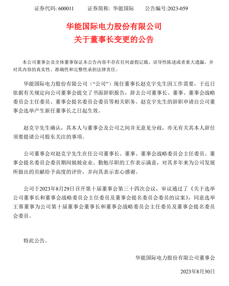
8月30日,华能国际发布公告称,华能国际电力股份有限公司现任董事长赵克宇因工作需要,辞去公司董事长等职务。选举现任公司非执行董事王葵为公司董事长,王葵由公司非执行董事调任为公司执行董事。

正式接任华能国际董事长3年零5个月后,赵克宇辞任。2020年3月,时任华能国际总经理的赵克宇接棒舒印彪,升任董事长。
资料显示,王葵,56岁,比赵克宇小1岁。据消息显示,他现任国华能集团公司规划发展部主任,曾任新疆能源开发公司筹备组副组长,华能新疆开发公司副总经理、克孜勒苏柯尔克孜自治州党委常委、副州长(援疆),华能山西分公司副总经理、总经理。
值得注意的是,今年6月,华能国际刚刚迎来新一任总经理,黄历新由总会计师升任总经理。彼时华能国际总经理一职已由赵克宇代理9个月。黄历新与赵克宇同年,都是57岁。
王葵与黄历新搭班,或将带领华能国际重新出发,今年上半年,华能国际已实现接近百亿级的利润增长,在五大发电集团旗下上市公司中利润额最高。

人均薪酬超过31万
财报显示,2021年、2022年华能国际两年分别亏损约127亿元、101亿元,两年合计亏损超227亿元。因为持续亏损,公司2021年、2022年也未能分红。不过人均薪酬呈上升趋势。

▲图片来源:股票网站截图
2022年,华能国际薪酬总额大约178亿元,人均薪酬超过31万元,比2021年的30万元又增加1万元;2020年人均薪酬大约26.7万元。
与此同时,华能国际多名高管薪酬下降。其中,黄历新、赵克宇薪酬分别减少14.5万元和18.3万元。

▲图片来源:股票网站截图

数据显示,上市电力公司去年薪酬最高是南网储能,人均近69万元,华能国际人均薪酬在上市同行中排在第34位,超过华电国际和大唐发电等

上半年已扭亏
上半年火电行业大环境显著改善,受益于煤价下降,华电国际等以火电为主的上市公司,都在上半年扭亏为盈。
据统计,五大发电集团旗下核心上市公司今年上半年均实现了净利增长,共计盈利152.45亿元,较去年同期大增378%。而中国华能集团旗下的华能国际盈利最多,达到63.08亿元,与去年同期亏损30.09亿元相比,实现了接近百亿级的逆转。

▲图片来源:界面新闻
华能国际在业绩报中提到新能源发电装机增加,也是利润增长的原因之一。实现扭亏为盈后,华能国际加码发展新能源。例如近期份拟1.26亿元认购石岛湾核电的部分新增注册资本;成立华能太原能源科技开发有限责任公司,经营范围包含:太阳能发电技术服务;碳减排、碳转化、碳捕捉、碳封存技术研发;集中式快速充电站;电动汽车充电基础设施运营等。