来源 :发现网2021-12-07
原本期待疫情宽松金融条件下实现凤凰涅槃的中国民生银行股份有限公司(以下简称:民生银行,600016.SH),在2021年经营业绩依然承压。三季度民生银行营收净利分别同比下降4.93%、8.85%,成为A股上市股份制银行中唯一一家营收净利双降的银行。

营收净利继续垫底同行的同时,民生银行内控风险却保持行业高位。据发现网记者不完全统计,2017年以来,民生银行及其下辖分支行各类违规超150次,罚款近6亿元。
值得注意的是,今年以来民生银行多家股东出现债务危机,股权变动频繁。其中大股东之一的华夏人寿选择清仓减持,另一家大股东中国泛海控股集团有限公司(以下简称:泛海控股)则被强制执行,持有的3.9亿股被拍卖。针对上述问题,发现网向民生银行发送采访函请求释疑,截至发稿前,民生银行未就有关问题做出合理解释。
4年违规超150次被罚近6亿
近年来银行频频违规被罚,一些国有银行及股份银行也纷纷“中招”,引起广泛关注。民生银行就因内控不严成为2020年“罚单王”。
银保监会披露数据显示,2020年民生银行共获45张罚单,被罚金额在股份制银行中排名第一,高达1.11亿元。进入2021年以来,民生银行系统性违规问题依然没有得到改善,因各种违法违规收到监管罚单超25张,被罚金额超1.3亿元,并且亿元罚单再现。
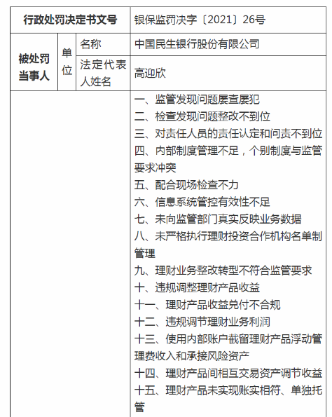
7月16日,中国银保监会依法查处4家金融机构违法违规行为,其中民生银行因监管发现问题屡查屡犯、内部制度管理不足、违规调整理财产品收益等31项违法违规行为,被罚1.145亿元。


(图源:银保监会官网)
另外,依据中国银保监会行政处罚信息数据不完全统计,自2017年以来,民生银行及其下辖分支行因存在调整理财产品收益,理财产品收益兑付不合规,调节理财业务利润,贷款资金被挪用,虚增存款和贷款,转让正常类信贷资产,违规转让不良资产,发行虚假结构性存款产品等违规超150次,罚单金额近6亿元。
营收净利增速双降,业绩垫底股份制银行
内控系统管理短板的问题给整体经营带来持续挑战。民生银行发布的三季报显示,2021年前三季度,民生银行实现营业收入1306.35亿元,同比下降8.85%;实现归属于股东净利润354.87亿元,同比下降4.93%;营业收入降幅较一季度和上半年分别收窄3.84和1.68个百分点。三季度当季实现营业收入428.6亿元,同比下降5.2%,净利润89.31亿元,同比微增0.62%。
数据显示,截至9月末,民生银行资产总额70156.10亿元,比上年末增长0.94%,规模增长几乎“原地踏步”。资产质量有所改善,截至9月末,民生银行不良贷款总额722.20亿元,比上年末增加21.71亿元,不良贷款率1.79%,比上年末下降0.03个百分点,不过仍处在41家上市银行中倒数第2。

(图源:三季度报告)
对于营收增速继续下滑的问题,民生银行在季报中表示,营业收入的下降主要是因积极落实国家减费让利政策,主动调整业务结构,加大重点领域、重点行业优质贷款投放和国债、政策性金融债等优质流动性资产的配置,息差有所收窄,利息净收入同比减少75.58亿元;落实监管要求,压降非标准化投资,以公允价值计量且其变动计入当期损益的非标投资持有收益同比减少54.26亿元;以及债券买卖价差同比减少15.22亿元。
业内人士指出,在银行金融机构整体大幅实现正增长的背景下,作为一家老牌的股份制银行,民生银行却逆向而行,除了疫情等宏观因素影响外,其内部经营与风控管理都需引起高度重视。
股东格局连续生变,前十大股东两家遭遇债务危机
在业绩不振的同时,民生银行股东格局也生变。受“泛海系”财务危机影响,民生银行此前出现在一周内连续两次遭到股东被动减持的情况。虽然,泛海控股在8月份与平安信托协商一致而暂时撤回其股权拍卖,但债务问题依然是不容忽视的问题。目前,民生银行仍旧有高达14%的股份被大股东质押,未来仍旧面临较大的不确定性。
与泛海控股股权拍卖撤回不同的是,民生银行另一大股东华夏人寿为化解债务危机选择了清仓式减持。5月6日,民生银行发布三份简式权益变动报告书,经友好协商,华夏人寿与东方集团、东方有限解除一致行动关系并签署《一致行动协议解除协议》。同时,华夏人寿在未来12个月内在合法合规且不违背相关规则和承诺的前提下,选择合适的时机减持不超过民生银行总股本4.91%的股份。

图源:简式权益变动报告书(华夏人寿)
据了解,在解除一致行动关系前,华夏人寿持有民生银行A股约17.34亿股,H股约4.15亿股,合计约21.49亿股,占民生银行全部已发行股份总数的4.91%;而东方股份持股比例为2.92%,东方有限持股比例为0.08%,三者合计持股7.91%,相当于民生银行第三大股东。随着华夏人寿的清仓减持,东方有限在民生银行的管理权进一步削弱。
经过2018年和2019年的持续恢复,民生银行原本有机会借着疫情下相对宽松的金融环境实现逆转,走上健康发展的康庄大道,但是祸福相依,民生银行在2020年业绩增速大幅下滑之后,今年前三季度继续维持颓势,而内控系统性风险漏洞也使得民生银行的经营始终难以放开手脚正常发展。
(发现网记者罗雪峰研究员周子章)