民生银行虽然净利润实现了微增,但是营收却再次同比下降了8.73%,业绩持续垫底同业的同时,民生银行屡屡破防的是内控管理,一直令人费解。
中国民生银行股份有限公司(以下简称:民生银行,600016.SH)曾经是业内极为看好的银行机构之一,但是,近年来它的业绩、治理等等表现却令人费解。继2020年交出“史上最差业绩”后,2021年的业绩依旧十分不理想。民生银行公布的年报数据显示,2021年民生银行实现营业收入1688.04亿元,同比降低8.73%;实现归属于股东的净利润343.81亿元,同比微增0.21%。
主要业绩指标继续乏力之外,民生银行盈利指标也连续下滑。民生银行ROA(平均总资产回报率)和ROE(净资产收益率)连续三年下降。与此同时,民生银行内控问题则迟迟没有得到实质性地改善,屡收千万级别的罚单,亿元级别的罚单也出现3次。2022年以来,民生银行就已收到15张罚单,罚没金额合计超2200万元。而纵观2021年全年,民生银行共计收到22张罚单,罚没金额超一亿,共计1.28亿元。

值得注意的是,民生银行第五大股东因债券交易纠纷,持有的约18亿股A股无限售流通股进行轮候冻结,占民生银行总股本比例为4.11%。此外,民生银行正在转让三笔“踩雷”信托的受益权,合计本金余额7.28亿元,这批收益权或许无法足额收回。
经营业务上频繁暴露风险,民生银行能否走出实质性健康发展之路,值得期待。针对业绩和合规经营的问题,发现网向民生银行发去采访提纲,截至发稿,民生银行尚未就相关问题做出回应。
营收业绩连续两年下滑盈利能力遭遇挑战
在2020年的业绩会上,高迎欣感叹“我来民生银行的这段时间感觉充满着挑战和压力。”彼时,民生银行交出了一份史上最差的业绩报表,净利润同比下降36%。
一年后,民生银行业绩表现如何?近期发布的年报数据显示,2021年民生银行全年营收1688.04亿元,同比下降8.73%;归属于股东净利润343.81亿元,同比增长0.21%。

民生银行近三年业绩情况,数据来源:民生银行2021年年报
分季度业绩数据来看,2021年第四季度,民生银行单季度主营收入381.69亿元,同比下降8.31%;单季度归母净利润-11.06亿元,同比上升63.38%;单季度扣非净利润-10.98亿元,同比上升63.67%;负债率91.56%,投资收益114.67亿元。

民生银行分季度业绩数据,数据来源:民生银行2021年年报
从数据看,民生银行第四季度的业绩拖累了整体的业绩。从盈利能力指标来看,民生银行ROA(平均总资产收益率)和ROE(净资产收益率)连续3年下降。数据显示,2019年至2021年,该行ROA分别为0.87%、0.51%、0.50%;ROE分别为12.40%、6.81%和6.59%。
资产质量方面,截至报告期末,该行不良贷款率和不良贷款余额呈现“一降一升”。其中,不良贷款率为1.79%,比上年末下降0.03个百分点;不良贷款总额723.38亿元,比上年末增加22.89亿元。
对于营业收入下降的主要原因,民生银行副行长李彬在3月30日上午举行的业绩发布会上表示,2021年该行积极落实监管要求,推动业务回归本源,信托及资管计划、理财产品等非标投资日均同比下降2459亿元,相应的利息收入及非利息收入分别同比下降55亿元、65亿元,合计下降120亿元。
究其原因,除了民生银行自身的资产负债业务及客户的质量与基础都不够好以外,更大的困境,来自于其过度仰赖的房地产生意。
房地产风险暴露大股东因债务危机股权遭司法冻结
房地产风险成为民生银行不良风险的重要领域,披露的年报数据显示,从贷款结构来看,民生银行在2021年大幅收缩了房地产业的授信。截至报告期末,民生银行对公房地产业授信业务余额4734.44亿元(含贷款、表外授信、标准债权投资、非标债权投资、债券投资等业务),比上年末下降1169.47亿元,降幅19.81%。

数据来源:民生银行2021年年报
数据还显示,房地产业贷款余额3603.02亿元,占比76.10%,比上年末下降787.98亿元,降幅17.95%;虽然,在2021年民生银行的房地产业务授信余额出现了下降,但整体规模过高使得民生银行房地产业不良贷款和不良率仍在增长。年报显示,房地产业不良贷款95.74亿元,较上年末增加65.34亿元,不良贷款率2.66%,较上年末增加1.97个百分点。

数据来源:民生银行2021年年报
对于房地产贷款业务风险,虽然民生银行表示整体风险可控,但是从目前的情况来看,曾经奔着高增长和股东回报而承担了大量高风险投资的民生银行,必然需要花上更长的时间来进行消化。
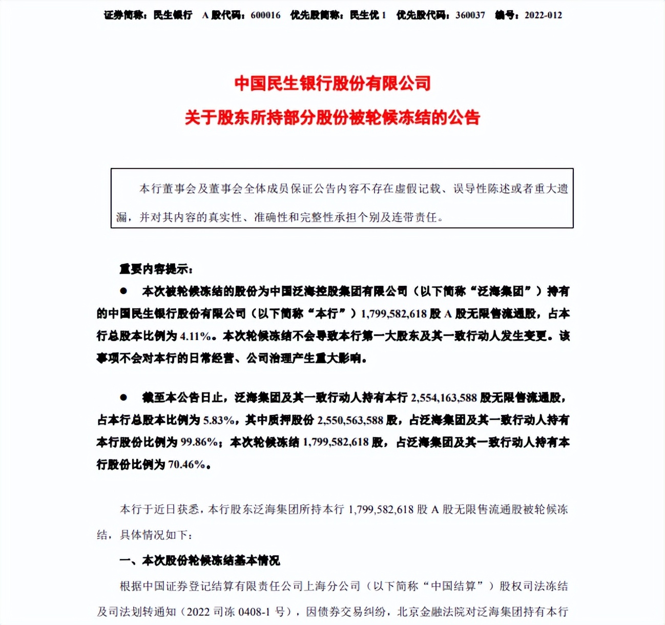
贷款业务风险暴露的同时,民生银行股权风险也不断暴露。民生银行在13日发布了关于股东所持部分股份被轮候冻结的公告,公告显示,因债券交易纠纷,北京金融法院对中国泛海控股集团有限公司(以下简称“泛海集团”)持有本行的约18亿股A股无限售流通股进行轮候冻结,占本行总股本比例为4.11%。
截至公告日止,泛海集团及其一致行动人持有民生银行25.54亿股无限售流通股,占民生银行总股本比例为5.83%,其中质押股份25.50亿股,占泛海集团及其一致行动人持有民生银行股份比例为99.86%;本次轮候冻结17.99亿股,占泛海集团及其一致行动人持有民生银行股份比例为70.46%。

图源:wind,公司公告
4年违规超170次,累计被罚超6亿元
财务数据不佳之外,民生银行内控问题则迟迟没有得到实质性地改善,屡收千万级别的罚单,亿元级别的罚单连续三年没有缺席,2022年以来,民生银行就已收到19张罚单,罚没金额合计超2200万元。
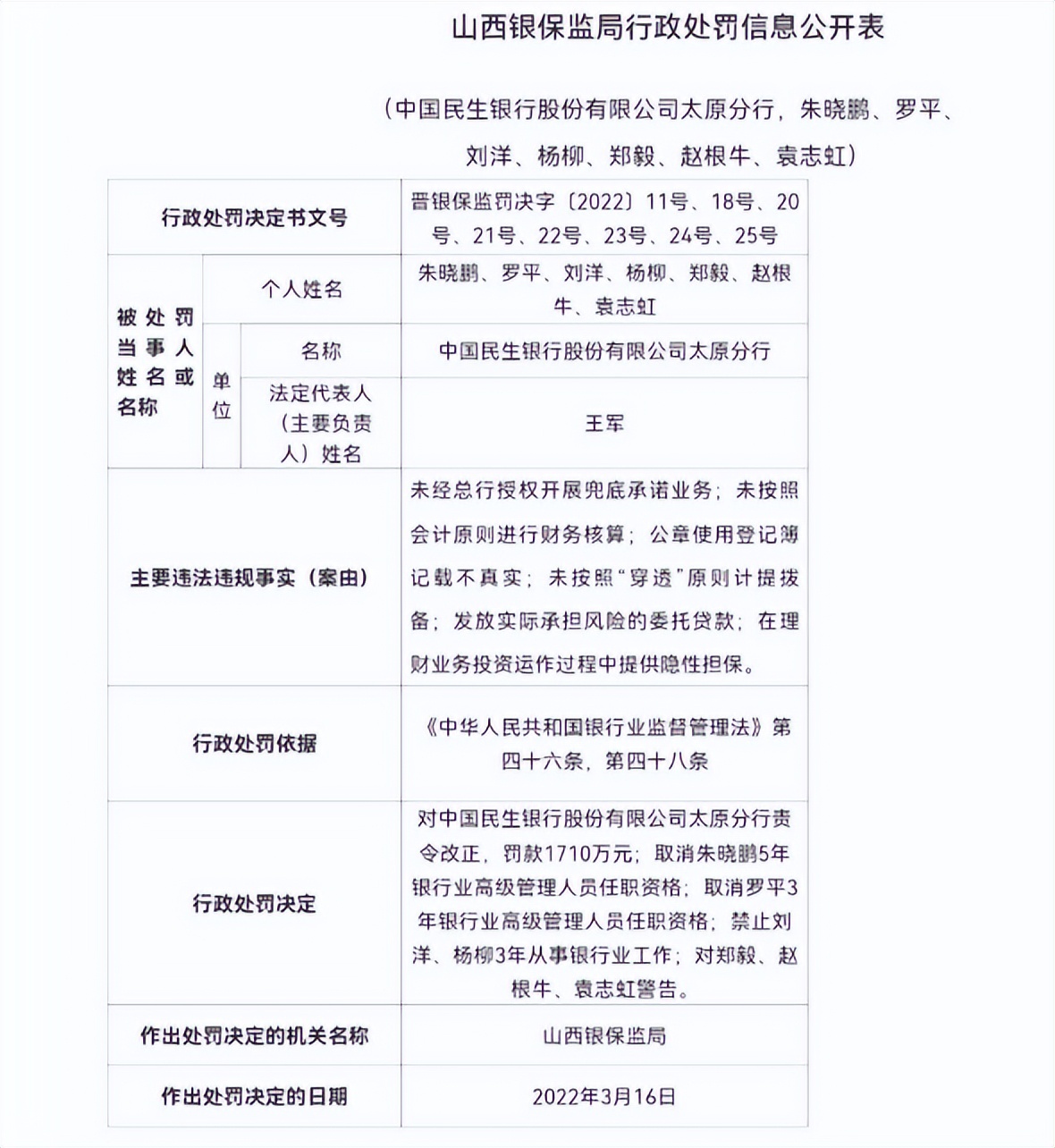
银保监会披露的罚单信息显示,3月19日,因涉及6项违法违规事实,银保监会山西银保监局对民生银行太原分行处以罚款1710万元,多名管理人员受到处罚。

图源:银保监会官网
而从近两年的情况来看,2021年全年,民生银行共计收到25张罚单,罚没金额超1.3亿元。在2020年民生银行共获45张罚单,被罚金额在股份制银行中排名第一,高达1.11亿元。
另外,依据中国银保监会行政处罚信息数据不完全统计,自2017年以来,民生银行及其下辖分支行因存在调整理财产品收益,理财产品收益兑付不合规,调节理财业务利润,贷款资金被挪用,虚增存款和贷款,转让正常类信贷资产,违规转让不良资产,发行虚假结构性存款产品等违规超170次,罚单金额超6亿元。
合规经营迟迟没有出现实质性改善的同时,民生银行的薪酬问题也受到质疑。
报告显示,2021年民生银行员工薪酬(包括董事薪酬)总额为310.15亿元,2020年为282.42亿元,同比增长9.82%。业绩持续下跌的背景下,员工薪酬以接近10%的涨幅,成为了整个报告中最扎眼的存在。值得注意的是,高管薪酬中,董事长、执行董事高迎欣年薪402.53万元,薪酬最高。
作为一家曾经的明星银行,民生银行在2020年5月迎来高管换帅,高迎欣的到来,民生银行似乎有了一些改变,但是从目前来看,业绩方面依然存在压力,内控管理上也同样有待继续改善。未来能否真正实现逆袭,考验着民生银行管理层的定力。(记者罗雪峰财经研究员周子章)