上半年银行业因各种违法违规收到监管罚单1928张,被罚金额11.4亿元,建行、农行、民生银行等违规被罚金额在相应类别中处于靠前位置。
2023年上半年银行业监管持续强化,据不完全统计,截至6月30日(以作出行政处罚决定的日期为准),2023年上半年包括国家金融监管总局、地方监管局、监管分局在内的金融监管系统针对商业银行(包含个人)开出的罚单数量1928张,金额累计达11.4亿元。
从罚单的数量和被罚金额来看,与2022年同期相比,罚单的数量有所减少,但被罚金额却出现较为明显的增长,增幅达到40.74%。整体来看,农商行及农信社罚单数量多,国有银行被罚金额高,信贷领域问题最为突出。
上半年共计罚没超11亿天价罚单层出不穷
据发现网记者不完全统计,截至6月30日,2023年上半年包括国家金融监管总局、地方监管局、监管分局在内的金融监管系统针对商业银行(包含个人)开出的罚单数量达1928张,罚款金额累计达11.4亿元。
从被处罚缘由来看,违规借贷、违反审慎经营规则仍是监管重点,多家银行因信贷资金违规流入楼市、股市领到监管罚单。其中,“小微贷款”这一关键词高频出现,如“小微企业贷款统计数据不真实”“小微企业贷款资金被挪用于房地产领域”“违反监管规定向小微企业客户收取承诺费、咨询费”等违法违规情形被多次提及。

按银行类别来看,农商行、农信社违规情况依然最严重,共收到罚单720张,被罚金额24123.36万元,罚单数量与2022年上半年相比少了150多张,但是罚金与去年同期相当。
国有大行紧随其后,罚单数量达426张,被罚金额累计达33984.03万元,国有大行也成为今年上半年被罚金额最多的银行机构。此外,股份制银行今年上半年被罚金额出现大幅增长,达到2.6亿元,比城商行机构多出1.2亿元,继续保持银行业机构被罚金额第二名的位置。与此同时,村镇银行收到罚单数量直逼股份行和城商行,共收到了206张罚单,罚没总金额达到4983.43万元,与去年同期基本持平。

值得注意的是,在金融监管延续强监管形势下,今年上半年,“天价”罚单层出不穷。据不完全统计,2023上半年约有9家银行共收到10张千万级的罚单。其中,中国建设银行以1.99亿元罚款金额收获今年上半年银行机构最大罚单。
此外,民生银行收到两张千万级罚单,罚款金额分别为8972.46万元和5967.8万元,这家股份制银行的优等生的违法违规行为包括因小微企业贷款资金被挪用于房地产领域、违规通过非房地产开发贷款科目向房地产开发企业发放贷款等;上海农村商业银行因19项违法违规事实被处罚款1160万元,除了向资本金比例不到位的房地产项目发放贷款外,还有一条是并购贷款未严格落实房住不炒的监管要求。
在众多千万级别的“天价”罚单中,渣打银行成唯一上榜的外资银行,被罚金额4965.94万元,违法违规行为与大多数银行类似,包括违规发放房地产贷款,信贷资金被挪用等。
国有大行收罚单超400张,建设银行被罚超2亿元
国有大行是所有银行类别中除股份制银行、农商行机构外,受到处罚最多的银行机构。据发现网数据统计,2023年上半年,国有大行因各种违法违规收到银保监会罚单426张,罚单金额为3.4亿元,被罚金额是去年同期的2.5倍,较去年同期增加了1.88亿元。

其中,中国建设银行违规情况最严重,被罚金额超2亿元,达2.17亿元,其中单笔罚款金额最大的达到1.99亿元。
发现网记者梳理的数据显示,2月17日,根据行政处罚内容,建设银行主要违法违规行为包括违规发放房地产贷款、贷款审查严重不尽职,违规办理虚假按揭贷款等,问题数量高达38项之多。其中,总行被罚7341.5626万元,分支机构被罚12550万元,累计被罚金额1.99亿元。不论是违规问题数量之多,还是罚款金额之巨,建行此次被罚都属近年罕见。
除中国建设银行外,中国银行、中国农业银行等被罚金额也在2000万元以上。
股份制银行被罚2.61亿元民生银行被罚超1.5亿元
在股份制银行中,2023年上半年,一共收到罚单247张,罚单金额共计26142.6万元。从罚单数量和被罚金额来看,股份制银行罚单数量和被罚金额比国有大行要少,但是被罚金额则要高于农商行及农信社金融机构。

其中,民生银行收到罚单33张,被罚金额达15863.76万元,是股份制银行中被罚最多的银行,在整个行业中则仅次于中国建设银行。
据罚单信息显示,2月17日,民生银行因小微企业贷款资金被挪用于房地产领域、小微企业贷款资金被挪用于定期存款并滚动办理质押贷款等14项违规,被原银保监会罚款6670万元,没收违法所得2.462万元,对民生银行分支机构罚款2300万元,共计罚款8970万元,没收违法所得2.462万元。
6月20日,民生银行重庆分行因违规买断假贴现的商业承兑汇票;违规开立同业账户用于票据交易等违法违规行为,被罚没5967.8万元,对相关责任人处以禁止从事银行业工作10年,以及警告并罚款30万元的处罚措施。
除了民生银行外,渤海银行违规被罚金额也出现了明显增多,已成为巨额罚单常客。2月16日,渤海银行因小微企业风险分类不准确等5项违法违规行为,被原银保监会合计罚款1660万元。
城商行累计被罚近1.4亿青岛农商银行收农商行最大罚单
在城商行中,今年上半年共收到罚单251张,被罚金额共计13905.85万元。与去年同期相比,罚单数量有所减少,但被罚金额反而多出了千万元。值得注意的是,去年违规严重的龙江银行内控管理依然有待完善,该行今年上半年收到违规罚单达到24张,被罚金额达1075万元。
从罚单数量来看,今年上半年,城商行中收到罚单数量最多的是赣州银行,为32张,被罚金额515万元。此外,中原银行罚单24张,被罚金额430.5万元
另外,农商行作为我国中小银行的重要组成部分,其在展业和管理方面暴露的问题或部分代表中小银行现状。从违规处罚的数量来看,农商行机构罚单数量是最多的,而从被罚金额来看,则处于行业第三的位置。据统计,今年上半年,农商银行及农信社机构收到罚单720张,被罚金额高达24123.36万元。
从被罚原因来看,农商行在办理信贷业务和处置不良资产、全面风险管理及内控要求落实、公司治理制度和股东股权管理不规范、服务民营小微政策执行不到位方面的问题依然较为突出。
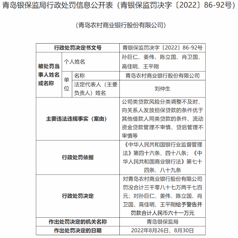
值得一提的是,继去年1月26日收到一张四千万级的罚单后,青岛农商行在8月份又被追罚,且被追罚金额高达3000万,处罚信息在今年才公布出来,因此也成为农商行机构最大的一张罚单。
青岛银保监局开具的罚单显示,2022年8月26日,青岛农商银行因公司类贷款风险分类调整不及时、向关系人发放担保贷款的条件优于其他借款人同类贷款的条件、流动资金贷款管理不审慎、贷后管理不审慎等6项违法违规行为被罚,罚没合计3087.27万元;对相关责任人孙巨仁、姜伟、陈立国、肖卫国、高佳明、王平刚给予警告并罚款合计61万元。

(截图来源:国家金融监管总局网站)
此外,农商行金融机构中,上海农商行违规问题也较多,收到罚单10张,被罚金额达1216万元,并且同样收到一张千万级别的罚单。
值得注意的是,根据原银保监会数据,截至2022年末,村镇银行数量为1645家,其中118家为高风险机构,已成为高风险机构重灾区。面对这种局面,从2021年以来监管机构就针对村镇银行处罚力度明显加大。数据显示,今年上半年村镇银行收到罚单204张,罚没总金额达到5295万元,主要涉及信贷业务违规、违反审慎经营规则、内部管理与控制制度不健全或执行监督不力、未经任职资格审查或核准任命董事及高管等多种原因。
针对违规发放贷款、贷款管理失位、员工管理失控等主要问题持续加大处罚力度。比如:天台民生村镇银行因向贷款客户收取额外费用用于支付存款贴息资金,且部分资金长期留存于员工控制的账户;以虚列营销费用、月末放款次月初收回等不正当方式吸收存款或发放贷款;贷款管理不到位,个人信贷资金被挪用于证券市场或购买非上市公司股权三项违规事实被罚款230万元。
对于银行业违规被罚出现较快上升的情况,业内人士指出,银行业金融机构应及时研判监管变化与政策导向,推进从“被动合规”到“主动管理”的合规转型,在各业务和管理领域落实审慎经营规则。