来源 :每日经济新闻2025-08-21
8月21日,中国石化披露半年报,公司上半年实现营业收入1.41万亿元,同比下降10.6%;归属于母公司股东净利润214.83亿元,同比下降39.8%;基本每股收益0.177元。

上半年,中国石化主营业务收入13804亿元,同比降低10.7%,主要原因为石油石化产品价格以及成品油等产品销量下降。
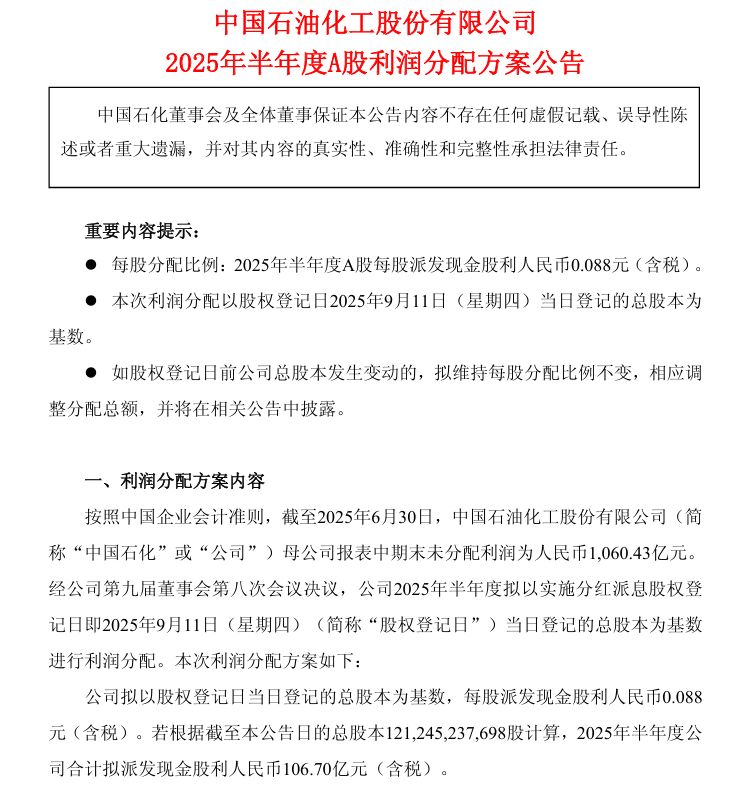
同日,公司发布公告称,公司拟以股权登记日当日登记的总股本为基数,每股派发现金股利人民币0.088元(含税)。若根据截至本公告日的总股本121,245,237,698股计算,2025年半年度公司合计拟派发现金股利人民币106.70亿元(含税)。

截至8月21日A股收盘,中国石化股价上涨2.45%,市值7105亿元。
