2024-05-16因深圳深蕾科技股份有限公司、保荐人撤回发行上市申请,根据《深圳证券交易所股票发行上市审核规则(2024年修订)》第六十二条,本所决定终止其发行上市审核。
2023-06-30已受理、2023-07-28已问询、2024-05-16终止(撤回)
2024-05-16关于终止对深蕾科技首次公开发行股票并在主板上市审核的决定
深圳证券交易所文件
深证上审〔2024〕107 号
关于终止对深圳深蕾科技股份有限公司
首次公开发行股票并在主板上市审核的决定
深圳深蕾科技股份有限公司:
深圳证券交易所(以下简称本所)于 2023 年 6 月 30 日依法受理了你公司首次公开发行股票并在主板上市的申请文件,并依法依规进行了审核。
日前,你公司向本所提交了《深圳深蕾科技股份有限公司关于撤回首次公开发行股票并在主板上市申请文件的请示》,保荐人向本所提交了《关于撤回深圳深蕾科技股份有限公司首次公开发行股票并在主板上市申请文件的申请》。根据《深圳证券交易所股票发行上市审核规则(2024 年修订)》第六十二条的有关规定,本所决定终止对你公司首次公开发行股票并在主板上市的审核。
深圳证券交易所
2024 年 5 月 16 日
抄送:中信证券股份有限公司
深圳证券交易所上市审核中心 2024 年 5 月 16 日印发
罕见!某IPO企业1000多万购买“法人寿险保险”,受保人身故或达到 100 岁最高赔付近5000万元!
投保额是指在损害赔偿保单内列明承保人在有关保险的最高赔偿款额。
发行人其他非流动资产中“法人寿险保险”项目为从汇丰人寿保险(国际)有限公司购买的以实际控制人夏军先生作为受保人,发行人作为受益人的长期万用人寿保险;报告期各期末,余额分别为 1,066.76 万元、1,075.69 万元、1,204.67 万元。
以发行人资金购买该险种的原因系发行人子公司香港新蕾在向汇丰银行融资时需要提供担保品。根据行业惯例,企业实际控制人的万用寿险保单可以作为银行融资的担保方式,通过该担保方式可以获得更高的银行授信额度。因此,为了进行银行融资,香港新蕾以夏军先生为被保险人、以香港新蕾为保单持有人和受益人购买万用寿险,并用于银行融资担保具有必要性、合理性。

发行人同行业可比公司雅创电子亦涉及为法定代表人谢力书购买寿险,受益人为雅创电子全资子公司香港台信,香港台信购买此寿险的目的在于通过以保单为抵押物的形式取得银行借款,与发行人情况类似。根据其他上市公司公开披露信息,德联集团(002666.SZ)、百隆东方(601339.SH)及隆鑫通用(603766.SH)等公司的香港子公司均有以实际控制人/关键管理人员为受保人,相关公司为持有人、受益人购买万用寿险,并质押该万用寿险向银行融资的情形。因此,发行人购买法定代表人寿险符合行业惯例。
夏军,男,1966年 4 月出生,中国国籍,身份证号码为4401021966********,拥有香港永久居留权,同济大学电子仪器与测量技术专业本科学历。1989 年 8月至 1990 年 9 月,任广东省商业发展总公司深圳四联机器公司助理工程师;1990年 9 月至 1996 年 11 月,任深圳市赛格集团有限公司电子工程师、销售经理;1996年 11 月创办深圳新蕾,2001年 3 月至今任深圳新蕾执行董事、总经理;2001 年8 月至今任香港新蕾董事;2016 年6 月至 2022 年 11 月任深蕾有限总经理、副董事长、董事长;2022 年 12 月至今任深蕾科技董事长、总经理。


发行人基本情况
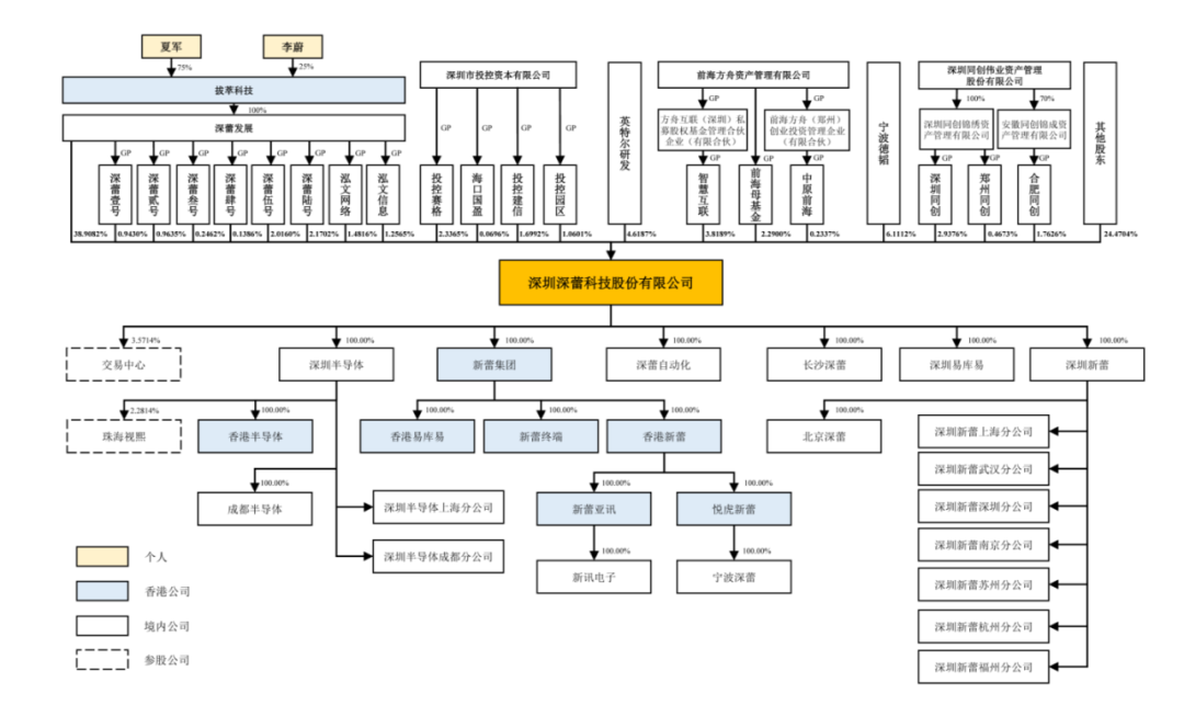
发行人名称:深圳深蕾科技股份有限公司
有限公司成立日期:2016 年 6 月 17 日
股份公司成立日期:2022 年 12 月 16 日
注册资本:16,968.1612万元人民币
法定代表人:夏军
注册地址:深圳市前海深港合作区南山街道兴海大道3046号香江金融大厦1510-008B
主要生产经营地址:深圳市南山区深圳湾创新科技中心2栋A座3501
控股股东:深蕾科技发展(深圳)有限公司
实际控制人:夏军、李蔚
行业分类:批发业(F51)
发行人主营业务情况
深蕾科技的主营业务是电子元器件分销及技术支持,为客户提供电子元器件及集成电路应用综合解决方案。公司基于对电子元器件产品性能及下游电子产品制造商需求的理解,为客户提供包括电子元器件应用解决方案在内的系统性技术支持服务。公司对客户产品立项、研发、系统集成、量产等各环节提供业务与技术支持,使得电子元器件能够嵌入客户终端产品中,最终帮助下游客户快速推出适应市场需求的终端产品。公司通过提供有竞争力的技术支持服务实现对客户的电子元器件销售,从而获取主营业务收入。
对原厂而言,深蕾科技向下游客户推荐原厂的电子元器件及产业链产品,向客户推荐最新的技术和产品,并将客户需求及时准确地向原厂反馈。对客户而言,深蕾科技支持客户实现在研发设计、样品申请、小批量试产及批量订单等全流程低成本运营的目标。公司利用行业经验与专业服务,为客户提供包括电子元器件产品分销与技术支持服务在内的整体解决方案。
在上游产品线资源方面,深蕾科技作为国内外多家著名电子元器件供应商在中国区域的主要代理服务提供商,代理的品牌包括 Broadcom(博通)、Panasonic(松下)、Murata(村田)、CXMT(长鑫存储)、Synaptics(新突思)、Gigadevice(兆易创新)、Nuvoton(芯唐)、Rohm(罗姆)、Giantec(聚辰半导体)、UPI(力智电子)、Lexar(雷克沙)、Hirose(广濑电机)、Marunix(丸仁)等多家国内外著名电子元器件、材料及设备供应商。公司分销的产品包括集成电路、分立器件、光器件与光模块、被动元器件、模组与板卡及工业控制部件等多种主要电子元器件产品,以满足各细分行业客户的需求。在下游客户资源方面,深蕾科技产品覆盖数据中心、网络通信、工业自动化、汽车电子及消费电子等多个领域,拥有锐捷网络、武汉烽火、中兴通讯、联洲国际、新华三、天弘集团、大疆百旺、比亚迪、华勤技术、宁德时代及汇川技术等大型客户,实现对行业主流厂商的覆盖。
同时,发行人基于电子芯片领域多年积累,积极向上游拓展半导体获许可制造及销售业务。2020 年 7 月与 2021 年 9 月,发行人向 Synaptics(新突思)分别购买了音频编解码芯片(Codec)、智能音视频编解码芯片的制造和销售权利,并与 ARM、Synopsys、Imagination 和芯原股份等相关 IP 权利方签订授权使用协议。
音频编解码芯片是一种专门用于处理音频信号的芯片,主要功能为将模拟音频信号转换为数字信号,并将数字信号转换为模拟信号。在数字音频设备中,音频编解码芯片通常用于音频数据压缩和解压,同时保持高质量的音频信息输入和输出。音频编解码芯片的主要客户为联想、荣耀、同方、三星等。公司的智能音视频编解码芯片是一种边缘端智能音视频解码芯片,其将人工智能技术应用于端侧交互场景,是实现语音降噪、人脸识别、态势感知等功能的综合型 AI 多媒体芯片,下游应用集中于智慧屏、机器人、智能会议系统及随心屏等产品。报告期内,音频编解码芯片获许可制造及销售业务收入占营业收入的比例分别为 0.00%、0.03%、0.40%及 0.28%。
发行人板块定位情况
公司符合《首次公开发行股票注册管理办法》第三条、《深圳证券交易所股票发行上市审核规则》第三条中关于主板定位的要求,具体如下:
(一)业务模式成熟
公司自成立以来始终以电子元器件分销和提供电子元器件技术支持服务为核心,已深耕电子元器件分销领域多年,具有成熟且完善的采购及销售模式,并在此期间累积了业务和研发技术人才,在技术研发、客户、规模、品牌与服务、产品等方面具备领先优势。报告期内,公司的业务模式未发生变化。
公司电子元器件分销业务的业务模式与同行业可比公司不存在显著差异。
(二)经营业绩稳定
报告期内,公司营业收入分别为 497,906.16 万元、668,547.53 万元、723,425.64万元及 409,673.95 万元,公司收入持续增长。报告期内,公司净利润分别为14,704.94 万元、15,586.88 万元、10,999.67 万元及 3,584.68 万元,扣除非经常性损益后的净利润分别为 16,962.48 万元、16,811.70 万元、10,624.87 万元及 3,739.25万元,经营业绩波动与同行业保持一致,较为稳定。
(三)公司整体规模较大
报告期内,公司营业收入分别为 497,906.16 万元、668,547.53 万元、723,425.64万元及 409,673.95 万元。收入规模较大且整体呈现上升趋势。
深蕾科技作为国内外多家著名电子原厂在中国区域重要的代理服务提供商,代理的品牌包括 Broadcom(博通)、Panasonic(松下)、Murata(村田)、CXMT(长鑫存储)、Synaptics(新突思)、Gigadevice(兆易创新)、Nuvoton(芯唐)、Rohm(罗姆)、Giantec(聚辰半导体)、UPI(力智电子)、Lexar(雷克沙)、Hirose(广濑电机)、Marunix(丸仁)等多家国内外著名电子元器件、材料及设备供应商,产品线齐全。产品质量位居行业前列,产品包括集成电路、分立器件、光器件与光模块、被动元器件、模组与板卡及工业控制部件等多种电子元器件产品,可以满足各细分行业客户的需求,业务规模较大。
(四)公司具有行业代表性
根据《国民经济行业分类》(GB/T4754-2017),公司所属行业为“批发业”(代码为 F51)大类下“其他机械设备及电子产品批发”(代码为 F5179)。
公司专注于电子元器件分销业务及技术支持服务,为客户提供电子元器件及集成电路应用综合解决方案,凭借客户资源、销售网络、技术服务能力、品牌等方面的优势,在市场上取得了一定的优势地位。在行业声誉方面,根据电子元器件分销商行业权威杂志《国际电子商情》的评选,公司 2016 至 2022 年获选十大最佳中国品牌分销商,其中 2022 年中国大陆地区境内电子分销领域中,公司营业额排名在行业中位于第 7 名。发行人现任中国信息产业商会电子元器件应用与供应链分会副理事长单位。
经过多年的积累,公司取得了多家国内外著名电子元器件、材料及设备原厂的授权。同时得到了锐捷网络、武汉烽火、中兴通讯、联洲国际、新华三、天弘集团、大疆百旺、比亚迪、华勤技术、宁德时代及汇川技术等行业内知名客户认可,具备较强的客户粘性。在 20 多年的经营过程中,公司积累了多年成功经验,并建立了全面的解决方案与技术研发团队以覆盖客户产品应用领域。基于自身的研发能力及技术积累,公司有效降低了客户产品软硬件开发难度,缩短其产品上市周期。
报告期内,公司及下属子公司分别获得如下奖项:2023 年获中国电子视像行业协会科技创新奖、武汉烽火核心合作伙伴奖;2022 年获松下最佳贡献奖、兆易创新最佳代理商奖项、锐捷网络最佳交付奖、武汉烽火核心合作伙伴奖与株洲中车时代最佳服务奖等奖项;2021 年获松下金牌合作伙伴奖、芯唐最佳配合奖项、长鑫存储最佳分销商奖项、武汉烽火关键合作伙伴奖项与欣旺达最佳交付奖等奖项;2020 年获村田最佳市场开拓奖、锐捷网络特别贡献奖与中国中车最佳协作奖等奖项。
综上,公司业务模式成熟、经营业绩稳定、规模较大、具有行业代表性,符合主板“大盘蓝筹”定位,申请到主板发行上市,与《首次公开发行股票注册管理办法》第三条、《深圳证券交易所股票发行上市审核规则》第三条中所述符合主板定位的企业相匹配。
六、发行人报告期的主要财务数据和财务指标
报告期内,公司主要财务数据简要情况如下:



实际控制人
截至本招股说明书签署日,夏军及李蔚分别持有拔萃科技 75%与 25%的股份,拔萃科技持有深蕾发展 100%股权,夏军及李蔚通过拔萃科技、深蕾发展合计间接持股比例为 41.6497%,合计间接控制发行人 48.1239%的股份。报告期初至今,夏军担任发行人董事长兼总经理,李蔚担任发行人董事。综上,发行人实际控制人为夏军、李蔚。
(1)夏军
夏军,男,1966年 4 月出生,中国国籍,身份证号码为4401021966********,拥有香港永久居留权,同济大学电子仪器与测量技术专业本科学历。1989 年 8月至 1990 年 9 月,任广东省商业发展总公司深圳四联机器公司助理工程师;1990年 9 月至 1996 年 11 月,任深圳市赛格集团有限公司电子工程师、销售经理;1996年 11 月创办深圳新蕾,2001年 3 月至今任深圳新蕾执行董事、总经理;2001 年8 月至今任香港新蕾董事;2016 年6 月至 2022 年 11 月任深蕾有限总经理、副董事长、董事长;2022 年 12 月至今任深蕾科技董事长、总经理。
(2)李蔚
李蔚,女,1968年 11 月出生,中国国籍,身份证号码为3401031968********,拥有香港永久居留权,工商管理专业。1991 年 3 月至 1996 年 10 月,任深圳赛格集团有限公司行政部文员;1996 年 11 月至 2001 年 2 月,任深圳新蕾财务经理、总经理、执行董事;2001 年 3 月至今任深圳新蕾监事;2001 年8 月至今任香港新蕾董事;2016 年 7 月至 2022 年 11 月任深蕾有限董事;2022年 12 月至今任深蕾科技董事。


问题 16:关于财务内控
申报材料显示:
(1)报告期各期,拔萃科技(发行人实际控制人控制的企业)等关联方存在向发行人的拆借资金的情形,各期末余额分别为 2,594.32 万元、3,849.59 万元、0 万元;另存在少量员工借款。
(2)各期末其他应收款余额中存在代扣代缴社保、公积金余额 67.12 万元、70.35 万元、90.29万元;往来款余额 2.52 万元、0 万元、2,621.46 万元。
(3)发行人其他非流动资产中“法人寿险保险”项目为从汇丰人寿保险(国际)有限公司购买的以实际控制人夏军先生作为受保人,发行人作为受益人的长期万用人寿保险;报告期各期末,余额分别为 1,066.76 万元、1,075.69 万元、1,204.67 万元。
请发行人:
(1)说明发行人对于关联方、员工等第三方借款的内控措施以及执行有效性情况;发行人代扣代缴社保、公积金的具体情况,包括代扣代缴对象,各期实际代扣代缴金额情况,该行为的合规性;其他应收款中往来款的具体内容,资金往来的背景。
(2)说明“法人寿险保险”项目的具体内容及约定、购买背景、时间、各年支付金额,以发行人资金购买该险种的原因及合理性,是否符合行业惯例;该项目的定价方式,预计未来拟持续支出的金额情况。
请保荐人、申报会计师发表明确意见,并就发行人内控制度是否健全且有效执行发表明确意见。
回复:
(二)说明“法人寿险保险”项目的具体内容及约定、购买背景、时间、各年支付金额,以发行人资金购买该险种的原因及合理性,是否符合行业惯例;该项目的定价方式,预计未来拟持续支出的金额情况
1、“法人寿险保险”项目的具体内容及约定、购买背景、时间、各年支付金额,以发行人资金购买该险种的原因及合理性,是否符合行业惯例
发行人的法人寿险保险系发行人子公司香港新蕾从汇丰人寿保险(国际)有限公司购买的以公司实际控制人夏军先生作为受保人,发行人子公司香港新蕾作为受益人的长期万用人寿保险。发行人购买的法人寿险保险项目具体内容如下:

公司于购买上述保险当期一次性缴足保费,此后每季度结算保险和保单行政费用,并按一般派息率派送利息。根据保单条款,若受保人身故,在保单有效的前提下,受益人可获得身故赔偿。身故赔偿等于下列较大者:
(1)投保额扣除所有已支付之日起严重疾病赔偿款项(如使用);或
(2)账户价值。
报告期内,发行人购买的法人寿险保险项目各年度支付金额及账户余额具体如下:

上述两项寿险项目分别购买于 2012 年 3 月 2 日及 2013 年 5 月 27 日。以发行人资金购买该险种的原因系发行人子公司香港新蕾在向汇丰银行融资时需要提供担保品。根据行业惯例,企业实际控制人的万用寿险保单可以作为银行融资的担保方式,通过该担保方式可以获得更高的银行授信额度。因此,为了进行银行融资,香港新蕾以夏军先生为被保险人、以香港新蕾为保单持有人和受益人购买万用寿险,并用于银行融资担保具有必要性、合理性。
报告期内,发行人购买的法人寿险保险项目的派息利得大于应缴纳的保险和保单行政费用,汇丰人寿保险(国际)有限公司会根据派息利得、保险和保单行政费用及退保费用款额变动按季度计算保单账户余额,因此,报告期内发行人未单独支付保险和保单行政费用或其他费用。
发行人同行业可比公司雅创电子亦涉及为法定代表人谢力书购买寿险,受益人为雅创电子全资子公司香港台信,香港台信购买此寿险的目的在于通过以保单为抵押物的形式取得银行借款,与发行人情况类似。根据其他上市公司公开披露信息,德联集团(002666.SZ)、百隆东方(601339.SH)及隆鑫通用(603766.SH)等公司的香港子公司均有以实际控制人/关键管理人员为受保人,相关公司为持有人、受益人购买万用寿险,并质押该万用寿险向银行融资的情形。因此,发行人购买法定代表人寿险符合行业惯例。
2、该项目的定价方式,预计未来拟持续支出的金额情况
发行人购买的法人寿险保险项目定价方式系汇丰人寿保险(国际)有限公司通过受保人的投保金额、年龄状况、身体状况等因素进行定价。
汇丰人寿保险(国际)有限公司会根据派息利得、保险和保单行政费用及退保费用款额变动按季度计算保单账户余额,发行人无需单独支付保险和保单行政费用或其他费用,因此发行人未来拟持续支出的金额为零。
二、中介机构核查意见
(一)核查程序
保荐人及申报会计师履行了如下核查程序:
1、取得并查阅了有关关联交易的董事会、股东大会记录,查阅了董事会、股东大会对关联交易的审议以及独立董事对关联交易发表的意见;
2、查阅并取得了员工借款相关明细账,查阅了发行人关于员工借款的内部管理制度及规定;
3、查阅了发行人报告期内的员工花名册,查阅发行人为员工缴纳社会保险、公积金的缴纳凭证。查阅了发行人与第三方代缴机构签署的人力资源服务协议、第三方代缴机构为发行人员工缴纳社会保险、公积金的缴纳凭证及证明;
4、取得并查阅了主管部门针对社保及住房公积金缴纳情况出具的合规证明;
5、查阅了发行人员工关于自愿由第三方机构为其代缴社会保险及住房公积金出具的声明与承诺;
6、查阅了发行人控股股东、实际控制人就发行人本次发行前的社会保险及住房公积金缴纳事宜出具的承诺;
7、获取了汇丰人寿保险(国际)有限公司出具的相关寿险产品介绍资料及协议,了解了发行人购买的法人寿险保险项目的具体内容及约定;
8、查阅了汇丰人寿保险(国际)有限公司向发行人提供的保险季度通知书;
9、访谈了发行人财务人员,了解购买该寿险的原因及背景;
10、查阅了同行业可比公司雅创电子及其他公司购买万用寿险的原因和合理性。
(二)核查结论
经核查,保荐人及申报会计师认为:
1、发行人对于关联方、员工等第三方借款的情形已采取有效整改措施,不构成内控制度有效性的重大不利影响;发行人报告期内委托第三方机构为员工代缴社会保险和住房公积金的行为不构成重大违法行为,可能产生的补缴风险不会对发行人持续经营造成重大影响;其他应收款中往来款主要系发行人对 Cypress(赛普拉斯)、利尔达的往来款,该笔往来款已在 2023 年 3 月收回,不存在异常情形;
2、香港新蕾以夏军先生为被保险人、以香港新蕾为保单持有人和受益人购买万用寿险,并用于银行融资担保具有必要性、合理性。发行人购买法定代表人寿险符合行业惯例;该法人寿险项目定价方式系汇丰人寿保险(国际)有限公司通过受保人的投保金额、年龄状况、身体状况等因素进行定价,报告期内,发行人各年支付金额为零,预计未来拟持续支出的金额为零;
3、中汇会计师事务所(特殊普通合伙)已出具《关于深圳深蕾科技股份有限公司内部控制的鉴证报告》(中汇会鉴[2023]7949号、中汇会鉴[2023]10107号),认为深蕾科技按照《企业内部控制基本规范》及相关规定于 2022 年 12 月 31 日、2023 年 6 月 30 日在所有重大方面保持了与财务报表相关的有效的内部控制。发行人内控制度健全且有效执行。