来源 :投行业务资讯2025-03-06
金川集团股份有限公司官网显示,公司成立于1959年,总部位于甘肃金昌,是甘肃省人民政府控股的特大型采、选、冶、化、深加工联合企业,主要生产镍、铜、钴、黄金、白银、铂族贵金属及先进有色金属材料和化工产品等,产品广泛应用于建筑、机械、石油化工、新能源及电池制造、生物医用等现代工业和国民经济各领域。
上世纪60年代,金川开拓者艰苦创业,建成了我国第一条镍钴铂族金属生产线,结束了我国缺镍少钴的历史。改革开放以后,国家组织全国科技工作者开展金川资源综合利用联合科技攻关,金川被列为全国矿产资源综合利用三大基地之一,从此走上了科技兴企之路。进入21世纪,金川利用“两个市场”、开发“两种资源”,综合实力快速增长。2018年以来,金川完整、准确、全面贯彻新发展理念,深入落实党的十九大关于培育具有全球竞争力的世界一流企业相关要求,加快推进高质量发展,进入了建设世界一流企业的新时期。目前,集团镍产量世界第三、钴产量世界第五、铂族金属产量亚洲第一、铜产量国内第四。2024年,集团位列世界500强第300位,中国企业500强第78位。
业务领域
以矿业和金属为主业,采、选、冶、化、有色金属精深加工,新材料研发,机械制造、工程建设、信息与自动化、研究设计、技术集成、管理咨询、检修等相关业务。
产品中心
主要生产镍、铜、钴、铂族贵金属、羰化冶金及有色金属压延加工产品、化工产品、有色金属化学品等。
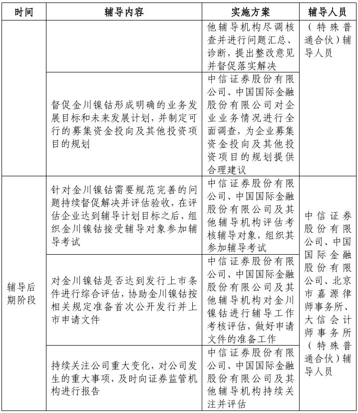
2025年1月23日,金川集团与中信证券签署辅导协议,宣告IPO启动!


