chaguwang.cn-查股网.中国
查股网.CN
中信证券(600030)内幕信息消息披露
 
个股最新内幕信息查询:    
 

东海证券和中信证券各拔“头筹”!2025年资本市场监管全景透视,94家券商、778家上市公司受罚

http://www.chaguwang.cn  2026-02-05  中信证券内幕信息

来源 :半岛金融2026-02-05

  2025年,“严监管、零容忍”依然是中国资本市场主旋律,监管部门以穿透式监管、全链条追责态势,向券商、上市公司、基金公司等存在的违法违规行为全面“亮剑”。2025年全年,券商领域94家机构的罚没金额同比增超六成;上市公司信披违规成重灾区,亿元级罚单频现;私募基金迎史上最重处罚,合计罚没超2.2亿元。监管部门通过“精准打击重大违规+抓早抓小轻微违规”的双重思路,实现市场层级全覆盖,大幅提高违法成本,推动资本市场生态持续净化,为高质量发展筑牢制度保障。

  94家券商收到罚单

  罚没金额增超六成

  作为资本市场的核心中介与“看门人”,券商行业的合规水平直接关系市场交易秩序与投资者权益。据数据统计,2025年监管部门共对证券机构及从业人员开出388张罚单,较2024年度减少41.48%,但罚没金额攀升至2.08亿元,同比增长63.57%,其中机构被罚没1.73亿元,个人被罚没3495.38万元。

  受罚证券公司数量达94家,较2024年度增加1家,行业合规经营压力进一步显现。从监管主体来看,证监会系处罚主力,全年开出303张罚单,占总罚单数量的78%,对应罚没金额2.04亿元,占全年罚没总额的98.1%。

  从违规类型来看,证券从业人员违规、投行业务违规、证券经纪业务违规成为券商行业的主要违规类型,据数据显示,其罚单数量分别为106张、104张、103张。其中,投行业务违规罚单虽较上年度减少124张,降幅达54.39%,但仍为重点监管领域,违规案由主要包括保荐业务违规、财务顾问业务违规、承销业务违规等,其中保荐业务违规罚单达81张。

  《2025年券商监管处罚年报》

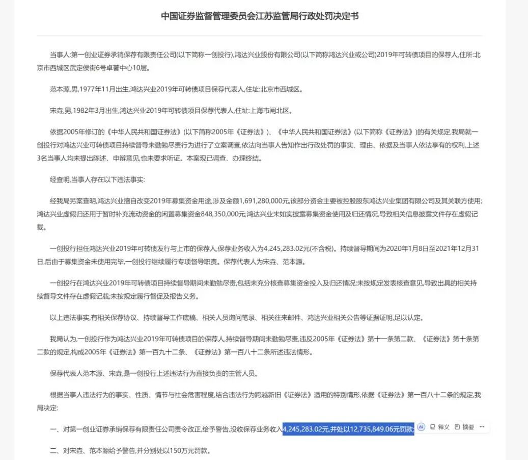
  其中,第一创业证券承销保荐有限责任公司因保荐业务违规领到高额罚单,该公司在鸿达兴业可转债项目后续督导期间,未发现鸿达兴业擅自改变近17亿元募集资金用途、虚假归还募集资金等问题,导致其持续督导意见存在虚假记载。据公开信息显示,2025年12月24日,江苏证监局对其作出处罚,没收业务收入约424.5万元,并处以约1273.6万元罚款,合计罚没约1698万元,两名保荐代表人宋垚、范本源分别被处以150万元个人罚款。

  证券从业人员违规情况中,还存在未履行勤勉尽责义务、未能严格规范工作人员执业行为、利用职务便利牟取不正当利益等情况。其中“老鼠仓”行为处罚最重,2025年11月,江苏证监局披露某证券公司原副总裁陈某涛,利用职务便利获取未公开信息,控制多个证券账户进行趋同交易,趋同买入金额达8.59亿元,趋同交易盈利1875万元,最终被采取“没一罚二”,合计罚没1.35亿元,并被采取8年及5年两项证券市场禁入措施。

  东海证券领最大单笔罚单

  中信证券被罚次数最多

  2025年券商行业最大单笔罚单由东海证券领受,该公司作为金洲慈航集团股份有限公司重大资产重组项目独立财务顾问,存在出具的相关文件有重大遗漏、虚假记载,且在独立财务顾问业务和项目持续督导过程中未勤勉尽责等违法行为。据东海证券公告,2025年7月,中国证监会对其采取“没一罚三”的处罚,没收业务收入1500万元,并处以4500万元罚款,合计6000万元。项目负责人马媛媛被罚款10万元,签字主办人周增光、陈翔分别被罚款8万元,成为2025年券商行业罚没金额最高的案例。

  数据显示,中信证券以14张罚单的数量成为全年受罚次数最多的券商,其罚没金额为426.27万元,主要处罚类型为出具警示函。此外,五矿证券、国泰海通证券等9家券商均以9张及以上罚单数量进入受罚次数前十名单,其中7家券商罚没金额为0元,以行政监管措施为主。业内人士分析,这种“高频次低金额”与“低频次高金额”并存的现象,体现了监管“抓早抓小”与“重典治乱”相结合的思路,既对轻微违规行为及时警示,又对重大违法违规行为严厉打击。

  778家公司领1886张罚单

  *ST高鸿被罚1.35亿元

  作为资本市场的核心主体,上市公司的合规水平直接关系市场健康度。据易董统计数据显示,2025年,监管部门对上市公司及相关主体合计作出1886个处罚,涉及778家上市公司、2850名董监高,罚单覆盖主板、创业板、科创板等全部市场层级。其中,2025年,A股市场共有逾90家上市公司收到行政处罚决定书,另有8家上市公司发布收到《刑事判决书》公告。

  2025年,监管部门对财务造假行为的打击力度空前,多家上市公司因长期系统性造假领到千万元级甚至亿元级罚单。*ST高鸿成为年内被罚金额最高的上市公司,经查,该公司在2015年至2023年间,通过组织、参与无商业实质的虚假贸易业务,累计虚增营业收入和利润总额,涉及欺诈发行等多项严重违法行为。2025年8月,证监会对相关责任主体合计罚款1.6亿元,其中上市公司自身被罚1.35诈发行罚款1.25亿元,为非法募资额的10%),配合造假的第三方南京庆亚及实控人江庆被罚700万元,公司董事长付景林被罚750万元并被市场禁入10年,时任财务总监丁明锋被罚600万元并被市场禁入5年。

  据山东证监局2025年10月27日发布的行政处罚决定书显示,美晨科技在2014年收购杭州赛石园林集团有限公司后,2014年至2018年间通过虚假采购劳务、苗木;虚假销售苗木、收入成本错记等多种方式持续虚增收入和利润,其中,2015年虚增利润占当期披露利润总额的比例达75.64%,其2014年至2018年年度报告均存在虚假记载。最终,美晨科技被责令改正,给予警告,并被处以60万元罚款,12名相关责任人员被罚。

  值得注意的是,2025年监管对“蹭热点”行为的反应更为迅速,实现24小时快速问询与核查,如杭萧钢构因在互动平台发布信息不完整、不准确收到监管警示,有效抑制了利用概念炒作误导市场的行为。

  私募领域成为监管重点

  优策投资领千万级罚单

  2025年,基金行业的监管重点向私募基金领域倾斜,针对违规挪用基金财产、报送虚假信息、未按规定备案、募集推介违规等行为的查处力度显著加大。据统计,2025年,证监部门共处罚了10家私募基金公司、14名私募基金从业者,合计罚没金额达2.22亿元。

  从罚单分布来看,私募基金被罚原因呈现显著的集中化特征。投资运作端的“挪用基金财产”问题最为突出,2025年被证监部门处罚的10家私募机构中,利得资本、优策投资、瑞丰达等6家机构均存在此类行为,部分机构还伴随利益输送、资金池业务等严重违规情形。

  值得注意的是,自2023年9月1日《私募投资基金监督管理条例》施行以来,2025年年内,出现了首个千万级巨额罚款的案例。2025年12月12日,浙江优策投资管理有限公司因严重违法违规领到重罚。经查,优策投资及实际控制人存在违规挪用基金财产、报送虚假信息等行为,浙江证监局对其罚款2100万元,对3名责任人员罚款1425万元,实际控制人被采取终身证券市场禁入措施,基金业协会同步撤销其管理人登记,相关线索同样移送公安机关。同时,中国证券投资基金业协会同步撤销了优策投资的私募基金管理人登记。

  在个人处罚方面,监管力度依然不减。2025年11月3日,浙江证监局决定依据《基金法》《私募监管条例》《证券市场禁入规定》,对林艺平责令改正,给予警告,没收违法所得8857.69万元,并处以8857.69万元的罚款,同时对其采取5年证券市场禁入措施。

  2025年12月19日,证监会宣布对青岛大摩证券投资有限公司的行政处罚决定,经查,该公司存在未按照规定保存且毁损有关文件和资料、向证券监管部门报送的文件存在重大遗漏等违法违规行为。中国证监会对青岛大摩未按照规定保存且毁损业务资料的行为,处以300万元罚款,并处撤销证券投资咨询业务许可;对青岛大摩向证券监管部门报送的文件存在重大遗漏的行为,处撤销证券投资咨询业务许可,同时对4名相关责任人给予警告,分别处以60万元、50万元、40万元、30万元的罚款。

  公募基金处罚数量下降

  合规监管向精细化延伸

  与私募领域的高压严打形成对比,2025年公募基金监管呈现“处罚数量下降、监管维度拓宽”的特点。梳理全市场公募基金2025年中报可见,去年上半年有9家公募基金管理人受到稽查或处罚,数量较2024年同期有所降低。处罚原因主要涵盖了公司治理存在不足、内控管理不完善、业务管理不规范等违规情形。

  除此之外,上半年还有个别公司因未按规定代扣代缴个人所得税、违反外汇登记管理规定较为少见的原因而受到处罚。如方正富邦基金,因计算错误未按规定代扣代缴个人所得税,被国家税务总局北京市税务局第二稽查局要求补税并缴纳罚款。公募基金管理人的日常经营活动除会受到证监会(局)的监管外,还会涉及税务、外汇等监管机构的监管。如宏利基金因违反外汇登记管理登记证缺失),该公司被国家外汇管理局北京市分局警告并罚款7万元。

查股网为非盈利性网站 本页为转载如有版权问题请联系 767871486@qq.comQQ:767871486
Copyright 2007-2025
www.chaguwang.cn 查股网