chaguwang.cn-查股网.中国
查股网.CN
招商银行(600036)内幕信息消息披露
 
沪深个股最新内幕信息查询:    
 

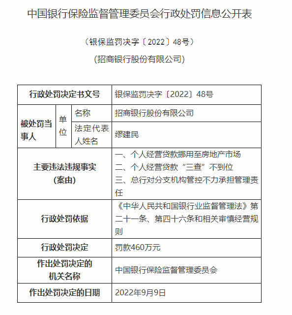
招商银行被罚款460万元

http://www.chaguwang.cn  2022-11-04  招商银行内幕信息

来源 :科技金融在线2022-11-04

  招商银行被银保监会罚款460万元,原因是该行存在以下问题:

  一、个人经营贷款挪用至房地产市场

  二、个人经营贷款“三查”不到位

  三、总行对分支机构管控不力承担管理责任

  

有问题请联系 767871486@qq.com 商务合作广告联系 QQ:767871486
查股网以"免费 简单 客观 实用"为原则,致力于为广大股民提供最有价值和实用的股票数据作参考!
Copyright 2007-2022
www.chaguwang.cn 查股网