来源 :科技金融在线2023-07-28
“对于起诉状,招商银行网络经营服务中心在该用户微博下评论称,很抱歉给其带来困扰,如方便可通过私信提供联系电话,以便招行进一步向相关部门反馈。”
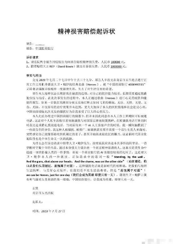
近日,某微博用户发文称,其在一边听音乐一边工作时,被招商银行“无端电话骚扰”,导致“精神一度崩溃失常,失去了对生活仅有的希望”,故而向南京市人民法院起诉招商银行,诉请招行赔偿其精神损失费10万元,并附带赔偿相关歌手演出名誉损失费100万元。

该用户表示,招商银行的行为让其承受了“巨大的心里压力”,他认为,虽然其此前办理过招商银行储蓄卡,但并未同意招行在其上班时间进行致电,招商银行的行为,是“对个人私生活极尽羞辱地骚扰与对国家法律地轻蔑挑衅”。
对此,招商银行网络经营服务中心在该用户微博下评论称,很抱歉给其带来困扰,如方便可通过私信提供联系电话,以便招行进一步向相关部门反馈。
