当前,银行与房地产之间更应相互赋能。若哪方过不好,另一方必深受牵连。
前不久,“A股房企”云南城投公告其收到昆明市西山区法院的仲裁中财产保全民事裁定书,即(2023)云 0112 财保 2399 号《民事裁定书》。
此次涉及财产保全的申请人为招商银行昆明分行,被申请人为云南城投,申请保全金额约4.17亿元,具体发生在今年7月下旬,该财产已被申请查封、扣押及冻结。
今年8月下旬,云南城投就仲裁协议纠纷向深圳市法院申请确认《委托贷款不可撤销担保书》约定的仲裁条款无效。
据云南城投今年8月初公告披露,招商银行昆明分行此次申请仲裁的第一被申请人是云南澄江老鹰地旅游度假村有限公司,第二被申请人是云南城投,第七被申请人就是云南万城百年投资开发有限公司。

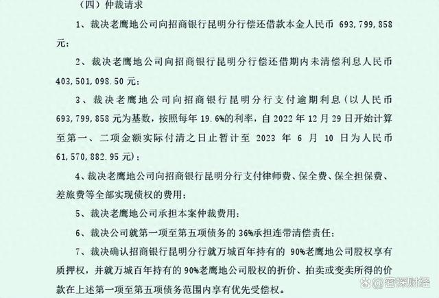
按照招商银行的仲裁请求,裁决涉及7项内容:
1、裁决老鹰地公司向招商银行昆明分行偿还借款本金6.94亿元;
2、裁决老鹰地公司向招商银行昆明分行偿还借期内未清偿利息4.035亿元;
3、裁决老鹰地公司向招商银行昆明分行支付逾期利息(以6.94亿元为基数,按照每年19.6%的利率,自2022年底开始计算至第一、二项金额实际付清之日止暂计至2023年6月10日6157万元);
······

也就是说,老鹰地公司涉及招商银行逾期借款本息合计近11.6亿元。其中云南城投负责权益比例范围以内的连带清偿责任。
注意!裁决第七条还提示说,招商银行昆明分行就“万城百年”所持老鹰地公司90%股权享有质押权,该笔股权折价拍卖或变现的现金流也享有优先受偿权。
老鹰地公司涉及招商银行的10多亿元不良借款,又是如何来的?
据查,老鹰地公司截至2017年11月底时总负债42.48亿元,净资产-5387万元,也就是说,彼时已陷入会计意义上的“资不抵债”。
据万科2017年底担保公告曾披露说,彼时老鹰地公司向招商银行借款34.69亿元,主要为置换现有债务,优化融资成本,云南万科为老鹰地公司该笔借款全部债权的36%提供连带担保。
“抚仙湖项目处于在建在售状态,项目进展顺利。老鹰地公司经营良好,具有良好的偿债能力,”万科这份担保公告曾如是说。
另据查,老鹰地公司这笔34.69亿元的银行借款,背后也大有故事。
2017年底,招商财富跟招商银行昆明分行签下委托借贷合同,约定前者委托后者向老鹰地公司放贷最多34.69亿元,委托贷款利息由招商银行昆明分行向老鹰地公司代收及一旦逾期代为催收甚至代为诉讼。
实际上,招商财富跟招商银行之间的关系也非同一般,其虽有招商基金独资,但招商基金由招商银行控股55%,招商证券持股45%。
再看老鹰地公司,由云南万城百年投资开发有限公司持股90%,永昌发展有限公司(应为观澜湖集团附属公司)持股10%。

老鹰地公司的主要项目,就是开发位于云南省玉溪市澄江县抚仙湖的太阳山国际生态旅游休闲度假区项目,这其实是一个超级大的度假小镇。过去,特色小镇开发是一个异常火热的资本投资风口。
云南城投十年前曾披露说,该项目规划约6618亩,老鹰地公司已拿地4184.78亩,净用地约2530亩,规划总建面约101万方,开发周期约12年,总投资约77亿元。
其中,云南万城百年投资开发有限公司“大头来头”,成立于2018年6月,目前有5家公司法人股东,即云南万科持股40%,云南城投持股40%,招商财富持股19%(代表招商财富-金源万科 9 号专项资管计划),云南云岭天籁投资公司和云南百年置业各持股0.5%。

据密探财经调查,老鹰地公司最早为云南康旅集团(原名为云南城投集团,A股上市公司云南城投的母公司)和观澜湖集团2012年共同发起推动打造太阳山度假小镇的项目公司。
2013年,“高原明珠”抚仙湖遭遇玉溪史上最严环保风暴,环湖开发一度陷入沉寂。该年11月,云南城投华商之家从云南康旅集团收购老鹰地公司60%股权,使老鹰地公司变成“华商之家”从持股30%变成90%,永昌发展有限公司持股10%。

该“华商之家”由A股的云南城投持股40%,云南百年置业持股35%,云南云岭天籁投资公司持股25%。2017年6月中旬,云南城投公告云南万科(2018年10月上旬以前叫“昆明万科”)拟收购华商之家除了云南城投之外的两家股东合计所持40%股权。
如此以来,华商之家将由云南城投、云南万科各持股40%,云南百年置业和云南云岭天籁投资公司各持股降至10%,云南万科将间接持有老鹰地公司36%股权,作为太阳山项目的新操盘方,负责后续开发。

“华商之家”于2017年7月中旬完成上述股权变更。不久,万科公告云南万科为老鹰地公司6亿元借款及华商之家7.8亿元借款(合计13.8亿借款)提供股权质押担保及反担保,也是云南万科收购前述40%股权的条件之一。
2018年2月,“华商之家”再现股权更迭,即招商财富向云南百年置业、云南云岭天籁投资公司集中收购其各自所持9.5%股权(合计19%股权)。5个月后,云南万科和招商财富蹊跷退出,“华商之家”重归成立时的股东持股。

值得一提的是,2020年底,“华商之家”被曝财务危机,曾借公司三家股东的钱都难以偿还,无奈以物抵债。
似有“先见之明”的云南万科,如前所述,联合招商财富自出清“华商之家”股权之余,于2018年6月跟云南城投、云南百年置业及云南云岭天籁投资公司三家公司共同成立“云南万城百年投资开发有限公司”。
也就是说,云南万科折腾一番后,绕开华商之家“另起灶炉”,由新公司“云南万城百年投资开发公司”直接控制云南老鹰地公司及太阳山超级项目。
云南城投相关负责人曾向媒体解释说,“华商之家”不止太阳山一个项目,所以单独成立一家公司承接太阳山项目。
密探财经还注意到,云南城投曾公告披露,“万城百年”董事长由其提名委派,总经理及财务负责人均由云南万科提名委派。实际上,云南万科介入后就一直实际操盘着抚仙湖太阳山项目,一度让万科在文旅产城上风头强劲,被媒体热捧为万科近年来最成功的文旅综合大盘。
2019年11月底,万科在抚仙湖召开北方区域媒体交流会,顺便还为抚仙湖项目做了一波营销,“一把手”郁亮夸赞抚仙湖“像地中海一样,房子不错”。
时至2021年6月,玉溪抚仙湖面山建设项目因昆明环滇池开发乱象整治风暴而广受波及,实施长久熔断机制,当地集中暂停了包括太阳山在内的16个项目审批。有意思的是,据云南媒体报道,2022年4月相关项目已低调复工。

据万科2022年财报披露,抚仙湖澄江项目名为“玉溪中国抚仙湖国际旅游度假区”,万科权益占比33.8%,占地约443万方(约合6643.6亩),规划计容总建面179.5万方。
具体来看,该项目一期为临湖区域,占地近千亩,主要为希尔顿酒店、会所等,二期环湖路以东区域四千一百多亩,三期的金色海岸占地一千四百多亩。

其中,二期占地最大,也是万科近些年的开发重点,但抛开公园绿地之后,剩下的为前几年已主推的合院、叠院、联排以及度假公寓等产品,产权多为二类居住用地,也就是产权40年。今年上半年,二期拿到了9个一类居住用地审批,占地约350亩,也就是有70年产权,大概有三四百多套别墅。
为了抚仙湖项目,万科也曾呕心沥血。2021年底,老鹰地公司向云南万科借款15.56亿元,期限2年,云南城投等间接股东为其提供连带担保。
如今,老鹰地公司被仲裁涉及招商银行11.6亿元不良债务本息,可窥见这几年楼市大环境突变,文旅度假小镇热潮也迅速降温,特别是销售受冲击,不免会波及到银行等金主的利益。