来源 :金融欺诈与纠纷2023-12-13
近日,国家金融监督管理总局新疆监管局网站发布的行政处罚信息公开表显示,因违规推介、销售信托产品,对招商银行股份有限公司乌鲁木齐分行罚款25万元。对时任招商银行乌鲁木齐分行私人银行中心客户经理纪烨罚款5万元。

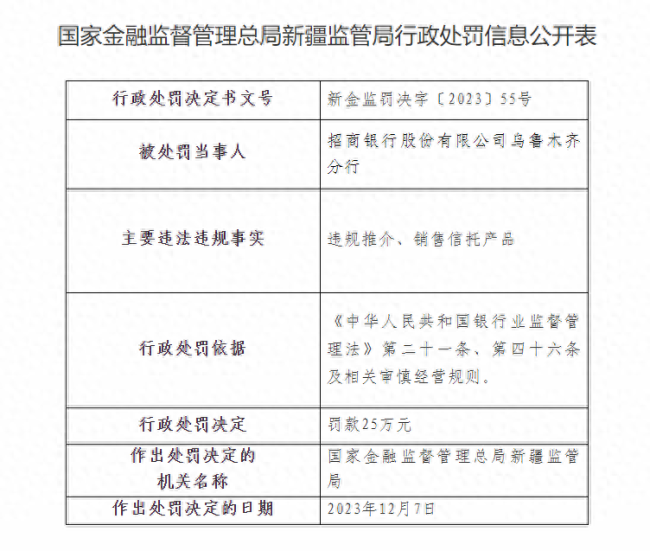
国家金融监督管理总局新疆监管局网站截图
据文号为新金监罚决字〔2023〕55号行政处罚决定书,招商银行乌鲁木齐分行违规推介、销售信托产品,依据《中华人民共和国银行业监督管理法》第二十一条、第四十六条及相关审慎经营规则,国家金融监督管理总局新疆监管局对招商银行乌鲁木齐分行处以罚款25万元。作出处罚决定的日期为2023年12月7日。

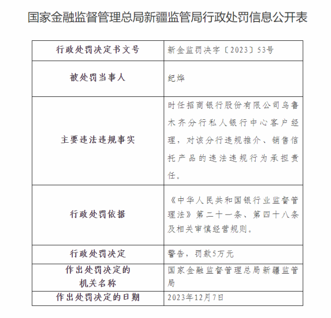
国家金融监督管理总局新疆监管局网站截图
据文号为新金监罚决字〔2023〕53号行政处罚决定书,时任招商银行乌鲁木齐分行私人银行中心客户经理纪烨,对该分行违规推介、销售信托产品的违法违规行为承担责任。依据《中华人民共和国银行业监督管理法》第二十一条、第四十八条及相关审慎经营规则,国家金融监督管理总局新疆监管局对时任招商银行乌鲁木齐分行私人银行中心客户经理纪烨处以警告,罚款5万元。作出处罚决定的日期为2023年12月7日。
《中华人民共和国银行业监督管理法》第二十一条:银行业金融机构的审慎经营规则,由法律、行政法规规定,也可以由国务院银行业监督管理机构依照法律、行政法规制定。前款规定的审慎经营规则,包括风险管理、内部控制、资本充足率、资产质量、损失准备金、风险集中、关联交易、资产流动性等内容。银行业金融机构应当严格遵守审慎经营规则。
《中华人民共和国银行业监督管理法》第四十六条:银行业金融机构有下列情形之一,由国务院银行业监督管理机构责令改正,并处二十万元以上五十万元以下罚款;情节特别严重或者逾期不改正的,可以责令停业整顿或者吊销其经营许可证;构成犯罪的,依法追究刑事责任:未经任职资格审查任命董事、高级管理人员的;拒绝或者阻碍非现场监管或者现场检查的;提供虚假的或者隐瞒重要事实的报表、报告等文件、资料的;未按照规定进行信息披露的;严重违反审慎经营规则的;拒绝执行本法第三十七条规定的措施的。
《中华人民共和国银行业监督管理法》第四十八条:对在中华人民共和国境内设立的政策性银行、金融资管理公司的监督管理,法律、行政法规另有规定的,依照其规定。
实际上,这只是招商银行内控管理问题的冰山一角。据不完全统计,今年以来,招商银行就因违规收到近十张罚单,被罚金额累计超4000万元。
2023年1月,央行网站公布的行政处罚显示,招商银行因涉及13项违法行为:违反账户管理规定;违反清算管理规定;违反特约商户实名制管理规定;违反支付机构备付金管理规定;违反人民币反假有关规定;占压财政存款或者资金;违反国库科目设置和使用规定;违反信用信息采集、提供、查询及相关管理规定;未按规定履行客户身份识别义务;未按规定报送大额交易报告或者可疑交易报告;与身份不明的客户进行交易或者为客户开立匿名账户、假名账户;违反个人金融信息保护规定;违反金融营销宣传管理规定。
同时在2023年6月21日,招商银行因房地产贷款业务违规连收两张罚单,合计被罚金额超千万元。具体来看,上海银保监局开出的罚单显示,2020年1月至2021年4月,招商银行上海分行个人贷款资金违规用于购房等禁止性领域;2020年10月至12月,该分行并购贷款业务严重违反审慎经营规则。2020年5月至2021年1月,该分行个人贷款资金违规用于购房等禁止性领域。由此,招商银行上海分行被责令改正,并分别被处罚款880万元、160万元。合计被罚1040万元。
2022年,招商银行反洗钱、信贷违规等收到罚单累计超40张,处罚金额合计超6000万元,单张百万罚单司空见惯。
更早的2021年,根据凤凰网财经《银行财眼》的统计,招商银行那年至少领到14张罚单,合计罚款金额近8000万元。