来源 :金融界2025-07-03
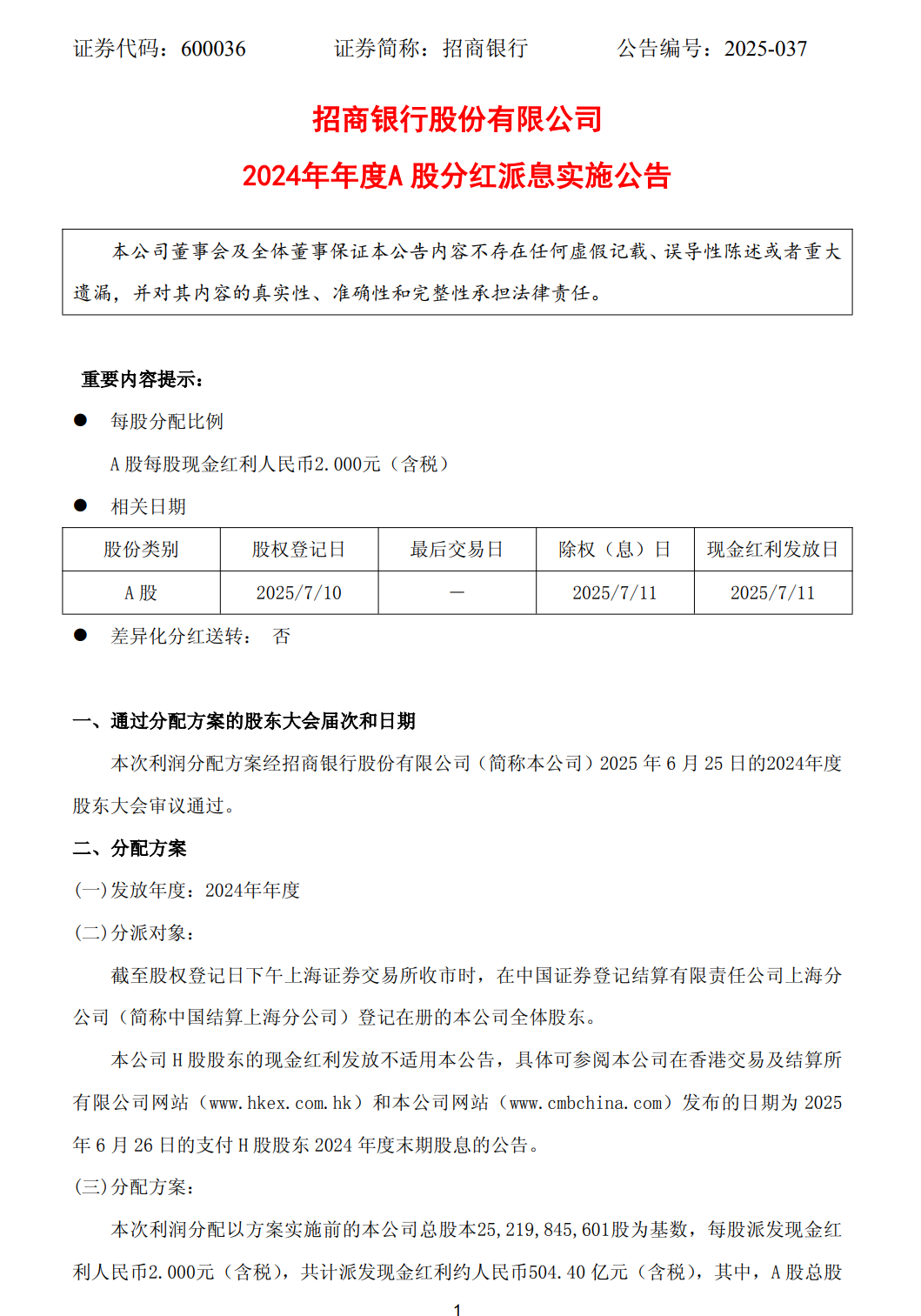
招商银行今日发布《2024年年度A股分红派息实施公告》,宣布向全体A股股东每股派发现金红利2.000元(含税),合计派发金额约504.40亿元,其中A股现金红利达412.58亿元。此次分红方案延续了招行一贯的高比例分红政策,以公告日假设股价35元/股计算,股息率约为5.7%。根据安排,股权登记日为2025年7月10日,除权及现金红利发放日为7月11日。

分红金额与时间节点此次分红方案以2024年度净利润为基础,以总股本252.20亿股为基数实施,每股派发现金红利2.000元。其中,A股股本206.29亿股对应现金红利412.58亿元,H股分红方案则另行披露。从时间安排看,股权登记日、除权日和红利发放日均集中在三个交易日内完成,流程高效透明,确保股东权益及时兑现。
对于A股自然人股东及证券投资基金,红利暂不代扣个人所得税,实际税负根据持股期限确定:持股1个月内税率20%,1个月至1年税率10%,超过1年免征。QFII及沪股通投资者按10%税率代扣税款,实际每股派发1.800元;其他机构投资者需自行申报纳税,实际每股派发2.000元。这一安排兼顾监管合规与投资者利益平衡。
H股分红同步性尽管本次公告聚焦A股分红,但招行明确H股股东分红将同步推进,具体方案已通过港交所披露。
数据显示,截止2024年末,招商银行实现归属于普通股股东净利润1483.91亿元,同比增长1.22%。尽管净息差收窄至1.98%,但非利息净收入同比增长1.41%,其中投资收益、公允价值变动收益分别增长34.74%和229.63%,有效对冲了利息收入下滑压力。稳定的盈利结构为高分红提供了坚实基础,35.32%的分红比例与往年持平。
充沛现金流与资本储备截至2024年末,招行资产总额突破12.15万亿元,客户存款规模达9.10万亿元,较上年增长11.54%。核心一级资本充足率维持在12%以上,为行业领先水平。充足的流动性储备不仅支撑了分红能力,也为其抵御潜在风险、把握战略机遇预留空间。董事会表示,未来将继续平衡资本充足率与股东回报,确保长期可持续发展。
资产质量持续优异2024年末,招行不良贷款率保持在0.95%,拨备覆盖率超450%。在房地产行业调整、宏观经济承压的背景下,招行通过强化风险定价能力和客群分层管理,维持了资产质量的稳定性。低不良率与高拨备为其利润释放提供了安全垫,使得大额现金分红具备可持续性。
投资者需特别注意税务政策差异:短期持股者面临较高税负,长期投资者可享受免税优惠。
行业比较与配置价值以5.7%的股息率计算,招行分红回报远超当前五年期存款利率(1.3%)及多数理财产品收益。横向对比,其股息率较国有大行平均水平(约4.5%)高出逾1个百分点,在上市银行中位列前茅。对于险资、养老基金等长期资金而言,招行的高股息与低波动特征具备较强配置吸引力。
市场信心与股价支撑招行此次分红总额占市值的比例约为2.1%,除权后股价下行压力有限。历史数据显示,其股息率长期围绕4%-6%区间波动,当前水平处于合理估值中枢。结合2025年一季度末险资增持、H股年内涨幅超40%等市场信号,机构普遍认为招行估值修复空间明确,高分红将进一步夯实股价底部支撑。