来源 :杭州网2025-10-14
近日,国家金融监督管理总局(以下简称“金融监管总局”)公布了新一批行政处罚信息,广发银行、恒丰银行、招商银行、中国进出口银行等多家金融机构因多项违规行为被处以罚款,部分相关责任人被禁止从事金融工作或受到经济处罚。

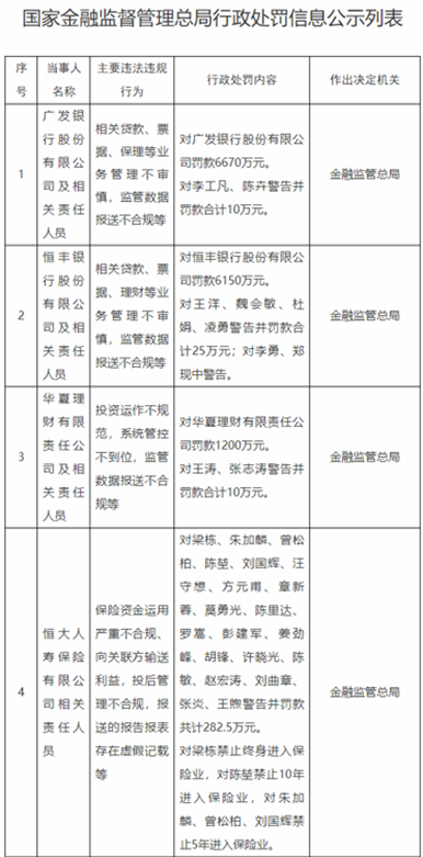
官网截图
这是金融监管总局自9月以来公布的第二批罚单,涉及信贷审批、监管数据报送、资金运作风险等多个领域。受罚机构类型广泛,涵盖政策性银行、国有大行、股份制银行、地方银行,以及银行系理财子公司和保险公司。据了解,此次处罚所涉违规行为多发生在数年前,相关机构目前已基本完成整改。
具体来看,广发银行因贷款、票据、保理等业务管理不审慎,以及监管数据报送不合规等问题,被合计罚款6670万元。两名相关责任人李工凡、陈卉被警告并合计罚款10万元。广发银行回应称,已全面完成整改,并将持续完善风险管理机制。
恒丰银行因贷款、票据、理财等业务管理不审慎,以及数据报送不规范,被处以6150万元罚款。王洋、魏会敏、杜娟、凌勇等多名责任人被警告并合计罚款25万元,李勇、郑现中受到警告处分。该行表示已认真落实整改,并将进一步提升内控与风险管理水平。
此外,民生银行因系统使用管控不到位、软件版本管理不善等问题被罚590万元;中信银行因理财回表资产风险分类不准确、同业投资管理不到位被罚550万元;光大银行因信息科技外包管理不足、数据错报被罚430万元;招商银行因数据安全管理不到位被警告并罚款60万元;中国进出口银行因国别风险管理和薪酬支付不规范被罚130万元。
在理财公司方面,华夏理财因投资运作不规范、系统管控不足、数据报送不合规等问题被罚1200万元,相关责任人王涛、张志涛被警告并罚款10万元。信银理财因产品命名不规范、投资比例不合规被罚220万元。华夏理财回应称,已全面落实整改,目前产品运作平稳。
保险公司方面,恒大人寿因保险资金运用严重违规、向关联方输送利益、投后管理不到位、报表虚假记载等问题,相关责任人梁栋、朱加麟、曾松柏等多人被警告并合计罚款282.5万元。其中,梁栋被终身禁入保险业,陈堃被禁入10年,朱加麟、曾松柏、刘国辉分别被禁入5年。
值得注意的是,在9月5日公布的首批罚单中,工银金融资产投资、交银保险资产管理、太平洋资产管理、建信金融资产投资等机构也因业务操作不规范、关联交易不合规等问题被处以40万至115万元不等的罚款。此外,原工商银行员工李超、易重彬因利用职务之便违规开展理财业务,被禁止从事银行业工作,成为两批罚单中唯一直接针对个人的处罚案例。