来源 :天脉网2025-06-11
国投资本宣布董事长变动,段文务调任中国五矿总会计师
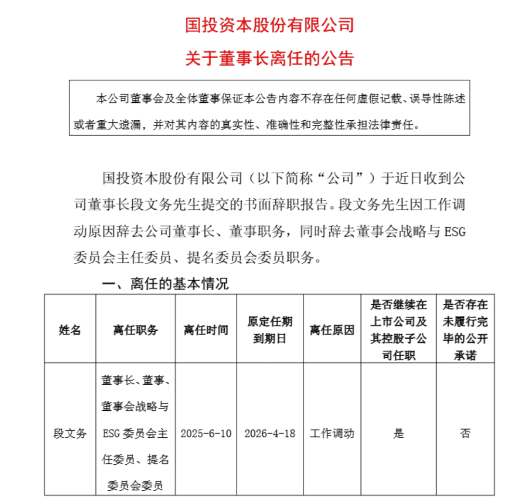
近日,A股上市公司国投资本发布公告,宣布其董事长段文务因工作调整已于6月10日正式离任。这一人事变动标志着段文务在国投资本的董事长任期画上句号,同时也开启了他在中国五矿集团的新篇章。
据悉,段文务在国投资本担任董事长期间,展现了卓越的领导力和战略眼光。自2023年4月上任以来,他积极推动公司转型升级,构建了“五位一体”管理体系,为增强金融企业的核心竞争力奠定了坚实基础。国投资本对段文务在职期间的贡献给予了高度评价,并表达了衷心感谢。

公告指出,鉴于新任董事长的选举工作尚需经过法定程序,国投资本将尽快启动相关程序,以确保公司运营的平稳过渡。同时,段文务在中国五矿集团的官网上已显示为党组成员、总会计师,这一任命意味着他将在新的岗位上继续发挥重要作用。
值得注意的是,段文务在国投资本期间还兼任了旗下主要金融机构——国投证券的董事长。随着他在国投资本的离任,理论上也将卸任国投证券的董事长职务。这一变动无疑将对国投证券的未来发展产生一定影响。
回顾段文务在国投资本的任期,他成功推动了安信证券更名为国投证券,这一举措不仅使公司名称与股东更加贴近,也体现了国投集团对证券业务的战略重视。安信证券自2013年被国投集团收购以来,已成为其全资子公司,并在段文务的领导下实现了品牌升级和业务转型。

近期国投系还有另一位干部李樱升任央企中国华能集团党组成员、总会计师。这一系列人事变动不仅体现了央企高层管理的流动性,也预示着这些企业在未来发展中将注入新的活力和动力。
对于国投资本而言,段文务的离任无疑是一个重要的转折点。然而,随着新任董事长的即将到位,公司有望在新的领导团队的带领下继续稳健前行,实现更高质量的发展。