投资要点

麻醉药生命周期长,壁垒高,市场持续扩容:麻醉药品种类繁多,2023年总市场规模超过250亿元,由于具有药物成瘾、保命等行业特殊性,各国政府从多个维度进行严格全面把控,使得麻醉药品生命周期长,行业进入壁垒较高。麻药的市场规模未来有望稳步增长,主要由于:①随着老龄化加剧及医疗事业发展,每年自然手术人次有望保持稳健增长(2015-2021中国住院手术人次CAGR达10%);②随着镇痛观念普及,群众对舒适医疗追求,腔镜、分娩等手术室外麻醉药应用场景逐步拓宽;③2020年以来多款麻醉新药上市,价格优于传统麻药,有望带来市场扩容。
宜昌人福:奠定公司基本盘,麻药龙头高增长:宜昌人福为公司核心子公司,2023年贡献33%的收入与91%的归母净利润,宜昌人福增长逻辑主要体现在:①芬太尼系列龙头,2023年市占率超过90%,同时非手术科室持续高增长,2017-2023年CAGR达41%,随着适应症增加与科室开拓,未来随行业稳健增长;②中国市场麻药渗透率与剂型丰富度均有较大提升空间,公司持续加码口服剂型研发与疼痛管理等应用场景拓展,带来新增量;③氢吗啡酮与纳布啡市场规模正处于快速增长阶段,竞争格局好,同时公司持续推动氢吗啡酮在疼痛肿瘤科室的学术推广和普及,仍有较大的市场开发空间;④公司新药苯磺酸瑞马唑仑与磷丙泊酚二钠安全性均优于丙泊酚,同时瑞马唑仑ICU镇静适应症处于III期临床中,新品增加,持续完善“大麻药”布局。
创新管线有望兑现,其他子公司稳健发展:光谷人福pUDK-HGF已完成III期临床,严重下肢缺血性疾病目前尚无有效疗法,根据II期临床数据在静息痛缓解与溃疡面积改善方面pUDK-HGF均显著优于对照组,有望如期上市,瞄准千亿市场。其他子公司葛店人福、新疆维药等稳健增长,同时公司持续推进国际化,稳健发展。
盈利预测与投资评级:我们预计公司2024-2026年营收分别为262.9/286.7/311.5亿元,归母净利润分别为22.24/26.52/30.80亿元。当前股价对应2024-2026年PE分别为15×/12×/11×。我们认为公司作为高壁垒麻醉药行业的龙头,当前位置被低估,随着公司其他麻醉药与镇静药逐步放量以及多科室拓展,业绩有望持续兑现。首次覆盖,给予“买入”评级。
风险提示:集采降价风险;政策波动风险;产品研发与业务拓展不及预期;控股股东经营管理风险等。



1.老牌麻药龙头,“归核化”经营持续向好
三十年老牌药企,多领域领导者。人福医药集团股份公司成立于1993年,于1997年在上海证券交易所上市,是湖北省医药工业龙头企业、中国医药工业30强、国家技术创新示范企业、中国医药企业制剂国际化先导企业,已在国内的麻醉药品、甾体激素类药物、维吾尔民族药等多个细分领域建立了领导或领先地位。公司先后经历初创、上市、拓展、归核四个阶段,宜昌人福、葛店人福、新疆维药等核心子公司于2001年先后成立;2006-2017年拓展阶段公司明确医药主业,开启国际化发展,开拓非洲、美国市场,收购美国仿制药公司Epic Pharma100%股权;2018年公司开始实施“归核化”战略,清理出售非核心医药工商业资产、医疗服务资产、部分金融资产等,不断优化公司业务与资产结构。同时宜昌人福已成为亚洲最大麻醉药品研发生产基地和国内唯一芬太尼全系生产企业。

子公司众多,宜昌人福为核心资产。公司控股股东为武汉当代科技产业集团股份有限公司,截至2023年持有公司27.36%股权,武汉当代实控人为艾路明先生(持有武汉当代28.2%股权);公司董事长李杰先生持有公司5.97%股权。人福医药子公司较多,其中主要包括医药工业的宜昌人福、葛店人福、新疆维药、Epic Pharma、武汉人福与医药商业的北京医疗与湖北人福。其中2023年宜昌人福贡献了上市公司总营收的33%与归母净利润的91%。

宜昌人福贡献主要收入与利润,业绩稳健增长。公司2023年营收245.2亿元(+9.8%),其中湖北人福、宜昌人福、北京医疗、葛店人福、Epic Pharma、新疆维药营收占比分别为34.9%/32.9%/7.1%/4.9%/4.3%/4.1%。由于2018年以来公司实施“归核化”战略及子公司经营情况各异,上市公司整体营收增速有所波动,但主要子公司宜昌人福2017-2023年营收CAGR为21%。公司2023年归母净利润21.34亿元(-14.1%),其中宜昌人福、葛店人福、武汉人福、Epic Pharma、北京医疗、新疆维药归母净利润(未考虑各子公司少数股东损益)占比分别为91.0%/7.1%/6.7%/5.4%/5.2%/3.9%。由于营收变化及部分年份计提减值等因素影响,上市公司整体归母净利润存在波动,但贡献绝大部分利润的宜昌人福2017-2023年净利润CAGR为25.5%,稳步增长。

持续推进归核聚焦,各项财务指标显著改善。公司2018年开始实施“归核化”战略,清理出售非核心医药工商业资产、医疗服务资产、部分金融资产等,不断优化公司业务与资产结构。人福医药并表子公司数量由2018年的177家下降至2023年的143家,资产转让累计额超过94亿元,公司资产负债率也从60.0%下降至44.5%,已回到较为健康的水平。同时公司各项财务指标也持续改善,公司毛利率由2017年的38.1%稳步提升至2023年的45.8%,归母净利率也由3.6%提升至8.7%。公司各项费用率保持平稳,其中研发费用率由于公司加大创新药/仿制药及麻药研发有所提升。


2.宜昌人福:奠定公司基本盘,麻药龙头持续高增长
2.1.麻醉药生命周期长,壁垒高,多重因素推动市场持续扩容
2.1.1.麻醉药种类繁多,2023年总市场规模超250亿元
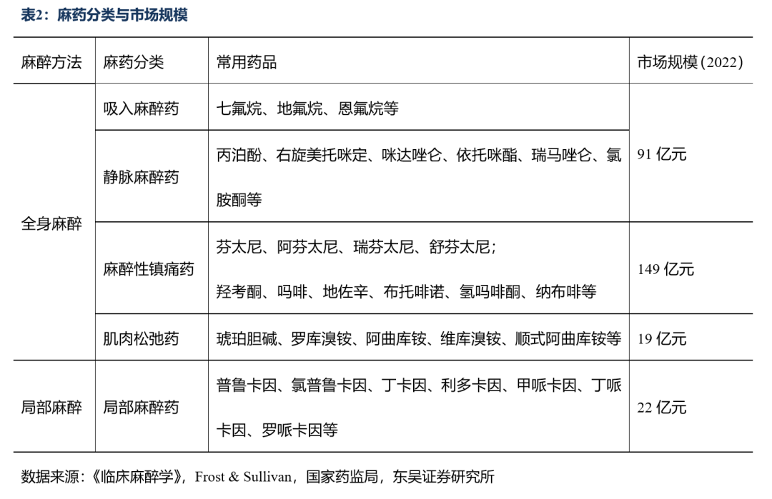
麻醉按照麻醉方法可分为全身麻醉与局部麻醉(广义的局部麻醉还包括椎管内麻醉)。全身麻醉是指麻醉药经呼吸道吸入、静脉或肌内注射进入体内,产生中枢神经系统的暂时抑制,临床表现为神志消失、全身痛觉消失、遗忘、反射抑制和骨骼肌松弛,又可分为吸入麻醉、静脉麻醉和复合/联合麻醉(将两种及以上的麻药复合应用/不同的麻醉方法联合应用)。局部麻醉是指在患者清醒状态下,将局麻药应用于身体局部,使机体某一部分的神经传导功能暂时可逆性阻断。

由于麻醉方法多样,麻醉药物类别也较为庞杂:
全麻中吸入麻醉容易控制,安全有效,是全身麻醉的主要方法,常用药品包括七氟烷、地氟烷、恩氟烷以及麻醉作用较弱的N2O等。
随着静脉麻醉在过去几十年中麻醉机制研究、新型麻醉药物进入临床、麻醉技术的改进和静脉全麻可控性、安全性的提高等,逐渐成为未来临床麻醉的主流。不同分类标准下静脉麻醉药存在多种类别,我们此处单独区别出具有镇痛作用的麻药:
常用静脉麻醉药主要有丙泊酚、右旋美托咪定、咪达唑仑、依托咪酯、瑞马唑仑、氯胺酮等;
常用麻醉性镇痛药主要以阿片类为主,例如芬太尼、阿芬太尼、瑞芬太尼、舒芬太尼等;还有常用于术后镇痛的羟考酮、吗啡、杜冷丁、地佐辛、布托啡诺、氢吗啡酮、纳布啡等。
肌肉松弛药(简称肌松药)是全身麻醉中重要的辅助用药,用以全麻诱导时气管内插管和手术中保持良好的肌肉松弛,肌松药并不产生意识丧失、镇静和镇痛作用。常用药品包括琥珀胆碱,和非去极化肌松药罗库溴铵、阿曲库铵、维库溴铵、顺式阿曲库铵等。临床上常多种麻药共同使用,例如咪达唑仑复合丙泊酚、麻醉性镇痛药以及肌松药,是目前最常用的全麻诱导方法之一。
此外临床麻醉还常用各种特异性拮抗剂,例如氟马西尼等拮抗苯二氮?类、纳洛酮拮抗阿片类药物的全部效应;舒更葡糖等可拮抗肌松药等。
局麻药根据时效长短可分为短效(如普鲁卡因、氯普鲁卡因)、中效(如利多卡因)、长效(如罗哌卡因、丁哌卡因)局麻药;根据化学结构的不同局麻药又可分为酯类(如普鲁卡因、氯普鲁卡因、丁卡因等)和酰胺类(如利多卡因、甲哌卡因、丁哌卡因、罗哌卡因等)麻药。

2.1.2.精麻药生命周期长,行业壁垒高
麻醉药相比其他药品具备更长的生命周期与进入壁垒。目前国内乃至全球主流临床精麻药都是老药,例如丙泊酚、芬太尼等1990s之前就已获批上市,新药迭代速度极慢,主要原因为:①政策监管严格;②精麻药作用机制复杂,新药需要长时间验证;③精麻药进院较一般药品更复杂,新药推广需要更多资源,且医生尝试新药品意愿低。

麻醉药由于具有药物成瘾、保命等行业特殊性,成为各国重点监管对象,政府逐步从药品管制范围、生产许可、经营流通等多个维度进行严格全面把控,使得麻醉药品行业进入壁垒较高。中国1950年颁布第一部麻醉药品管理文件—《管理麻醉药品暂行条例》,1987/1988年分别颁布《麻醉药品管理办法》和《精神药品管理办法》,逐渐步入法治正轨。2005年国家出台《麻醉药品和精神药品管理条例》并沿用至今,管理条例对麻醉药品不分类,严格管制,将精神药品分为严格管控的第一类精神药品与管控较弱的第二类药品,各类药品细则可参照国家药监局发布的《麻醉药品品种目录》与《精神药品品种目录》。
精麻药生产:国家根据麻醉药品和精神药品的医疗、国家储备和企业生产所需原料的需要确定需求总量,对麻醉药品药用原植物的种植、麻醉药品和精神药品的生产实行总量控制。国务院药品监督管理部门根据麻醉药品和精神药品的需求总量制定年度生产计划,根据麻醉药品和精神药品的需求总量,确定麻醉药品和精神药品定点生产企业的数量和布局,并根据年度需求总量对数量和布局进行调整、公布。从事麻醉药品、精神药品生产的企业,应当经所在地省、自治区、直辖市人民政府药品监督管理部门批准。
精麻药流通与销售:国务院药品监督管理部门应当根据麻醉药品和第一类精神药品的需求总量,确定麻醉药品和第一类精神药品的定点批发企业布局。跨省、自治区、直辖市从事麻醉药品和第一类精神药品批发业务的企业(全国性批发企业),应当经国务院药品监督管理部门批准;在本省、自治区、直辖市行政区域内从事麻醉药品和第一类精神药品批发业务的企业(区域性批发企业),应当经所在地省、自治区、直辖市人民政府药品监督管理部门批准。专门从事第二类精神药品批发业务的企业,应当经所在地省、自治区、直辖市人民政府药品监督管理部门批准。麻醉药品和第一类精神药品实行政府定价且不得零售。

2.1.3.多重因素推动精麻药市场持续增长
2.1.3.1.老龄化加剧,手术人次提升
手术为精麻药主要应用场景。中国老龄化日益加剧,65岁以上老人占总人口比例由2017年的11.4%提至2023年底的15.4%。老年人口的增加导致慢性病和疾病复发的人数增多,加重医疗负担,同时也意味着对手术需求的增加。根据《中国卫生健康统计年鉴》,2015-2019中国住院手术人次CAGR达11%。2020年受新冠疫情影响有所下滑,2021年迅速恢复至8103万人,同比增长21.6%,但中国手术人次占总人口的比例仅为5.7%,与发达国家尚存较大差距,随着人口老龄化及中国医疗卫生水平提升,年手术人次有望继续稳健增长。此外,中国麻醉科执业医生人数仍存较大提升空间,2021年中国麻醉科执业医生人数约为8.6万人,占执业医生总人数的2.0%。国家持续重视麻醉医疗服务产业,根据2018年发布《关于印发加强和完善麻醉医疗服务意见的通知》,国家规划到2030年,麻醉医师数量增加到14万,每万人口麻醉医师数接近1人。我们认为年手术人次的稳健增长及相关专业人员的匹配到位,将有效驱动精麻药市场持续扩容。

2.1.3.2.镇痛观念普及,手术室外麻醉带来增量空间
随着经济与医疗水平的发展,国民逐步追求更舒适的医疗体验,对疼痛忍受阈值降低,随之释放非手术麻醉镇痛需求。手术室外麻醉主要包括放射学检查麻醉、内镜检查麻醉、心导管检查和治疗、无痛分娩与无痛人流等领域,与发达国家应用渗透率相比,中国各场景下均有较大提升空间。以无痛分娩为例,受经济负担、生育观念、了解程度不够等影响,中国无痛分娩整体普及率较低。2018年11月国家卫健委发布《关于开展分娩镇痛试点工作的通知》,明确提出要提升分娩镇痛的覆盖范围,普及镇痛条件下的自然分娩,降低剖宫产率,增强医疗服务舒适化程度。根据国家卫健委麻醉专业质控中心工作报告,2018年中国无痛分娩普及率约为31.7%,2019年提升至38%,离欧美发达国家80%-90%仍有较大提升空间。此外,肠镜、胃镜等渗透率也处于较低水平,整体来看手术室外麻醉占比在2019年仍不超过40%,持续助力麻醉药应用场景拓展,带来增量空间。


2.1.3.3.新药有望量价齐升为市场扩容
部分精麻药品种存在集采压力,右美托咪定、丙泊酚(中/长链脂肪乳注射液)、顺阿曲库铵、罗哌卡因、利多卡因、罗库溴铵、丙泊酚(乳状注射液)等已先后纳入集采。根据我们梳理,当前满足集采条件的还有吸入用七氟烷、舒更葡糖钠注射液等,或有集采压力。由于精麻药的刚需属性,集采后用量不会有大幅提升但价格会有大幅下降,以第九批集采丙泊酚乳状注射液为例,中标价格降幅超过70%,势必会带来市场规模的大幅缩水。但麻醉镇痛领域创新药物凭借在疗效或安全性方面更加优秀的表现可有效规避集采降价风险,同时随着新药销量提升对麻醉镇痛板块结构调整优化,市场空间有望进一步扩容。


2.2.
宜昌人福“大麻药布局”日趋完善,新老产品接力,有望持续放量
2.2.1.增长逻辑一:芬太尼系列龙头,非手术科室持续高增长
芬太尼系列龙头,市占率高,竞争力强。人福医药瑞芬太尼、舒芬太尼分别于2003/2005年国内首仿上市,阿芬太尼于2020年国内首仿上市,使得宜昌人福成为亚洲最大麻醉药品研发生产基地和国内唯一芬太尼全系生产企业。二十余年深耕公司已成为芬太尼龙头,根据Frost Sullivan数据,麻醉性镇痛药2022年国内市场规模超过149亿元。瑞芬太尼是新型超短时效阿片类镇痛药,镇痛强度与芬太尼相当,主要用于全麻诱导和全麻中维持镇痛,根据CHIS数据,2023年国内市场规模约45亿元,2017-2023年CAGR20%,其中人福医药市占率85%;舒芬太尼是镇痛效应最强的阿片类药物,镇痛强度是芬太尼的5-10倍,消除半衰期短,但镇痛作用持续时间长,使患者循环功能更稳定,更适合于心血管手术和老年病人的麻醉,根据CHIS数据,2023年国内市场规模约24亿元,2017-2023年CAGR8%,其中人福医药市占率97%;阿芬太尼起效与代谢均较快,适用于短小手术/门诊诊疗,2023年国内市场规模约3亿元,处于快速放量期,人福医药市占率98%。芬太尼全系列品种公司均有高市占率且格局较为稳定。


非手术科室加速拓展,芬太尼系列有望继续稳健增长。公司2023年麻醉药产品总营收67亿元,同比增长16%,2017-2023年CAGR19%;其中非手术科室营收20.3亿元,同比增长39%,2017-2023年CAGR达41%。一方面验证了手术室外麻醉带来行业增量空间,另一方面也体现了人福医药强大的产品竞争力与销售能力。此外公司瑞芬太尼于2024年2月新增“重症监护患者机械通气时的镇痛”适应症,我们认为随着手术量自然增长,公司麻醉药在ICU等新科室的不断拓展开发,芬太尼系列仍能稳健增长。

2.2.2.增长逻辑二:剂型持续丰富,癌痛等市场存在较大潜力
中国麻醉药的渗透率低,口服剂型存在较大放量空间。《柳叶刀》杂志2013年发布,全球每年298.5吨吗啡等效的阿片类药物使用量中,中低收入国家吗啡使用量在全球可分配的吗啡中不足4%。占据了世界五分之一人口的中国,吗啡消耗量却仅占全球2%,中国人均吗啡用量不到英国1/100。我们认为造成这种现象的原因主要为:①国内监管、供应严格,强调“管得住”,而欧美市场从方便患者角度出发,强调“用得上”,两种模式各有利弊。②医患对阿片类药物认知不足,患者认为疼痛是疾病正常过程,恐惧药物成瘾性和副作用;医护人员对疼痛治疗的认识程度不够,对患者疼痛管理不足,专业麻醉人才亦不足。③国内阿片类药物以注射剂型为主,较为单一,口服剂型渗透率尚不高,长效剂型、新给药系统普及率更低。以癌痛为例,2022年我国新发癌症病例数为482万,群体基数较大,而根据《癌症疼痛诊疗规范》,初诊癌症患者的疼痛发生率约为25%,而晚期癌症患者的疼痛发生率可达60%-80%,其中1/3的患者为重度疼痛。但是中国癌症患者中只有12.66%的癌症病人对疼痛控制效果满意或基本满意,70%左右的癌痛患者没有受到规范化的癌痛治疗。从企业的视角出发,提供更多口服等其他更方便剂型产品为最可及的方案。人福医药同样将口服剂型与肿瘤疼痛管理作为重点发展方向,已陆续上市氢吗啡酮、盐酸羟考酮、氨酚羟考酮等口服片剂,以及在研的贴剂、口腔膜夹片、鼻喷剂等。我们认为以上剂型品种未来市场空间不亚于现存阿片类注射剂型市场。

2.2.3.增长逻辑三:氢吗啡酮/纳布啡等持续放量
氢吗啡酮是一种强效吗啡半合成衍生物,广泛用于各种中重度疼痛的治疗,如围术期疼痛、内镜诊疗、癌痛等慢性疼痛等。在起效时间、镇痛强度、副作用、成瘾率及安全性方面均优于吗啡,是替换吗啡的首选药物。人福医药盐酸氢吗啡酮注射液2012年首仿上市,2017年进入医保乙类目录,为公司独家品种,根据CHIS数据库信息,2023年公司盐酸氢吗啡酮注射液销售额12.3亿元,同比增长38%,2017-2023年CAGR52%,仍处于快速放量期。同时公司盐酸氢吗啡酮缓释片于2024年1月获批,未来公司将进一步进行氢吗啡酮在疼痛肿瘤科室的学术推广和普及,仍有较大的市场开发空间。
纳布啡是一种新型半合成阿片受体镇痛药,用于缓解中至重度的疼痛。用于术前、术后镇痛和产科镇痛,也可作为复合麻醉时的辅助用药。由于纳布啡安全性高,成瘾性低,因而为白处方品种,更多医生具备权限,应用场景广,因而具备更大的市场空间,根据CHIS数据,2023年纳布啡国内销售额13.63亿元,同比增长54%,2017-2023年CAGR达77%,是增速最快的白处方品种之一。人福医药盐酸纳布啡注射液2013年首仿上市,2017年进入医保乙类目录,2023年市占率约为46%。纳布啡竞争格局较好,目前仅有4家企业通过一致性评价,尚无第五家申报,短期也无集采风险,有望进一步放量。

2.2.4.增长逻辑四:麻醉镇静创新产品持续放量
苯磺酸瑞马唑仑安全性优于丙泊酚,适应症持续拓展。注射用苯磺酸瑞马唑仑是宜昌人福联合德国PAION公司共同开发的新型苯二氮?类药物,为超短效GABAa受体激动剂,2020年7月获批上市。根据瑞马唑仑结肠镜诊疗III期数据,镇静成功率非劣效于丙泊酚组(98.9% vs. 99.2%),但安全性优于丙泊酚(AE 67.8% vs. 84.2%,p=0.001),尤其注射痛发生率显著降低(2.3% vs. 35.3%,p<0.0001),有望逐步替代丙泊酚部分市场。同时公司持续拓展苯磺酸瑞马唑仑适应症,2020年7月获批结肠镜检查适应症;2022年3月获批全身麻醉诱导与维持适应症,应用领域由腔镜科室拓展至手术科室;2022年7月获批支气管诊疗镇静适应症;同时用于重症监护(ICU)期间镇静适应症正处于III期临床中。我们认为随着中国腔镜渗透率的提升以及公司苯磺酸瑞马唑仑适应症的持续拓展,有望保持高速增长。

磷丙泊酚二钠处于市场开拓期。丙泊酚是静脉麻醉镇静领域的王牌产品,起效快,苏醒时间短,苏醒后几乎无恶心呕吐等副作用。但现行2种丙泊酚注射液在临床使用中会引起注射部位局部疼痛、高血脂症、增加肝脏负担等问题。根据CHIS数据,2023年丙泊酚乳状注射液与丙泊酚中/长链脂肪乳注射液销售规模接近30亿元。而磷丙泊酚二钠是水溶性丙泊酚前药,不需要市售丙泊酚制剂的脂肪乳载体,不仅可以减轻静脉注射疼痛,避免ICU长期镇静时出现脂代谢的紊乱,还可以减少输注过程中的细菌污染机会。人福医药I类新药注射用磷丙泊酚二钠于2021年5月获批上市,作为静脉用全身麻醉剂用于成人全身麻醉的诱导。根据III期临床数据,在受试者中使用20mg/kg注射用磷丙泊酚二钠进行全麻诱导的镇静效果与使用2mg/kg 丙泊酚中/长链脂肪乳注射液相当,镇静成功率均为97.7%,但磷丙泊酚二钠不良反应发生率低,尤其注射痛发生率显著低于丙泊酚。公司注射用磷丙泊酚二钠正处于市场开拓阶段。

3.创新管线有望兑现,其他子公司稳健发展
3.1.光谷人福:pUDK-HGF创新有望兑现,潜在千亿市场
PAD市场需求大,现行疗法治疗效果有限。在外周动脉疾病(PAD)中,下肢缺血性疾病在临床上最为常见,是由各种原因导致的下肢动脉狭窄或闭塞、血流灌注不足,从而导致下肢间歇性跛行、疼痛、溃疡或坏疽等缺血表现的一类疾病、根据Frost Sullivan数据,2021年中国PAD患者已达5187万人,在老龄化进程下,未来患病人数将持续增加。严重下肢缺血性疾病(CLI)为PAD进展至最严重的缺血阶段,临床症状主要以腿部和脚部静息痛、溃疡及坏疽为主,随着病情进展严重者需要进行截肢。约10%的PAD患者可发展为CLI,目前国内尚无CLI有效治愈药物,故而采用部分抗血小板、前列腺素类及止痛药缓解或腔内血运重建或外科手术治疗。在CLI患者首次接受治疗中,约50%为外科血管重建,25%为单纯药物保守治疗,25%为直接截肢。而接受现有治疗1年后的愈后情况不理想,治愈患者比例仅为25%,CLI持续进展比例为20%,截肢比例为30%,死亡比例为25%。

II期临床数据积极,潜在千亿市场空间。人福医药子公司武汉光谷人福主持研发的重组质粒-肝细胞生长因子注射液(pUDK-HGF)通过在缺血部位局部肌肉注射,质粒转染横纹肌细胞并持续表达和分泌具有血管生长作用的肝细胞生长因子HGF蛋白,促使新生血管再生,在缺血部位形成侧支循环,建立“分子搭桥”机制,增加缺血部位的血流供应,以达到治疗目的。公司产品现已结束三期临床进行数据汇总分析,根据II期临床数据,共入组119名静息痛患者与121名溃疡患者,在静息痛缓解与溃疡面积改善方面pUDK-HGF均显著优于对照组。竞品公司主要为诺思兰德NL003,刚完成III期临床;海外竞品主要为 Anges公司的Collategene?,于2019年3月获日本PMDA有条件批准上市,附条件限期内投放市场主要以完成补充实验进行上市条件评价为目的,Anges已完成补充研究并于2023年5月提交条件解除的批准申请。根据Collategene?定价(年治疗费用7.94万元,按一个疗程治疗2次计算)初步测算,国内潜在市场空间可达千亿级别(目标人群*患者就诊率70%*未经血运重建的患者占比60%*年治疗费用,未考虑渗透率)。

3.2.葛店人福:专注甾体激素,原料国际化逐步推进
葛店人福是专业从事甾体激素类中间体、原料药、制剂等产品的研发、生产与销售的国家高新技术企业。该公司主要产品为(复方)米非司酮片、米索前列醇片、左炔诺孕酮胶囊等药品,以及黄体酮、非那雄胺、醋酸环丙孕酮、布地奈德、奥卡西平、去氢表雄酮、度他雄胺等原料药及中间体。葛店人福(2023年人福医药持股81.07%)2023年营收11.94亿元(+17.5%),2017-2023年CAGR为18.9%。2023年净利润1.87亿元,同比下降2.1%,2017-2023年CAGR为26.8%。考虑到甾体激素类终端制剂市场2017-2023年仍有约6%的复合增速,且公司原料药国际化布局稳步推进,米非司酮、度他雄胺等产品在韩国、印度、巴西等国家注册,左炔诺孕酮获得欧洲药典适用性证书,我们认为葛店人福仍能保持稳健增长。

3.3.新疆维药:专注维吾尔民族药,政策扶持、疆外拓展、出海助增长
新疆维药(2023年公司持有73.25%股权)致力于中药民族药的种植、生产、研发与销售,是国家高新技术企业。该公司目前拥有20个国药准字号产品,其中有12个全国独家品种,4个国家中药保护品种;12个品种被列入国家医保目录,全部20个品种均列入新疆维吾尔自治区地方医保目录。该公司主要产品有复方木尼孜其颗粒、祖卡木颗粒、寒喘祖帕颗粒、石榴补血糖浆、养心达瓦依米西克蜜膏、通滞苏润江胶囊、护肝布祖热颗粒等。2023年新疆维药市场覆盖率大幅提升,疆内疆外市场同时发力,营收10.03亿元,同比增长37.2%,2017-2023年CAGR18.0%;2023年净利润1.13亿元,同比增长14.1%,2017-2023年CAGR19.4%。新疆维药积极布局中亚市场,祖卡木颗粒等 6 个产品已在中亚国家注册销售,同时近年来民族药受到重点扶持,新疆维药将加快推进疆外市场的市场准入和临床应用工作,有望进一步快速发展。
3.4.以Epic Pharma为代表,稳步推进国际化发展战略
Epic Pharma(2023年全资子公司持有其 100%股权)是一家集研发、生产、销售为一体的美国仿制药企业,具备管制类药品生产资质(美国 DEA 认证)。该公司目前生产经营 200 多个品规的化学仿制药,主要产品有熊去氧胆酸胶囊、氯化钾口服粉末剂、阿奇霉素干混悬剂、盐酸羟考酮速释片、舒林酸片、盐酸氯苯甲嗪、盐酸尼卡地平等。近年来美国仿制药市场产品价格波动较大,因而业绩有所波动,2023年营收10.58亿元,同比增长20%,归母净利润1.15亿元,同比增长44%。除Epic Pharma外,公司多个子公司均在稳步推进国际化:人福非洲、人福马里、人福埃塞等子公司加强资源整合联动,充分发挥本土化生产优势,2023年在非洲市场实现销售收入约 2.73 亿元(+36%);宜昌人福的盐酸安非他酮缓释片(SR 型)(新增适应症)、加巴喷丁片获得美国 ANDA 文号、注射用盐酸瑞芬太尼在印度获批上市;武汉普克的恩扎卢胺软胶囊、二十碳五烯酸乙酯软胶囊获得美国 ANDA 文号;葛店人福、新疆维药加快推进在欧洲的产品注册工作。随着出海品类的持续丰富,我们看好公司海外发展的潜力。

4.盈利预测与投资评级
核心假设:
(1)麻醉药市场规模有望稳健增长,主要源于:①随着老龄化加剧及医疗事业发展,每年自然手术人次有望保持稳健增长(2015-2019中国住院手术人次CAGR达11%);②随着镇痛观念普及,群众对舒适医疗追求,腔镜、分娩、癌痛管理等手术室外麻醉药应用场景逐步拓宽;③2020年以来多款麻醉新药上市,价格优于传统麻药,有望带来市场扩容。
(2)宜昌人福作为国内芬太尼类药物龙头,芬太尼系列产品有望随手术量及其他科室的拓展稳健增长;此外还有氢吗啡酮/纳布啡的进一步市场拓展、镇静新药的逐步放量、疼痛管理大市场的拓展,考虑到麻药行业增速,我们认为宜昌人福有望保持14%-15%增速。
(3)其他子公司主营业务及增长驱动已如第三章所述,有望保持稳健增长。

我们预计人福医药2024-2026年营收分别为262.9/286.7/311.5亿元,归母净利润分别为22.24/26.52/30.80亿元。以归母口径计算当前市值对应2024-2026年PE分别为15×/12×/11×。我们选取与公司同处麻醉行业或业务有相似性的公司作为可比公司,与可比公司相比人福医药市盈率较低,我们认为公司作为高壁垒麻醉药行业的龙头,当前位置被低估,随着公司其他麻醉药与镇静药逐步放量以及多科室拓展,业绩有望持续兑现,估值有修复空间,首次覆盖,给予“买入”评级。

5.风险提示
(1)集采降价风险
虽然从当前监管层面麻醉药品具有集采免疫属性,但地方政府有三次尝试麻醉药品集采的先例:六省二区咪达唑仑集采流标、福建南平精麻药品谈判议价未达实际效果、安徽集采目录最终剔除羟考酮缓释片等。虽然可能性较小但未来不排除后续会有降价甚至集采风险。
(2)政策波动风险
1月5日,国家医保局发布《关于促进同通用名同厂牌药品省际间价格公平诚信、透明均衡的通知》,明确在2024年3月底前各省医药采购机构聚焦“四同药品”,四同就是指通用名、厂牌、剂型、规格均相同的药品,就是药企的同一品规的药品,全面梳理药品在全国现有挂网价格并形成“挂网监测价”,消除在不同省际之间的不公平高价和歧视性高价,因而部分价格较高省份药品有降价风险。
(3)产品研发与业务拓展不及预期
公司瑞马唑仑与磷丙泊酚二钠处于市场开拓期,已上市药品具备较多竞品,竞争相对激烈,存在市场开拓与销售额不及预期的风险。
(4)控股股东经营管理风险等
人福医药控股股东当代科技目前股权质押比例高,且存在债务违约以及诉讼问题。如果控股股东尚未妥善解决自身经营管理问题,或将对上市公司经营造成影响。
