来源 :挖贝网2022-01-19
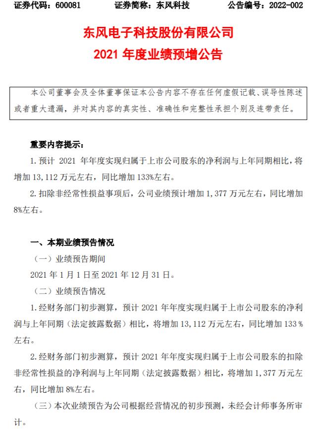
1月19日,东风科技(600081)发布2021年度业绩预增公告:预计2021年年度实现归属于上市公司股东的净利润与上年同期(法定披露数据)相比,将增加13,112万元左右,同比增加133%左右。

公告显示,业绩预告期间为2021年1月1日至2021年12月31日,预计2021年年度实现归属于上市公司股东的扣除非经常性损益的净利润与上年同期(法定披露数据)相比,将增加1,377万元左右,同比增加8%左右。
上年同期:归属于上市公司股东的净利润:9,854.68万元。归属于上市公司股东的扣除非经常性损益的净利润:17,237.78万元。
本期业绩预增的主要原因是同一控制下企业合并影响。2021年,公司完成重大资产重组,将东风富士汤姆森调温器有限公司、上海东森置业有限公司、东风佛吉亚(襄阳)排气系统有限公司纳入合并范围,上述三家公司2021年1-8月份归属于上市公司股东的净利润1809万元左右,按规则列入非经常性损益。
其他影响。2021年,除同一控制下企业合并影响,计入当期损益的各项政府补助、资产处置等非经常性损益金额同比增加1078万元左右;2020年,疫情期间停工损失、三供一业维修改造费用、退休人员社会化费用共计支出8939万元左右,按规则列入非经常性损益,2021年无此类非经常性损益。
东风科技主营业务主要为研发、生产及销售汽车零部件,产品涵盖座舱与车身业务板块、制动及智能驾驶业务板块、电驱动业务板块,并将轻量化技术应用于部分汽车零部件的生产。