来源 :凤凰财经2025-01-07
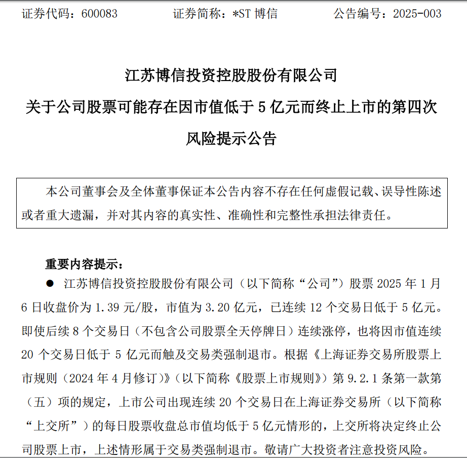
1月6日晚间,*ST博信公告称,公司已连续12个交易日的总市值低于5亿元,即使后续8个交易日连续涨停,也将触及交易类强制退市标准。

交易类强制退市标准分为两种情形,分别是市值退市和面值退市。其中,沪深两市主板公司的市值退市标准,自2024年10月30日起由3亿元调整为5亿元。
截至2024年9月30日,*ST博信的股东人数达1.863万户。
提前触及“市值退”情形
1月6日收盘,*ST博信的股价报1.39元/股,跌幅达4.79%,总市值为3.20亿元。东财choice数据显示,这是*ST博信连续第12个交易日的总市值低于5亿元。

*ST博信公告称,公司即使在后续8个交易日连续涨停,也将因总市值连续20个交易日低于5亿元而触及交易类强制退市标准。
根据《上海证券交易所股票上市规则(2024年4月修订)》(以下简称《股票上市规则》)相关规定,若上市公司出现连续20个交易日的收盘总市值均低于5亿元的情形,上交所将决定终止其上市。
据悉,上述情形属于交易类强制退市标准中的市值退市情形。根据《股票上市规则》相关规定,交易类强制退市公司的股票不进入退市整理期。
*ST博信提示存在多项风险
目前,*ST博信还存在“财务退”的风险。
*ST博信因2023年度期末经审计归母净资产为负值,自2024年5月6日起被实施退市风险警示。
根据《股票上市规则》相关规定,若*ST博信2024年度经审计财报的相关财务指标再次触及财务类强制退市情形,*ST博信将被上交所终止上市。
2024年前三季度,*ST博信的营业收入为6446.80万元,归母净利润为-2587.20万元。2024年第三季度期末,公司归母净资产为-3628.58万元。

同时,*ST博信存在控制权不稳定的风险。
股权穿透可见,*ST博信的控股股东为苏州市姑苏名城资产经营有限公司(以下简称名城资产经营),实控人为苏州市姑苏区人民政府国有(集体)资产监督管理办公室。

来源:*ST博信2023年年报
不过,名城资产经营拥有的*ST博信13.39%股份投票权,来自*ST博信的股东苏州晟隽营销管理有限公司。
*ST博信公告称,苏州晟隽营销管理有限公司所持公司13.39%股份已被全部质押及冻结,存在被执行司法拍卖的可能。名城资产经营拥有的公司表决权存在降低的风险。