chaguwang.cn-查股网.中国
查股网.CN
特变电工(600089)内幕信息消息披露
 
个股最新内幕信息查询:    
 

特变电工投建100万千瓦风电储能项目!

http://www.chaguwang.cn  2024-07-02  特变电工内幕信息

来源 :北极星电力网2024-07-02

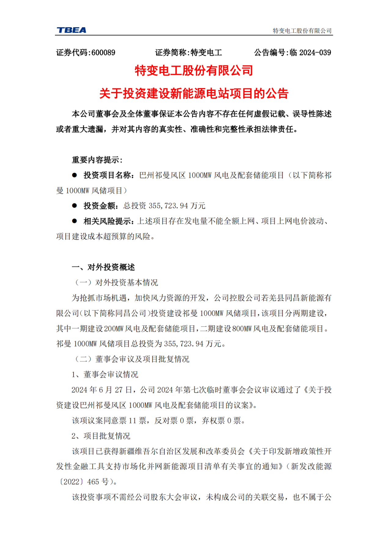
  6月28日,特变电工发布《特变电工股份有限公司关于投资建设新能源电站项目的公告》。

  《公告》显示,特变电工控股公司若羌县同昌新能源有限公司投资建设巴州祁曼风区1000MW风电及配套储能项目,该项目分两期建设,其中一期建设200MW风电及配套储能项目,二期建设800MW风电及配套储能项目。祁曼1000MW风储项目总投资为355,723.94万元。

  

  

  

  

有问题请联系 767871486@qq.com 商务合作广告联系 QQ:767871486
www.chaguwang.cn 查股网