来源 :风电头条2025-03-10
3月8日,特变电工股份有限公司发布关于投资建设新能源电站项目的进展公告。
公告指出,公司以控股公司盛裕公司为主体投资建设准东1GW光储项目,以控股公司盛鼎公司为主体投资建设准东2GW风储项目。准东1GW光储项目总投资349,536.25万元,其中资本金为104,860.88万元;准东2GW风储项目总投资665,561.52万元,其中资本金为193,962.00万元。
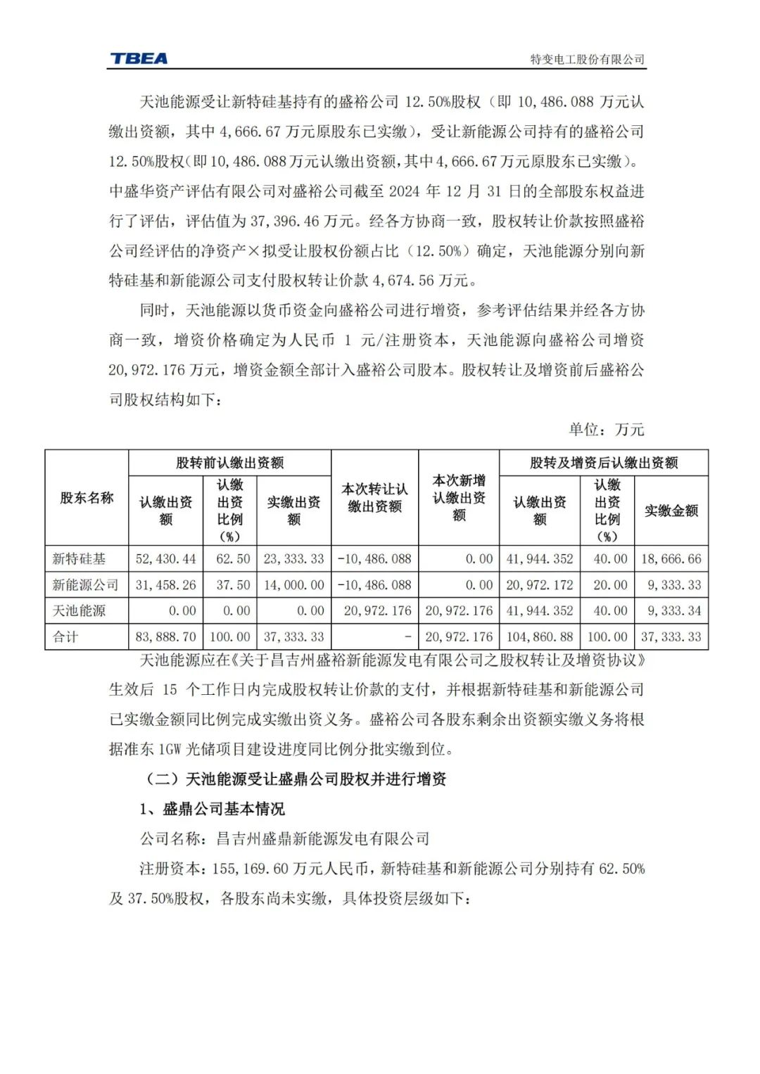
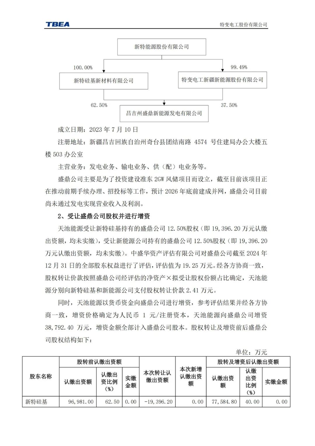
为解决准东1GW光储项目和准东2GW风储项目(以下统称准东3GW新能源项目)建设所需部分资本金及保障项目消纳,公司控股子公司新疆天池能源有限责任公司(简称天池能源)作为战略投资者受让盛裕公司及盛鼎公司(以下统称标的公司)部分股权并对标的公司进行增资。
其中,天池能源向盛裕公司增资20,972.176万元,天池能源向盛鼎公司增资 38,792.40万元,增资合计约6亿元。
公告如下:




