来源 :RT轨道交通2022-10-26
城市轨道交通综合监控系统实现了城市轨道交通信息互通、资源共享,提升自动化水平和提高城市轨道交通运营的安全性、可靠性和响应性,最终达到降本增效的目的。为了保障城市轨道交通在强震动、强电磁干扰、高低温等极端环境下稳定运行、安全可靠,同时满足城市轨道交通日益增长的信息安全防护的更高要求,紫光股份旗下新华三集团和同方股份有限公司(以下简称“同方股份”)针对工业网络全场景展开了联合测试,并最终顺利完成新华三工业网络与同方股份城轨综合监控系统的方案融合,进一步为智慧城轨建设保驾护航。
携手并进 为智慧城轨发展铺就科技基石
新华三集团多来年致力于网络关键技术上的不懈钻研与核心产品创新,实现了园区、数据中心、工业等全场景覆盖。在工业场景下,新华三陆续推出了具有抗电磁干扰、耐高低温、抗震、高安全、高稳定性、易维护等特点的工业交换机,同时持续推动工业网络技术创新,首次在城市轨道交通行业推出支持SDN、安全扩展功能的工业交换机,满足行业客户对城轨工业网络智能化、安全可靠、灵活承载调度的需求。
同方股份在轨道交通领域已深耕20余载,覆盖全国24个城市近百个地铁项目,持续实现自主科技产品的迭代升级,加速深化与工业互联网的融合创新,不断推动城市轨道交通智慧、低碳、可持续发展,赋能行业数字化转型升级。同方“易众轨道交通综合监控系统平台软件(ezISCS)”在保证与各子系统之间的信息互联与资源共享的同时,提高了轨道交通运营管理的水平,该产品在城市轨道交通综合监控项目中占有重要份额。
此次,新华三集团与同方股份强强联合,开展方案融合测试,双方完成了基本组网遍历、时间戳携带模式、延时测量机制、业务站间切换等功能测试,测试过程中新华三工业网络与同方股份城轨综合监控系统融合良好,平稳运行。
全面检验 保障城市轨道交通安全运行
测试开始前,同方股份与新华三集团充分分析了城市轨道交通行业项目中综合监控系统对工控网络系统的功能需求和业务性能指标,设计了符合规范要求的测试用例,全面测试产品间的适配情况。
本次测试历经二轮测试过程,对同方“易众轨道交通综合监控系统平台软件”的网络需求,及新华三的工业交换机网络产品(IE4520-30S-C和IE4520-54S-C-SEC)的功能特性进行了全方面、长时间的测试,新华三工业交换机IE4520-30S-C和IE4520-54S-C-SEC的功能测试结果满足城市轨道交通综合监控系统的网络性能需求,同方“易众轨道交通综合监控平台软件”产品各项功能正常。
本次测试设备
新华三工业交换机IE4520-30S-C
新华三工业交换机IE4520-54S-C-SEC

8电口模块

4电+4光模块

下一代防火墙/工控防火墙模块
在测试融合安全工业交换机IE4520-54S-C-SEC时,同方股份技术专家重点对下一代防火墙/工控防火墙模块的防恶意攻击、访问控制列表、报文过滤、动静黑名单、VLAN透传、病毒防护、Portal、CHAP、PAP等多种认证、深度入侵防御,支持IEC104,Modbus TCP、CIP、S7Comm、OPC工控协议等功能进行了测试。结果得到了技术专家的高度认可,测试结果表明该产品实现了网络与安全的统一部署,在城轨站点中可以减少机房能耗,简化运维。
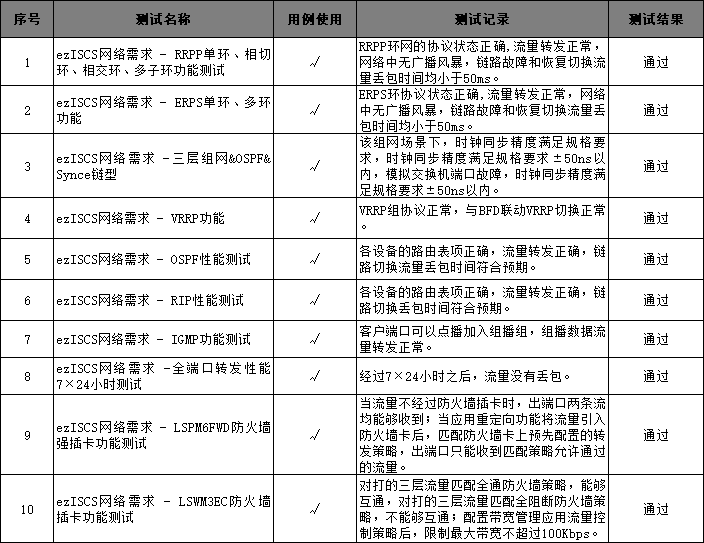
部分测试结果
作为中国网络市场领先品牌,新华三工业交换机已服务于北京、上海、杭州、长沙、巴西巴伊亚、哥伦比亚波哥大等25个国内外城市,参与了城轨信号、自动售检票、综合监控、通信等系统在内的100余个项目建设。面向未来,新华三集团将继续以“云智原生”战略为指引,依托“数字大脑”,通过不断实现新一代数字化技术与城轨业务场景的深度融合,全力助推轨道交通数字化变革,加速推进智慧城轨建设。