chaguwang.cn-查股网.中国
查股网.CN
上汽集团(600104)内幕信息消息披露
 
个股最新内幕信息查询:    
 

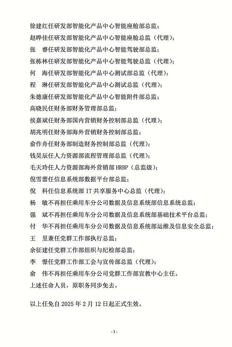
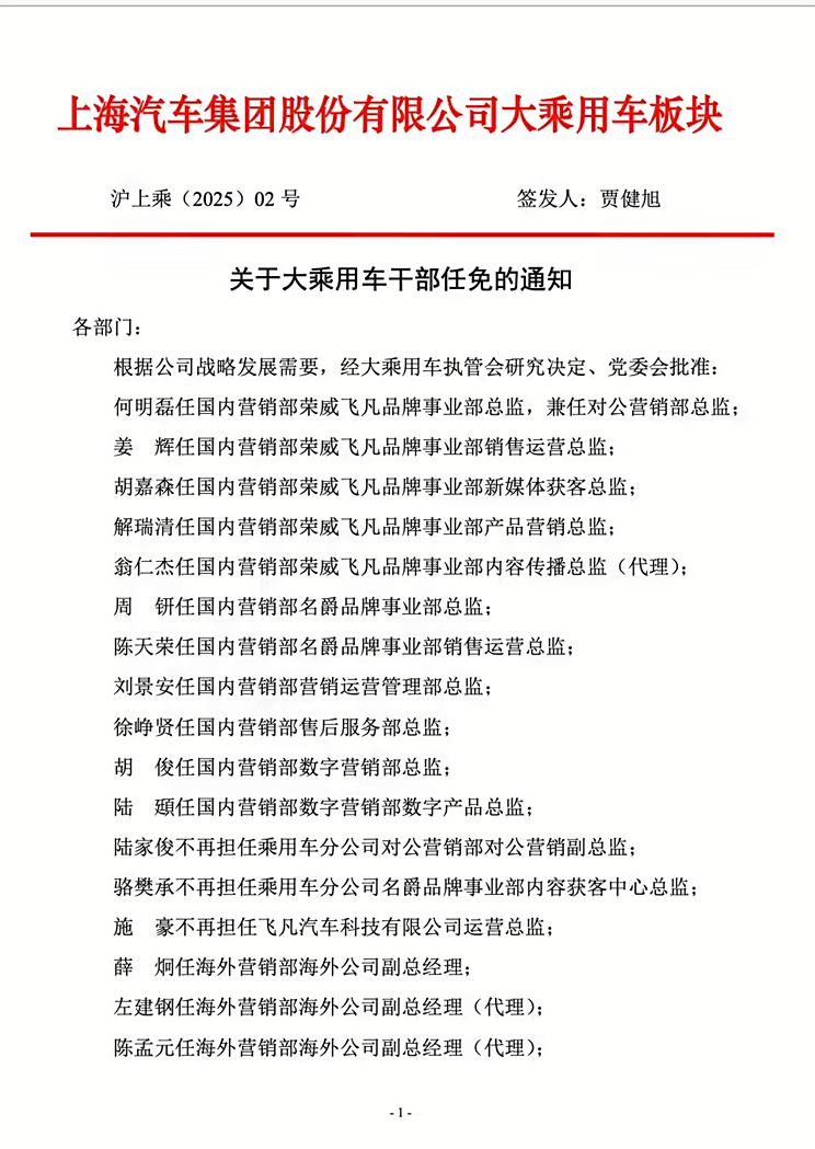
上汽集团启动大规模人事调整 大乘用车板块干部任免超60人

http://www.chaguwang.cn  2025-02-19  上汽集团内幕信息

来源 :汽车之家2025-02-19

  日前,上汽乘用车公布《关于大乘用车干部任免的通知》,对大乘用车板块干部进行大规模任免,涉及超60位中高层人员,任免由上汽集团总裁贾建旭签发,2025年2月12日起生效。

  

  

  

  根据网络上曝光的图片来看,本次干部任免涉及荣威、名爵、飞凡等上汽集团旗下品牌,还将研发、营销、产品、人力资源、财务等部门纳入重组范围。根据此前消息,上汽集团2024年整车销量4,013,023辆,同比下滑20.07%。(编译/汽车之家颜欢)

查股网为非盈利性网站 本页为转载如有版权问题请联系 767871486@qq.comQQ:767871486
Copyright 2007-2025
www.chaguwang.cn 查股网