来源 :车质网2025-02-20
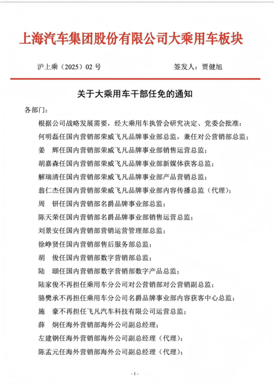
2月19日据华尔街见闻报道,上汽大乘用车板块发生大规模干部任免,涉及超过60位中高层管理人员。此次任免由上汽集团总裁贾建旭签发,并于2月12日生效。文件截图显示,任免涉及荣威、名爵、飞凡等核心品牌,同时研发、营销、产品等部门也被纳入重组范围。



对此,向上汽乘用车相关负责人进行求证,对方表示《通知》的内容属实。“这算是年前(大乘用车板块)全员竞聘的结果公示,主要涉及的都是中高层干部。”上述上汽乘用车相关负责人透露,这次人事调整是从年前开始,彼时内部的管理层进行了全员竞聘。