来源 :道亦有道经济2023-11-10
通过财务造假从股市募集9个多亿,只被处罚1600万。对科创板上市公司罗普特来说,这绝对是一笔合算的买卖;对保荐人国金证券来说,成功辅导罗普特上市,收了几千万佣金,在造假事件东窗事发后还能毫发无损,这样的生意同样是一份美差。

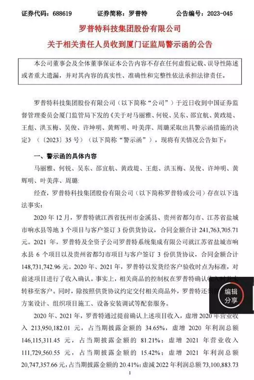
罗普特的IPO注水行为终于在上市后的第三年露馅了。罗普特是一家注册地在厦门的企业,2021年2月成功挂牌上市。从厦门证监局的最终处罚结果来看,罗普特的造假行为从上市前就开始了。2020年和2021年共虚增了3.26亿元营收、1.67亿元利润,上市后的2022年则虚减了7300万元利润。
不难看出,财务造假对罗普特上市和募集资金数量起了多大的作用。或许正是看在罗普特上市前虚增上市后又虚减的这种自我修正行为的份上,罗普特公司及包括董事长和总经理在内的12名高管最后被罚了1600万元,并通报批评。

罗普特当年的募集资金总额可是9.04亿元,相对于1600万元的罚款,这样的惩罚力度显然微不足道。更吊足媒体眼球的是,罗普特财务造假曝光后,保荐人国金证券和审计会计机构至今却安然无恙。殊不知,保荐人国金证券当年从罗普特的上市中拿到了6824万元的保荐承销费用。
对多数企业来说,上市都是大姑娘上花轿头一回。因此,聘请专业的保荐机构进场辅导也就成了筹划上市过程中的必然选项。在这过程中,财务报表怎么规范才能满足上市要求,企业是一定要听保荐人的,最后经过会计所的辅导落地和事实确认后,才算完成招股书披露前的阶段性辅导工作。

在罗普特财务造假一案中,监管部门只是处罚了上市主体,对怎么辅导企业上市的保荐人和审计机构,目前看起来似乎都只是“罚酒三杯”。根据我国《证券法》第六十九条规定,有虚假记载、误导性陈述或者重大遗漏,致使投资者在证券交易中遭受损失的,发行人、上市公司应当承担赔偿责任,高管以及保荐人、承销的证券公司承担连带赔偿责任。
2019年,康得新四年虚增119亿元利润造假案曝光后,康得新被处予旧版《证券法》下60万元的顶格罚款,参与辅导康得新上市的国内第一大会计师事务所瑞华被证监会立案调查,旗下IPO项目全部被终止,分所相继注销。这是至今为止从网上可以查阅到的因为财务造假,参与辅导机构收到的最大力度处罚。

不得不承认,美国股市之所以经久不衰,跟严厉的监管制度是分不开的。对比下发生在美国股市的“安然事件”,就可以看出与我们股市监管力度的不同了。
安然曾是全球最大的电力、天然气以及电讯公司之一。2001年突然被《财富》杂志曝出6亿美元财务造假。注意,这个数字还不到康得新利润造假的一半。安然丑闻爆发后,等待它的首先当然是股价暴跌,后因严重资不抵债在2001年底申请了破产保护。

然而,安然事件并没有因为破产而结束。2002年1月纽交所将安然的股票从道琼斯指数成份股中剔除的第四天,美国司法部以“财务欺诈”为由对安然启动刑事立案。同年,美国证监会给安然开出了5亿美元的罚单,并引发连锁反应。安然的投资者对安然的高管、董事,以及负责安然审计的会计所、负责法律的律师所和一众商业银行提起了公诉,仅这一笔和解金就高达71.4亿美元。

安然事件中,为安然提供审计的安达信被罚5年禁止从事任何业务,后安达信破产。在这项“有罪”判决的前两个月,安达信退出从事了长达89年的审计行业。
相比之下,我们股市的造假成本是不是简直太低了?