编者按:《证券发行上市保荐业务管理办法》规定,保荐机构及其保荐代表人、其他从事保荐业务的人员应当遵守法律、行政法规和中国证监会、证券交易所、中国证券业协会的相关规定,恪守业务规则和行业规范,诚实守信,勤勉尽责,廉洁从业,尽职推荐发行人证券发行上市,持续督导发行人履行规范运作、信守承诺、信息披露等义务.
12月9日,罗普特发布了更换会计师事务所的公告。公告显示,由于原上会会计师事务所人员和时间安排等因素问题,双方决定终止公司2023年的审计业务。公司拟聘请大华会计师事务所为公司2023年度审计机构。
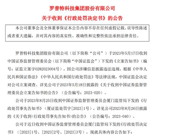
此外,近期公司也因信息披露违规被证监会行政处罚。2020 年、2021 年,罗普特通过提前确认项目收入,虚增业绩;虚减2022年利润被证监会责令改正,给予警告,并处以400万元罚款;对公司其他相关负责人也给予警告并处罚款。
公开信息显示,罗普特首次公开发行股票的保荐机构、持续督导机构为国金证券,持续督导期间为2021年2月-2024年12月。
公司出现信息披露违规的情况,国金证券作为时任保荐机构,是否在督导期尽职履行其督导义务?
罗普特:信息披露违规被行政处罚
《行政处罚决定书》显示:2020年、2021年,罗普特通过提前确认项目收入,虚增2020年营业收入213,950,182.01元,占当期披露金额的34.65%,虚增2020年利润总额146,115,311.45元,占当期披露金额的81.21%;虚增2021年营业收入 111,729,560.55元,占当期披露金额的15.42%,虚增2021年利润总额20,747,357.66 元,占当期披露金额的 20.41%;虚减2022年利润总额73,100,883.73 元,占当期披露金额绝对值的30.84%。

2023年6月20日,罗普特发布《关于前期会计差错更正及追溯调整的公告》,按照公司“社会安全系统解决方案销售”模式,即以项目最终客户验收报告时点为收入确认时点标准,对上述项目相关定期财务报表数据进行了更正。
因此,证监会对罗普特责令改正,给予警告,并处以400万元罚款;对公司其他相关负责人也给予警告并处罚款。
国金证券是否尽督导责任?
罗普特于2021年2月登陆科创板上市。公司的保荐机构为国金证券,持续督导期间为2021年2月-2024年12月。
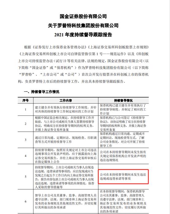
在罗普特出现信披违规的情形下,国金证券在2021年持续督导跟踪报告中表示:“公司在本持续督导期间未发生违法违规或违背承诺等事项”。

国金证券:曾被证监会出具警示函
此前,国金证券还因保荐业务内控不完善等问题被证监会出具警示函。
2021年12月,证监会发布了关于对关于对国金证券股份有限公司采取出具警示函措施的决定。
文件显示,国金证券作为扬州日兴生物科技股份有限公司首次公开发行股票并上市的保荐机构,未勤勉尽责,对发行人销售回款、内部控制等事项的核查不充分。
上述行为违反了《证券发行上市保荐业务管理办法》(证监会令第137号,以下简称《保荐办法》)第四条的规定。按照《保荐办法》第六十二条的规定,我会决定对你公司采取出具警示函的行政监督管理措施

保荐期间项目出现问题,国金证券的风控合规团队是否做到了勤勉尽责,公司内控是否合规?董事长、总经理、合规负责人等高管该如何堵住风控漏洞?