
因投行业绩相对“抗跌”新晋十强的国金证券,新增一则监管罚单,涉及三年前在科创板敲钟上市的罗普特(688619.SH)。
跨省罚单剑指国金证券
隔年之后,厦门证监局再度发布了针对上市公司中介机构的罚单。本次被处罚的对象,为“川籍”券商国金证券和知名会所容诚会计师事务所(特殊普通合伙)(简称:容诚所)。

“跨省”处罚的根源,来自厦门籍的科创板上市公司——罗普特科技集团股份有限公司(简称:罗普特)。
厦门证监局指出,2020年12月,罗普特就贵州省都匀市等地3个项目与客户签订3份供货协议。2021年,罗普特及全资子公司罗普特系统集成有限公司(简称:罗普特系统集成)就江苏省响水县6个项目以及贵州省都匀市项目与客户签订3份供货协议。罗普特以发货经客户验收时点为标准,对前述项目进行了收入确认。事实上,相关商品的控制权在罗普特确认收入时并未转移至客户,罗普特2020年、2021年存在虚增收入等行为,2022年存在虚减利润行为。
国金证券作为罗普特首发上市保荐机构,在对罗普特持续督导过程中存在未勤勉尽责的情形,持续督导现场检查工作不到位,出具的相关持续督导报告及专项核查意见结论不准确的情形。
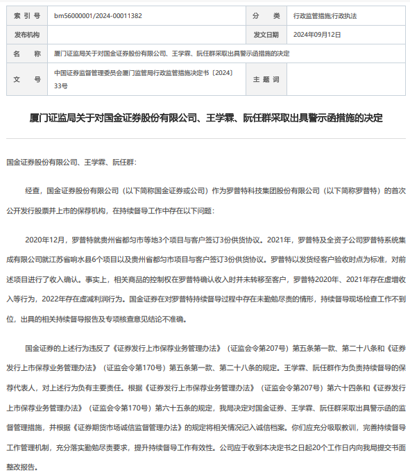
9月10日,厦门证监局对国金证券及负责持续督导的保荐代表人王学霖、阮任群采取出具警示函的监管理施,并根据《证券期货市场诚信监督管理办法》的规定将相关情况记入诚信档案。要求其充分吸取教训,完善持续督导工作管理机制,充分落实勤勉尽责要求,提升持续督导工作有效性。限期20个工作日内提交书面整改报告。

而容诚所在审计罗普特2020年报时,未关注到贵州省都匀市项目售出货物存放地实际为罗普特租赁的仓库,存在未勤勉尽责的情况。同一天,厦门证监局对容诚所及注册会计师李建彬、连益民、江颖采取出具警示函的监督管理措施,并记入诚信档案。
投行大年19单业务之一
回想2020年5月,由国金证券担任保荐机构,容诚所担任会计机构,北京国枫律师事务所(简称:国枫律所)担任法律机构,中水致远资产评估有限公司(简称:中水致远)担任评估机构,罗普特递表上交所。
在多家知名机构加持之下,罗普特于2020年9月30日即通过上市委会议。2021年2月17日,罗普特敲钟上市。

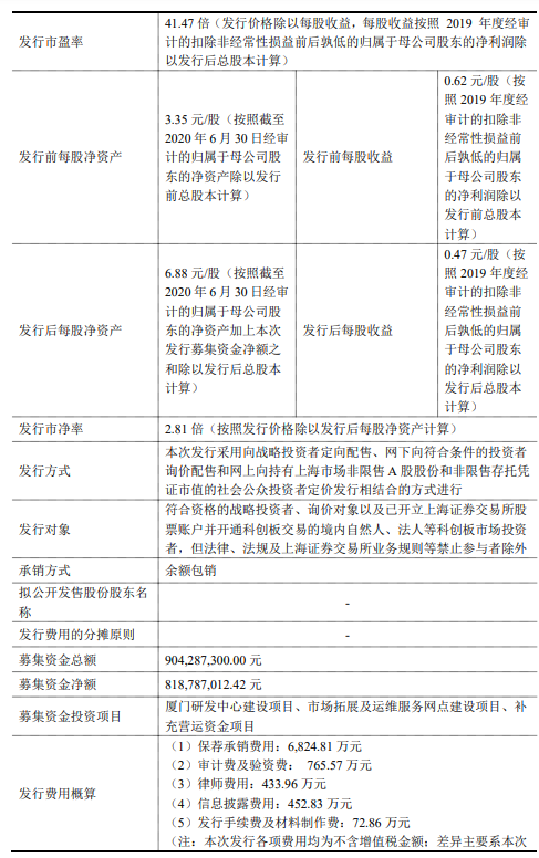
凭借科创属性,罗普特以41.47倍的市盈率募资9.04亿元。国金证券收取承销保荐费用6,824.81万元。容诚所和国枫律所的费用分别为765.57万元和433.96万元。

其实,这只是国金证券2021年19家IPO项目中的一家。这一年,国金证券投资银行业务净收入18.10亿元。
若以投行业务条线25.96%的毛利率计算,这一单预计赚取了1772万元。签字人员,与有荣焉。
资深保代未见罚单记录
截至目前,国金证券共有297名保代,其中132名保代未有成功签署项目记录。而本次被罚的王学霖和阮任群,名下分别有7单和3单项目。并且此前没有处罚记录,可以说是资历悠久,“历史清白”。
具体来看,王学霖在2013年9月登记执业于国金证券,2017年3月成为保荐代表人。除罗普特IPO项目外,还曾签署了三安光电(600703)首发上市(持续督导)项目,中达安(300635)首发上市(持续督导)项目,开普云(68828)首发上市项目,元力股份(300174.SZ)非公开发行和可转债项目,日上集团(002593)非公开发行项目。


阮任群女士2007年12月在国金证券登记执业,2017年3月担任保代。自2020年以来她相继签署了特宝生物(688278)、罗普特(688619)和通达创智(001368)IPO项目。巧合的是,这三家均是厦门籍上市公司。

C类名单将新增两人
行家注意到,国金证券现有4名C类保代,最近三年受罚5次。本次违规的两位保代尚未收入其中。

细看处罚信息,郑玥祥的违规行为发生在2014年,当时他作为宏源证券(已并入申万宏源)亿丰洁净推荐挂牌项目小组负责人,未勤勉尽责而被新疆证监局追责。
徐伟的违规行为来自其在西部证券任职期间,湖南天济草堂制药股份有限公司(简称:天济草堂)北交所IPO项目(已撤回)和荣信汇科电气股份有限公司(简称:荣信汇科)上交所IPO项目(已撤回)。
耐人寻味的是,国金证券与这两家公司,都有神奇的关联。2021年12月上市的湖南达嘉维康医药产业股份有限公司(简称:达嘉维康),保荐机构正是国金证券。2022年12月,国金证券作为达嘉维康收购天济草堂的财务顾问,签署了相关文件。
而在2023年8月,国金证券与荣信汇科签署了首次公开发行股票并在科创板上市辅导协议。今年7月,国金证券发布了第四期辅导进展报告。庆幸的是,徐伟作为C类保代,未出现在项目小组成员中。

2021年12月,国金证券作为扬州日兴生物科技股份有限公司(简称:日兴生物)未勤勉尽责,对销售回款、内部控制等事项的核查不充分,证监会对国金证券及保荐代表人邹丽萍、王俊分别采取监管警示措施。两位保代就此出现在C类名单中。
本次因罗普特项目被罚的两位保代,监管警示+记入档案,也将成为职业生涯中的瑕疵。
签字高管升任公司总裁
在罗普特IPO文件中签字的,还有一位“重量级”人物——姜文国。彼时,他的职务是保荐业务负责人。

履历显示,姜文国生于1967年,早年曾任光大证券投资银行部高级项目经理,兴业证券投资银行上海总部副总经理、总经理,总裁助理。他于2006年12月加入国金证券,2012年10月取得保代资质。在2008年初国金证券完成借壳上市之际,他就是副总裁,累计任职超过13年之久。
2021年5月,姜文国出任国金证券总裁。2022年中姜文国卸任保荐业务负责人,由生于1968年的廖卫平接任。
公开信息显示,廖卫平曾任职于兴业证券投行总部,可以说是姜文国的旧部。他于2007年3月追随加入姜文国国金证券,并且也是在2012年10月取得保代资质。2022年7月,他就任国金证券上海承销保荐分公司总经理。今年8月28日,廖卫平出任国金证券副总裁,正式出现在高管序列。
从2007年到2023年期间,随着国金证券投行业务的蓬勃发展,作为分管高管的姜文国,薪酬也“水涨船高”:2017年薪酬高达772.82万元。2021年,在投行业务历史高点,他的薪酬为683.65万元;2022年和2023年有所下降,仍在500万元左右。而廖卫平在高管任上薪酬水平,尚待揭晓。

行业排名跻身十强
2024年上半年,券商投行业务普遍“腰斩”。相对来说,国金证券较为“抗跌”,同比降幅为15.82%。以4.62亿元的投行业务净收入排名行业第九位。

因刚刚实行的延退政策,两位熟悉投行业务的高管,到龄退休至少还需要一个任期。在取得高薪的同时,是否能带领国金证券投行业务稳健前行,减少犯错呢?