来源 :北极星电力网2023-01-05
1月3日西宁特钢公布,公司于2023年1月3日召开九届五次董事会,审议通过了《关于选举九届董事会董事长的议案》,由于张伯影工作变动,选举马玉成任公司九届董事会董事长,任期自董事会审议通过之日起至九届董事会届满为止。
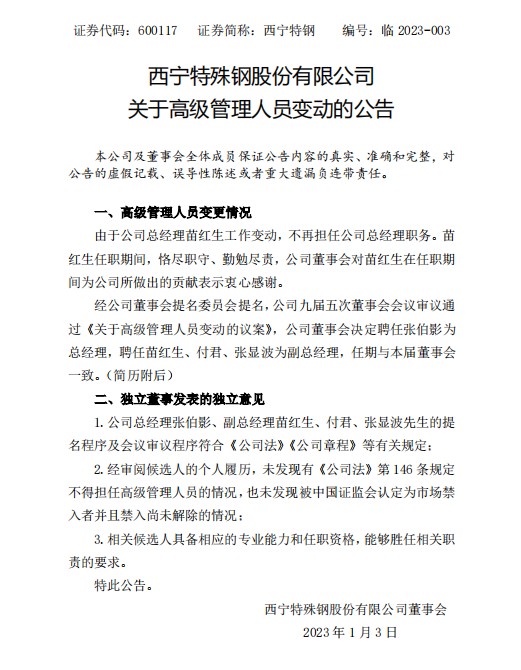
由于公司总经理苗红生工作变动,不再担任公司总经理职务。苗红生任职期间,恪尽职守、勤勉尽责,公司董事会对苗红生在任职期间为公司所做出的贡献表示衷心感谢。经公司董事会提名委员会提名,公司九届五次董事会会议审议通过《关于高级管理人员变动的议案》,公司董事会决定聘任张伯影为总经理,聘任苗红生、付君、张显波为副总经理,任期与本届董事会一致。
