摘要
公司概况:我国最早上市的铁路特种箱运输龙头铁龙物流成立于1993年,于1998年登陆上交所上市,2005年起经股权划转控股股东变更为中铁集装箱运输有限责任公司,实控人为国铁集团。公司主要业务领域包括铁路特种集装箱业务、铁路货运及临港物流业务和供应链管理等业务,具备较高的资产壁垒及运营壁垒,2024年公司前两项业务毛利占比分别为67.38%及23.20%,贡献主要的业绩来源。
铁路优化运输结构,铁路集装箱运输大势所趋当前我国铁路货运行业正稳步革新发展,主要呈现三大趋势,一是大宗商品“公转铁”推动运输承载方式变革,二是多式联运“散改集”推动运输接驳方式变革,三是推广物流总包推动运输组织形式变革。上述三大趋势合力,有望推动铁路集装箱运输业务迎来发展。
公司进入新一轮造箱周期,箱量有望持续增长铁路特种集装箱业务为公司核心业务板块。2006年1月公司收购集装箱公司全部铁路特种集装箱资产及业务后,多年来根据市场需求不断优化特种箱资产结构、增大资产规模、拓展全程物流业务,铁路特种集装箱业务利润占比不断提高。目前公司运营的铁路特种集装箱主要包括各类干散货集装箱、各类罐式集装箱、冷藏箱等。公司过去产能投放节奏与需求变化匹配度相对较高,伴随公司进入新一轮造箱周期(拟购置3.49万只铁路特种集装箱,包括5900只罐式集装箱、12000只卷钢集装箱、17000只各类干散货集装箱等),业务规模有望迎来进一步扩张。
多业务协同发展,货运及供应链稳健除了铁路特种集装箱业务核心主业之外,公司还运营铁路货运及临港物流业务、供应链管理业务和房地产业务等。我们分析,铁路货运及临港物流业务伴随沙鲅铁路增量货源开拓及新投产大连冷链物流基地经营改善有望保持稳健,此外公司主动积极管控供应链管理业务及房地产业务的规模、把握运营情况,有望保持风险可控。
盈利预测与投资评级
考虑公司新一轮造箱周期的节奏,以及有望稳健提升的特箱周转水平,此外我们分析铁路货运及临港物流业务有望实现经营改善,我们预计公司2025-2027年归母净利润分别为5.85亿元、6.90亿元、8.05亿元,同比分别+53.2%、+17.9%、+16.7%。我们认为公司的业绩成长性及经营稳健性或逐步提升,近五年平均PE约19倍,当前估值处于较低水平,首次覆盖,给予“买入”评级。
风险因素:铁路货运收费政策调整;供应链业务信用违约;房地产业务存货跌价;经济波动导致货物运输需求下滑风险等。

正文目录

投资聚焦
铁龙物流是国铁集团旗下首家上市公司,控股股东为中铁集装箱运输有限责任公司。上市公司主营铁路特种集装箱及沙鲅铁路货运等业务,具备较高的资产壁垒及运营壁垒。
我们分析,近年公司的估值及股价变化或受到沙鲅铁路量价波动(本线费率变化、公路铁路运输结构变化、新冠疫情导致的港口管控和海运费上涨等)、特种箱业务周转效率及规模波动、房地产经营形势变化、新投产冷链物流基地经营情况等基本面因素的影响,以及23 年二季度起国铁集团对企业自备敞顶箱返空费政策调整等政策面因素的影响,近 5 年公司 PE(TTM)均值在19倍左右。
展望未来,我们认为大宗商品“公转铁”、多式联运、物流总包模式三大合力推动下,伴随公司新一轮造箱周期到来,铁路特种集装箱业务规模及盈利有望迎来进一步扩张,此外铁路货运及临港物流业务有望维持稳健,供应链管理及房地产业务有望加强对业务体量及风险的可控度,因此公司的业绩成长性及经营稳健性或实现提升,当前估值仍处于较低水平,首次覆盖,给予“买入”评级。
01
公司概况:我国最早上市的铁路特种箱运输龙头
铁龙物流为我国首家上市的铁路行业公司,实控人为国铁集团。中铁铁龙集装箱物流股份有限公司原名为大连铁龙实业股份有限公司(2005年1月起改用现名),公司设立于1993年2月,是经大连市经济体制改革委员会批准,由沈阳铁路局大连铁路分局(后改制为大连铁道有限责任公司)、大连铁路经济技术开发总公司等五家发起人共同发起,采用定向募集方式设立的股份有限公司,于1998年登陆上交所上市。
2005年1月,经国家财政部批准,公司原第一大股东沈阳铁路局经济发展总公司将其所持有的公司7364.50万股中的 6895.47万股无偿划转给中铁集装箱运输有限责任公司、254.53万股无偿划转给大连铁路经济技术开发总公司;原股东大连铁道有限责任公司将其所持有的公司4201.92万股全部无偿划转给大连铁路经济技术开发总公司,股权划转完成后中铁集装箱运输有限责任公司持有公司6895.47万股,占公司总股本的24%,成为公司的控股股东。
截止2025年3月底,中铁集装箱运输有限责任公司和大连铁路经济技术开发有限公司分别持有公司15.9%和14.1%的股权,公司实控人为国铁集团。

铁路特种集装箱业务和铁路货运及临港物流业务共同贡献公司主要的盈利。从业务布局情况看,公司主要业务领域包括铁路特种集装箱业务、铁路货运及临港物流业务和委托加工贸易等业务。
1)铁路特种集装箱业务:2006年公司收购集装箱公司全部铁路特种集装箱资产及业务,开始经营铁路特种集装箱运输物流业务,该业务逐步成为公司的战略性核心业务板块。2024年公司持续进行新箱型研发及老箱型迭代升级,充分发挥特种箱资产与运营优势,实现业务收入25.36亿元,营收占比19.49%;业务毛利率25.01%,实现毛利润6.34亿元,毛利占比67.38%。
2)铁路货运及临港物流业务:2005年,公司收购连接哈大铁路干线沙岗站与营口鲅鱼圈港的沙鲅铁路支线,开展铁路货运及仓储、短途运输等物流延伸业务。其中,铁路货物运营主体为沙鲅公司,临港物流运营主体为营口实业。2024年实现业务收入14.17亿元,营收占比10.88%;业务毛利率15.42%,实现毛利润2.18亿元,毛利占比23.20%。
3)供应链管理业务:2014年以来,公司利用长期经营物流供应链的优势积累,开展以钢材为主的委托加工贸易业务。该业务营收规模大但毛利率偏低,2024年实现业务收入89.04亿元,营收占比68.41%;业务毛利率0.93%,实现毛利润0.83亿元,毛利占比8.79%。
4)房地产等其他业务:公司既有主要地产项目为已建成的连海金源项目及颐和天成项目,新增连兴里项目正稳步推进,此外兼营少部分新型材料、酒店等业务,营收及毛利占比较低。


公司特种集装箱业务规模扩张或有望带动公司利润触底回升。公司2024年毛利润占利润总额比重达到1.61倍,盈利主要由并表主业贡献。受益于国家铁路货物承运清算制度变革及大宗商品“公转铁”开启发力,公司2018年毛利润和归母净利润同比分别增长49.2%、53.5%;受新冠疫情多点散发、营口港区上下水货物吞吐量调整、21年大连冷链物流园新项目投产初期亏损等影响,公司2020-2021年归母净利润同比分别下降11.9%、15.8%;2022年至今,受益于疫情影响消退、上一轮造箱投产周期后铁路特种箱业务规模增长、铁路特种箱结构及服务流程优化等综合影响,公司利润稳步增长,2022年、2023年归母净利润同比分别增长0.1%、39.5%;2024年受1.14亿元存货减值影响,归母净利润同比-18.9%。

02
铁路优化运输结构,铁路集装箱运输大势所趋
我们分析,当前我国铁路货运行业正稳步革新发展,主要呈现三大趋势,一是大宗商品“公转铁”推动运输承载方式变革,二是多式联运“散改集”推动运输接驳方式变革,三是推广物流总包推动运输组织形式变革。上述三大趋势合力,有望推动铁路集装箱运输业务迎来发展。
2.1 大宗商品“公转铁”——运输承载方式变革
铁路货运和公路相比,价格及环保优势或较为明显。根据西南交通大学交通运输与物流学院副教授左大杰观点,我国公路运输价格普遍在每吨0.3元/公里左右,而铁路运输价格在每吨0.15元/公里左右(2018年数据情况)。铁路运输是沿着轨道运行,车辆借助于轮轨接触面产生的蠕滑力前进,铁路轮轨之间的摩擦阻力或小于汽车和飞机受到的摩擦阻力,2019年铁路单位运输工作量综合能耗3.94吨标准煤/百万换算吨公里,仅为公路运输的23.2%,同比下降4.1%。

我国政策持续引导推进大宗商品“公转铁”。交通运输部《综合运输服务“十四五”发展规划》要求到2025年铁路货物周转量占比提升至17%;国务院《推进多式联运发展优化调整运输结构工作方案(2021—2025年)》要求晋陕蒙煤炭主产区大型工矿企业中长距离运输(运距500公里以上)的煤炭和焦炭中,到2025年铁路运输比例力争达到90%。此外,更远期的时间维度,国家铁路局、国家发展改革委、生态环境部、交通运输部、国铁集团联合印发《推动铁路行业低碳发展实施方案》目标到2030年铁路货物周转量占比达到22%以上;中共中央、国务院《关于全面推进美丽中国建设的意见》目标到2035年铁路货运周转量占总周转量比例达到25%左右。
受大宗商品“公转铁”催化,2024年全国铁路货运量51.70亿吨,同比增长2.7%,全国铁路货运量占比8.9%,较2016年提升1.3个百分点。2024年全国铁路货物周转量达35862亿吨公里,同比下降1.6%,全国铁路货运周转量占比13.7%,较2016年提升0.9个百分点。

2.2 多式联运散改集——运输接驳方式变革
多式联运是一种以实现货物整体运输的最优化效益为目标的联运组织形式。多式联运是指将公路、铁路、航运、管道等运输方式中的两种或以上有机地结合在一起,通过协调、转换和衔接等方式,形成高效、便捷的综合运输体系,以满足货物运输的需要。
根据经济日报报道,多式联运在全社会货运量中的比重每提高1个百分点,每年可为我国节约1000亿元左右的物流总费用,大力推进多式联运,有助于公铁水各大物流运输方式发挥协同作用、优势互补,提高物流效率。
由于多式联运主要是通过规模效应及整合运输环节中的冗余工序来提升物流效率,因而更适合于运输距离长、对成本敏感、运输体量大的商品,例如大宗商品。铁路货运具备大运量、低单位成本、环保节能的特点,是大宗商品多式联运的枢纽环节。

当前中国多式联运处于低渗透阶段,未来有望在政策扶持下稳步发展。根据交通运输部《多式联运发展技术指引》,近年来欧美国家的多式联运一直保持着高速增长势头,且未来持续发展的空间很大。
2011年3月,欧盟出台新的运输政策白皮书《迈向统一欧洲的运输发展之路:构建更有竞争力、更高能效的运输系统》,提出绿色低碳交通发展目标,强调通过发展组合运输把更多公路货运转向铁路和水运,并提出2030年前转移30%、2050年前转移50%的目标;
美国联邦运输部每隔5年会制定未来的战略规划,战略规划内容主要有运输业的使命、战略目标、规划实施步骤与未来计划评价等,将多式联运作为未来战略方向。
国务院办公厅于2021年底发布《推进多式联运发展优化调整运输结构工作方案(2021—2025年)》,要求到2025年,多式联运发展水平明显提升,基本形成大宗货物及集装箱中长距离运输以铁路和水路为主的发展格局,全国铁路和水路货运量比2020年分别增长10%和12%左右,集装箱铁水联运量年均增长15%以上。


我国多式联运跑出加速度,未来内贸或为重要的潜力市场。根据中国集装箱行业协会统计,从“十三五”之初的2016年到2023年:
铁水联运量从274万标箱增长到1170万标箱,沿海港口铁水联运占比(窄口径)从2.9%提升到8%。
我国铁路集装箱发运量从751万标箱到3323万标箱,集装箱运量占铁路装车数从8.4%提升到25.5%;
铁路集装箱保有量从33万标箱增加到107万标箱,增长3.3倍,全国港口主要港区铁路进港数量占比从40%提升到82%。
展望未来,我国多式联运或已具备规模化发展的条件,一方面我国铁路在信息技术应用、新装备应用、危化品罐箱应用等方面加速推进,铁路与港航企业、铁路与物流市场相向而行、加深合作的态势或已经形成;另一方面除大宗物资“散改集”的内贸多式联运主力市场之外,工业品、日用品等“白货”数量较大,长期以来其内贸运输以平板车、栏板货车、高栏货车、厢式货车等公路运输为主,未来增量市场空间较大。2024年,国家铁路集装箱发送箱量3668万TEU,同比增长10.2%,品类快速增加,铁路集装箱占铁路总装车数量的27.9%,同比增长2.4个百分点。


2.3物流总包——运输组织形式变革
国铁集团发力推广物流总包模式,有望拓展货运增量。物流总包业务是指铁路运输企业利用铁路网络优势,整合社会物流资源,以合同约定的方式,承接客户综合物流服务需求,为客户提供运输、储存、装卸、搬运、包装、流通加工、配送、信息处理及物流金融等定制化的综合物流服务或部分物流服务。
铁路物流中心的成立为物流总包模式的实施提供了必要的载体和环境。2024年1月底,国铁集团在全国范围内完成了39个铁路物流中心的全面挂牌,铁路物流中心作为铁路物流业务的市场经营主体,将对标现代物流企业经营管理模式,全面实施市场化经营,也将强化与重点企业“总对总”战略合作,大力发展物流总包,为企业量身定制整体物流最优解决方案,并深化与公路、水运等其他运输方式的融合发展,减少中间环节,提升运输效率,降低企业物流成本,推动铁路物流产品供给融入企业产业供应链。

我们认为,铁龙物流作为国铁旗下特种箱现代物流运营平台,铁路特种箱业务在需求端或率先受益于大宗商品“公转铁”、多式联运“散改集”及铁路总包物流模式的发展,市场空间有望持续扩容。
03
公司进入新一轮造箱周期,箱量有望持续增长
铁路特种集装箱业务为公司核心业务板块。2006年1月公司收购集装箱公司全部铁路特种集装箱资产及业务后,多年来根据市场需求不断优化特种箱资产结构、增大资产规模、拓展全程物流业务,铁路特种集装箱业务利润占比不断提高。目前公司运营的铁路特种集装箱主要包括各类干散货集装箱、各类罐式集装箱、冷藏箱等。公司过去产能投放节奏与需求变化匹配度相对较高,伴随公司进入新一轮造箱周期,业务规模有望迎来进一步扩张。
3.1 兼营全程服务及代理两类模式,定价机制市场化,发送量稳健增长
运营模式:区分铁路线上经营业务及门对门服务两类。
1)铁路特种集装箱的铁路线上经营业务:由托运人或发货地外运机构依照铁路运输计划的安排,填写铁路运单并办理托运交货、装箱、交付运输费用后,公司作为代理方进行发车准备并完成铁路线上运输,最终由收货人依据铁路货运单据到铁路系统指定地点进行货物验收及提取。结算方式方面,特种集装箱使用费由货运办理站根据货票收取并全部上缴国铁集团,由国铁集团在特种集装箱使用费基础上扣除20%的综合服务费后向公司清算。
2)特种集装箱现代物流服务业务:即提供“门对门”的现代物流服务,特种箱现代物流服务业务环节除包括集装箱的铁路线上运输部分外,还包括客户开发、物流方案策划、门到门短途汽车运输等。结算方式方面,公司主要通过预收运费的方式结算,对于部分与公司有长期稳定业务合作的客户,一般采用定期结算的方式予以1-2个月的账期,此外公司通过建立客户信用评级体系,按照客户信用级别决定是否给予账期及相应期限。

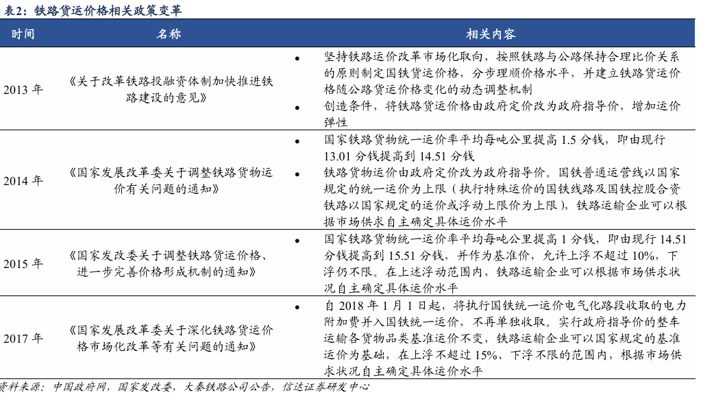
铁路货运价格市场化改革推进,铁路集装箱运价实施市场调节。根据《国家发展改革委关于深化铁路货运价格市场化改革等有关问题的通知》,2018年1月1日起,将执行国铁统一运价电气化路段收取的电力附加费并入国铁统一运价,不再单独收取。实行政府指导价的整车运输各货物品类基准运价不变,铁路运输企业可以国家规定的基准运价为基础,在上浮不超过15%、下浮不限的范围内,根据市场供求状况自主确定具体运价水平。同日起,铁路集装箱、零担各类货物运输价格,以及整车运输的矿物性建筑材料、金属制品、工业机械等12个货物品类运输价格实行市场调节,由铁路运输企业依法自主制定。在铁龙物流公司的特种集装箱现代物流服务业务中,公司向货主预收包含特种集装箱使用费在内的总包运费,并按标准与国铁集团进行结算。


公司特种箱业务规模稳健增长。公司拥有的铁路特种箱以20英尺干散货集装箱及液体罐式集装箱为主,截止2024年末合计拥有铁路特种箱数量13.19万只,其中,20英尺干散货集装箱9.16万只(占比69.4%),20英尺液体罐式集装箱2.44万只(占比18.5%),从发送量来看,2024年发送干散货箱136.81万TEU(占比74.1%),发送液体罐箱26.28万TEU(占比14.2%)。公司立足发展特种箱装备谱系化,以深化特箱供给侧改革为投资主线加大各类铁路特种箱的投资投放,满足白货入箱需求,同时聚焦千万级白货细分市场开发,大力开展白货运输上量攻坚,20-24年铁路特种箱发送量复合增速7.3%。


3.2 新一轮造箱周期有望助推业务规模增长
适时发力布局特种箱购置,助推业务规模增长。铁路特种集装箱业务是公司的核心战略业务,多年来公司持续配置优质资源,提升公司特种箱保有量规模,优化箱型结构,增强公司的核心竞争力。2024年公司拟使用自有资金14.3亿元(含税)购置约34900只各类特种集装箱,主要包括5900只罐式集装箱、12000只卷钢集装箱、17000只各类干散货集装箱等(公司在不超过上述投资额度范围内,可以根据市场需求变化及采购价格波动等情况,合理调剂各类箱型的购置数量和进度)。


箱量提升驱动发货量增长,相应助力单箱成本下行。公司在2016-2018年的上一轮造箱周期内,合计购置了6.92万只铁路特种集装箱,一方面部分置换原有旧箱、另一方面满足客户增量运输需求,2016-2024年期间业务周转率维持在14-19TEU/只区间,保持相对高位稳定。这在一定程度上说明,公司过去基于行业经营景气周期对特箱购置节奏的判断相对合理,产能的扩张和需求的变化匹配度较高。除此之外,公司的铁路特箱业务单箱成本由2015年1986.69元下降至2024年1029.76元,业务规模的提升或助力单位成本优化。

04
多业务协同发展,货运及供应链稳健
除了铁路特种集装箱核心主业之外,公司还运营铁路货运及临港物流业务、供应链管理业务及房地产业务等。我们分析,铁路货运及临港物流业务伴随沙鲅铁路增量货源开拓及大连冷链物流基地经营改善有望保持稳健,此外公司主动积极管控供应链管理业务及房地产业务的规模、把握运营情况,有望保持风险可控。
4.1 铁路货运及临港物流业务有望维持稳健4.1.1 铁路货运:经营沙鲅铁路集疏运业务,区位优势明显
公司在沙鲅铁路从事铁路货物运输业务。2005年10月,公司与沈阳铁路局签订收购协议,完成了对沙鲅铁路的收购,并成立沙鲅公司负责运营铁路货运业务。沙鲅铁路在沙岗车站与哈大线接轨、终止于营口港前站鲅鱼圈车站,连接东北地区主要货物运输港营口港与哈大铁路干线,是辽宁环渤海经济带、东北地区物资运输最近的进出海铁路通道。
公司根据营口港吞吐量不断增长的情况,分别于2008年、2010年两次对沙鲅铁路进行了扩能改造,沙鲅铁路运能已从2400万吨/年提升至8500万吨/年。沙鲅支线所辖总里程为162.458公里(含专用线),公司拥有的沙鲅铁路区间长度14.4公里,设计运行速度最高100公里/小时。


后方集疏港网络成熟,依托内贸深水良港有望实现铁路到发量稳健增长。沙鲅铁路一方面拥有高度成熟的后方集疏港公铁网络,接轨沈大铁路、毗邻沈大高速公路,另一方面依托营口港鲅鱼圈港区深水良港,在前文所述大宗商品“公转铁”推动运输承载方式变革、多式联运“散改集”推动运输接驳方式变革、推广物流总包推动运输组织形式变革三大趋势合力下,到发运量有望实现稳健增长。
1)集疏港公铁网络情况:公路方面,沈大高速公路即沈阳—大连高速公路,为中国辽宁省境内的地方高速公路线路,现为沈阳—海口高速公路(国家高速G15)沈阳至大连段,全长375公里,是中国大陆兴建最早的一条高速公路,它所创造的经济效益和社会效益就远远超过了预期,形成了沈阳—辽阳—鞍山—营口—大连的高速公路经济带,带动了辽宁省经济发展,所创造的GDP占到全省GDP的70%以上。铁路方面,沈大铁路北起辽宁沈阳,南至滨海城市大连,线路全长399公里,是一条繁忙运输干线。经过多次提速改造,目前已建成东北腹地通往大连港口的亿吨货运大通道。
2)区域港口吞吐情况:营口港是全国重要的综合性主枢纽港、东北地区第二大港,地处东北地区及内蒙古东部地区最近的出海口,其定位为内贸集装箱转运中心、区域大宗散货中心,2024年营口港集装箱吞吐量位列全国港口第12名。其中,鲅鱼圈港区为营口港规模最大的港区,水深浪小,不淤不冻,航道水深达到21米,四季通航,具有建设大型深水泊位的天然条件,为我国北方深水良港,既有30万吨级、20万吨级、10万吨级大型深水泊位,又有5万吨级的中型泊位,能够满足不同货种、不同泊位的船舶靠泊作业。
3)区域港口货种品类情况:营口港(含盘锦港和绥中港)的主要货种包括金属矿石、钢铁、石油天然气及制品,此外还有一定量的矿建材料、煤炭及制品、粮食以及其他杂货的装卸业务。干散货业务方面,金属矿石是作业最主要的货种之一,以铁矿石为主,营口港腹地内拥有多家钢铁企业,主要包括鞍钢集团、北台钢铁等,均为公司目前主要的外贸进口铁矿石合作方。集装箱业务方面,营口港区为国家首批多式联运示范工程,辽港集团在东北内陆构建起以沈阳、长春、哈尔滨、通辽为核心的“4大中心、12个场站、31个站点”的海铁网络服务体系,开通主要海铁联运班列线路40余条,其集装箱货源主要为东北三省的直接经济腹地货源和渤海黄海地区中转货源。液体散货业务方面,营口港务集团客户集中于中石油、中石化及地方炼厂等石化企业和贸易商,并建立长期的战略合作关系,截止2022年末营口港区域最大可靠泊30万吨级原油油轮和8万吨级成品油油轮,可储存油品608.95万立方米。


4.1.2临港物流:仓储业务品类趋于多元化,新投冷链基地短期拖累业绩
依托沙鲅铁路集疏港业务,公司也从事周边区域相关的仓储、装卸、短途运输等物流延伸服务业务,由营口实业和冷链发展承担。
营口实业拥有3个现代化仓储物流基地(在范屯站有18.7万平方米的仓储用地储备,根据市场需要将开发成集装箱、散堆装等业务的装卸、仓储用地),毗邻营口港及沈大高速公路,总面积29.6万平方米,拥有9条铁路专用线、龙门吊5台、轮胎吊1台、叉车20台、铲车2台,主要从事东北各钢厂铁路运输钢材集港运输、仓储业务,同时积极推进多元化业务的开展,由单一接卸仓储钢材转变为接卸仓储多品类并进的经营模式,先后开展了接卸集装箱、装卸镁碳砖、大理石等业务。
冷链发展的冷链物流园项目一期工程(位于大连普湾新区三十里堡临港工业区)于2021年投入实际运营,项目内容主要包括2座冷库、1座恒温及常温库、1座常温库、1个集装箱堆场,目前投产初期仍处于亏损状态,未来随着冷链板块仓储物流、线下流通、线上交易三位一体融合发展格局深化及货量规模扩张,经营或有望稳步改善。

4.2 供应链管理及房地产业务保持规模及风险可控
供应链管理业务强调经营模式稳健及业务规模控制。公司供应链管理业务主要由子公司国贸公司负责运营,主要经营铁矿、煤、焦炭等大宗商品品类。国贸公司采购炼钢所必须的主要原料,包括铁矿、焦炭等,直接销售给钢厂,用于钢厂的生产使用。公司主要通过原材料的供销差价获利。公司利用多年钢厂原材料采购优势,建立和健全了较为完善的采购销售体系,能够保证原材料采购货款及时回笼及结算。公司在开展钢材委托加工业务的过程中一直强调经营模式稳健、控制业务规模,此外结算方式方面全部采取预收货款的形式以控制资金风险。

房地产业务属于公司风险控制型的业务板块,业务规模较小。公司房地产业务主要由子公司大连铁龙房地产开发有限公司负责运营,既有主要地产项目为已建成的连海金源项目及颐和天成项目,2023年新增连兴里项目正稳步推进。未来有望通过加快存货产品出清、精心策划打造高端差异化地产项目提升经营稳健程度。
1)连海金源项目:位于大连市西城国际旅游商务区,是大连市内最大的绿色核心区域。连海金源项目建筑面积11.07万平方米,可售面积8.34万平方米。物业类型为普通住宅及商铺,其中普通住宅用房共798户,开盘时间为2011年7月,竣工时间为2012年6月。截至2024年底,连海金源项目基本已销售完毕,剩余可售面积很少。
2)颐和天成项目:位于太原市迎泽区长风东街天成路36号,项目建筑面积23.76万平方米,可售面积19.27万平方米。颐和天成项目物业类型为普通住宅、别墅及商铺,开盘时间为2017年6月,竣工时间为2017年12月。截至2024年底,颐和天成项目累计销售面积为12.69万平方米,剩余可售面积为6.58万平方米。颐和天成项目是公司在山西省太原市开发的高端楼盘,由于产品主要是别墅和少量洋房,销售进展相对较慢。
3)新增连兴里项目:预计总投资9.76亿元。该项目系公司基于2022年底竞得土地进行开发,预计开发周期为2.5年,其中,2023年1月至11月,主要进行前期方案设计、开发手续办理及施工前各种准备等;2023年12月至2026年6月,主要为现场施工、竣工验收及交房阶段;2024年5月份起进行销售储客及前期销售准备工作,2024年7 月销售开盘,该项目预计销售周期为3年。截至2024年底,该项目已投资额7.23亿元,累计预售面积0.36万平方米,剩余可销售面积3.49万平方米。

05
盈利预测及投资评级
5.1预计公司2025年归母净利润5.85亿元我们按业务分类对公司的盈利预测进行假设及分析:1)铁路特种集装箱业务:发运量方面,假设25-27年公司特种箱保有量增量分别18000只、10000只、10000只;考虑公司过去产能释放与需求较高的匹配度,假设平均单箱周转次数整体稳定。单箱盈利方面,考虑到全程总包业务规模的增长及箱型结构的优化带动单箱收入稳增,以及整体特箱业务量增长带动规模效应提升,预计25-27年公司特种箱业务单箱毛利分别为410元、420元、430元。
2)铁路货运及临港物流业务:货量方面,综合考虑腹地宏观经济情况及公司主动对新项目、新货种的开拓,假设25-27年沙鲅铁路到发量同比小幅提升。单吨盈利方面,考虑物流成本让利传导及新投产冷链基地项目经营改善,假设25-27年业务单吨收入同比持平,单吨成本小幅下降。
3)其余业务:主要包括供应链管理、房地产及少部分新业务,考虑到公司主动控制非主业规模及风险,25Q1供应链管理业务收入同比-35.7%,假设上述业务25-27年营收规模逐步下降。

预计公司25-27年营业收入分别为106.66亿元、105.01亿元、106.20亿元,同比分别-27.4%、-1.5%、+1.1%;归母净利润分别为5.85亿元、6.90亿元、8.05亿元,同比分别+53.2%、+17.9%、+16.7%。

5.2首次覆盖,给予“买入”评级政策利好铁路行业改革,公司有望中长期受益。《中共中央关于进一步全面深化改革推进中国式现代化的决定》(2024年7月18日中国共产党第二十届中央委员会第三次全体会议通过)对深化国资国企改革作出部署,要求推进能源、铁路、电信、水利、公用事业等行业自然垄断环节独立运营和竞争性环节市场化改革,健全监管体制机制,此外要求深化综合交通运输体系改革、推进铁路体制改革。我们认为,公司铁路特种箱业务及货运业务有望中长期受益于铁路改革的政策催化。
公司为国铁集团旗下首家上市公司,主营铁路特种箱及货运等业务,具备较高的资产壁垒及运营壁垒。我们分析过去近5年内公司的估值及股价变化可能受到沙鲅铁路量价波动(本线费率变化、公路铁路运输结构变化、新冠疫情导致的港口管控和海运费上涨等)、特种箱业务周转效率及规模波动、房地产经营形势变化、新投产冷链物流基地经营情况等基本面因素的影响,以及23年二季度起国铁集团对企业自备敞顶箱返空费政策调整等政策面因素的影响,近5年PE(TTM)均值在19倍左右,预计2025-2027年公司PE估值约12.9倍、11.0倍和9.4倍。
展望未来,大宗商品“公转铁”、多式联运、物流总包模式推动下,伴随公司新一轮造箱周期到来,铁路特箱业务规模及盈利有望迎来进一步扩张,此外铁路货运及临港物流业务有望维持稳健,供应链管理及房地产业务有望加强对规模及风险的可控度,因此公司的业绩成长性及经营稳健性或实现提升,当前估值处于较低水平,首次覆盖,给予“买入”评级。

06
风险提示
铁路货运收费政策调整。铁路特种箱业务为市场化定价,沙鲅铁路适用国铁货运企业定价规则,在物流降成本大背景下如果费率出现大幅下调,可能影响公司业绩。供应链业务信用违约。公司供应链管理业务下游客户集中度较高,若主要客户出现信用风险,可能对公司供应链业务业绩产生不利影响。房地产业务存货跌价。公司房地产业务主要为销售存量高端住宅项目,销售进展较慢,若形成一定资金占压,则可能存在跌价风险。经济波动导致货物运输需求下滑风险。公司铁路货运及临港物流业务受营口港吞吐量影响较大,若经济发展出现不利变化导致区域吞吐量下降,可能影响公司业绩。
附录:三大报表预测值
