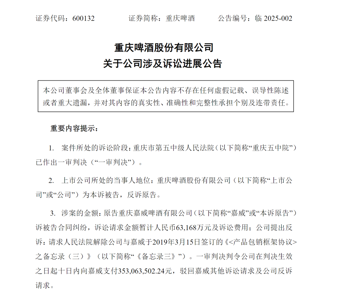
3月14日,重庆啤酒发布公告,称收到重庆第五中级人民法院的判决书。判决要求重庆啤酒向重庆嘉威支付高达3.5亿元人民币的赔偿。

针对此判决,送死称基于一审判决认定事实不清,适用法律错误,公司将提起上诉。
被嘉士伯控股的重庆啤酒表示:“山城”品牌2023年销量,较2019年增长了16%。
星空君认为,啤酒市场具有很典型的马太效应。基本上被雪花、青啤、嘉士伯等品牌一统天下,小品牌的生存空间非常小。
山城品牌的现状,很难说是嘉士伯打压的结果。
举个例子,像“崂山啤酒”这种青啤的“亲儿子”,销量也是极其有限。

外资来中国投资的主要目的是赚钱,如果山城啤酒能给嘉士伯带来丰厚的收益,傻子才会打压。
夺命大乌苏也被嘉士伯收购,你看它被打压了吗?

01
股权背景
重庆啤酒与重庆嘉威啤酒有限公司(以下简称“嘉威”)的官司源于双方长达20年的《产品包销框架协议》纠纷。
1.合作背景与协议签订
嘉威前身为金星啤酒厂,1999年与重庆啤酒合作,共同组建重庆嘉威啤酒有限公司,主要生产“山城”啤酒。双方签订《联合协议书》,约定嘉威放弃自有品牌“金星”,专注于“山城”啤酒的生产,并由重庆啤酒包销。
2009年,双方签订为期20年的《产品包销框架协议》,约定重庆啤酒包销嘉威生产的“山城”啤酒,协议有效期至2029年。协议规定,嘉威的包销量与重庆啤酒在重庆主城区的销量同步增减,且重庆啤酒从嘉威的采购价与经销价相同(即“平进平出”),导致重庆啤酒无利可图。
2.纠纷起因
食品安全事件:2020年12月,重庆啤酒以“食品安全隐患”为由,要求嘉威停止生产并整改,导致嘉威停产19天。2021年1月恢复生产后,重庆啤酒仅包销了213千升啤酒,远低于往年水平,导致嘉威损失。
嘉威认为重庆啤酒未按协议履行包销义务,导致其销量大幅下降,遂于2023年12月向重庆市第五中级人民法院提起诉讼,要求赔偿6.31亿元。
嘉威声称拥有“山城”啤酒商标的永久使用权,而重庆啤酒则强调“山城”品牌是其自主品牌,嘉威仅有权在协议期内生产“山城”啤酒,且产品必须由重庆啤酒包销。
3.一审判决与双方立场
2025年3月14日,重庆市第五中级人民法院一审判决重庆啤酒败诉,需向嘉威赔偿3.53亿元,并驳回嘉威的其他诉讼请求及重庆啤酒的反诉请求。
重庆啤酒认为已严格履行协议义务,不应承担额外赔偿责任。指出包销协议严重牺牲了重庆啤酒的利益,嘉威在合作15年间累计获利超20亿元,远超行业平均水平。强调“山城”品牌是其自主品牌,嘉威无权擅自使用,并计划推出全新“山城”精酿系列以振兴品牌。
嘉威则指控重庆啤酒自2013年嘉士伯入主后,对“山城”品牌进行封杀和打压,导致销量从100万吨锐减至8万吨。认为重庆啤酒未按协议履行包销义务,造成其经济损失。
从影响来看,重庆啤酒拟计提预计负债2.54亿元,预计减少2024年度利润总额2.54亿元。并计划2025年推出全新“山城”精酿系列,以符合新一代消费者需求。
02
重庆啤酒和嘉士伯的联姻其实是成功的
重庆啤酒这个牌子在北方很罕见,但嘉士伯还是比较常见的。和雪花、青啤相比,重啤走的是中高端路线。
我们对比一下巴菲特的投资风格,会发现这些老外特别喜欢贴近生活的消费品行业。
这是一个我们用了数十年才能搞明白的道理:随着科技的发展趋于平缓,消费品才是真正具有稳健成长性的行业。

数据来源:同花顺iFind,制图:诗与星空
2023年,重庆啤酒的营业收入为148亿元,比2022年增长5.53%。归属于上市公司股东的净利润为13.37亿元,较2022年增长了5.78%。
细心的朋友可能会发现,这张表星空君放上了两个利润指标:净利润和归母净利润。
一般来说,净利润和归母净利润差别不大,大部分金融软件都默认用归母净利润,而星空君从企业经营角度喜欢用净利润作分析。
但重庆啤酒的净利润和归母净利润差异巨大,甚至差了一倍左右,这是什么原因?
原来,重庆啤酒的实际主要经营主体是旗下的控股子公司嘉士伯重庆啤酒有限公司,大股东重庆啤酒持股51.42%,二股东广州嘉士伯投资有限公司持股48.58%,是少数股东,体现在利润表上就是“少数股东权益”。
在少数股东拿走了半数权益后,留给上市公司的归母净利润就只剩下了一半左右。
可见归母净利润这个指标,在衡量上市公司真实经营情况的时候并不精准,建议在和净利润差异较大的时候,以净利润为主。
在中国,啤酒行业竞争非常激烈。国产品牌中,雪花青啤就占据了一半以上的市场份额,进口品牌中,百威也是实力强劲。
重庆啤酒(嘉士伯)靠什么在红海市场里分一杯羹呢?
高端化。
公司通过推动产品高端化,引入和推广更多高附加值的啤酒产品,满足消费者对高品质啤酒的需求。这包括推出新的高端品牌和产品线,以及对现有产品的升级和改良。
除了嘉士伯本身的高端品牌定位外,公司把本土品牌也包装成“个性化”的方向。依托“国际高端品牌+本地强势品牌”的品牌组合策略,强化了旗下品牌的市场定位。通过国际品牌的引入和本地品牌的提升,公司能够覆盖更广泛的市场和消费者群体。

营销方面,公司采取了更为精准和高效的策略,针对不同市场和消费者群体推出相应的高端产品。这包括参与和赞助高端活动、合作与名人和意见领袖、以及通过社交媒体和数字营销提升品牌形象。
KOL、种草等社交媒体的玩法,促进了公司高端品牌的销量。

这也让星空君有所思考,高端化的本质是差异化,在红海市场进行差异化营销,依然能支撑起不错的销量。
03
嘉士伯的野心
星空君并不认为嘉士伯有什么品牌方面的野心。
因为它收购了重庆啤酒之后,一门心思搞分红。
和小作文的内容恰恰相反,这是纯粹的资本,投资获利是唯一目标。
结合历年财报,发现公司每年基本把净利润分个精光。即便如此,依然是一种健康的分红方式,因为它真的有充裕的现金流。
这也是外资投资的一种风格,消费品行业不需要太高的技术投入(但需要一定程度的品牌投入),只要卖的足够好,就可以分红足够多。
运作模式非常像可口可乐。
重庆啤酒被并购前,又是关灯吃面,又是疫苗概念,又是私募高手,各种概念蹭的飞起。

被嘉士伯收购后,我们发现外资是真心在苦心经营,公司高管基本上是海外国际名校高学历人士。