chaguwang.cn-查股网.中国
查股网.CN
金发科技(600143)内幕信息消息披露
 
个股最新内幕信息查询:    
 

怎么看金发科技?丰富且极具争议的“故事背景”一直跟随它

http://www.chaguwang.cn  2025-12-17  金发科技内幕信息

来源 :蓝筹企业评论2025-12-17

  据数据软件记录, 金发科技 第三季度股东人数从20.36万增加到39.54万,几乎增加一倍,股价同一时间段内涨幅为103%。进入第四季度以来,金发股价已回落28%。

  人们一般情况下认为,伴随着股价的大幅上升,股东人数减少。但 金发科技 却提供了一幅完全不同的图景。

  金发科技 本就是一家极富故事情节的公司,它的“内情”呈现出正面形象与负面形象的“交相辉映”。了解这些内情越多,投资它的信心才会越强,或者,越干脆地远离它。

  “标准画像”,业务能力相当不错的广东民营企业

  官方信息是, 金发科技 成立于1993年,2004年在上海证券交易所上市(股票代码:600143),总部位于广州,是一家专注于高性能化工新材料研发、生产、销售的高科技企业。

  它的核心业务主要为改性塑料,产能、规模行业领先。所谓改性塑料,通俗地说就是把普通(通用)塑料经过填充、共混、增强等方法加工,提高了阻燃性、强度、抗冲击性、韧性等方面的性能的塑料制品。这些制品大多用在电器、汽车零部件上。

  金发科技 的新材料业务包括特种工程塑料、完全生物降解塑料、碳纤维复合材料等,是增长新引擎。

  在绿色石化方面金发布局上游产业链,保障原料供应。同时医疗健康方面的产品包括手套、口罩等。

  关键数据概览

  整体业绩,2025前三季度营收496.16亿元(同比增长22.62%),净利润10.65亿元(同比增长55.86%),高增长态势明确,净利润增速远超营收增速,盈利质量提升。

  改性塑料是公司的传统优势业务,全球市场占有率第一。其增长来源于产品结构优化、全球化布局(越南、西班牙等工厂投产)以及在汽车、新能源等领域的稳定需求。前三季度销量209.08万吨(同比增长18.16%);毛利率常年大于20%,提供稳定现金流和利润。

  增长引擎为特种工程塑料,这是公司向“新材料平台”转型的核心,也是连接人形机器人等热门概念的桥梁。前三季度销量2.4万吨(同比增长53.85%),销量已超2024全年,高速成长,是业绩弹性的主要来源。

  在AI与机器人领域,其LCP材料用于AI服务器高速连接器;PEEK和PPA则因其轻量化、耐磨等特性,应用于人形机器人的关节、骨骼等关键部件。国内这些高端材料长期依赖进口, 金发科技 的技术突破正加速国产替代进程。

  同时公司已提前布局产能提升,公司特种工程塑料总产能近3.4万吨,并有多个在建产能项目(如LCP、聚酰亚胺等)将于2025年底至2026年投产,为迎接行业爆发做好了准备。公司管理层判断,未来3-5年机器人领域可能迎来爆发期。

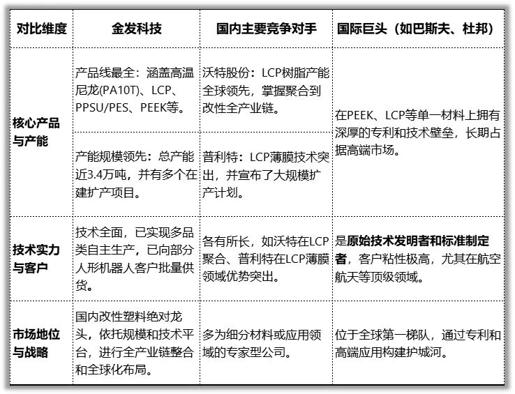
  特种工程塑料领域中的竞争形势对比

  金发科技 在该领域的优势在于技术、规模与应用端的综合布局。它与国内外主要竞争对手的对比情况如下表所示:

  故事一,老板袁志敏内幕交易,动机令人不解

  2016年2月3日左右,袁志敏决定启动员工持股计划及非公开发行股票,此时内幕信息已形成。

  袁志敏通过借款等方式筹集资金,并于2月2日致电好友王宗明,指示其准备账户。随后,袁志敏向王宗明账户汇入巨额资金(约3200万元)。

  王宗明使用“王宗明”、“李某玲”两个账户,在2月3日至15日期间大量买入 金发科技 股票,获利约32.7万元。

  随着股价波动及后续调查,该行为被证监会锁定。2019年行政处罚后,案件移交公安机关侦查,最终导致2024年的刑事判决。

  最终,袁志敏因内幕交易罪获有期徒刑三年,缓刑四年,并处罚金人民币90万元,其违法所得人民币32.73万元依法予以追缴。

  公开信息中人们很难获得袁志敏内幕交易的动机,被认定的收益不过1%,3200万炒了一下股就挣了32万元,却要冒巨大的风险。袁志敏在司法申诉中否认了他试图进行交易性获利的指控,相反是看好公司发展前景的举动。他的申诉未被采信。

  故事二,袁志敏的创业伙伴和前妻

  1993年,创立初期的重要人物是袁志敏、宋子明、李南京、熊海涛。熊海涛则是1997年加入公司,同时也成为袁志敏的妻子。

  袁志敏、宋子明和李南京是 北京理工大学 的同学,特别是宋子明,创业期担任公司CTO,与袁志敏并列股权比例。李南京长期担任公司总经理。

  袁志敏约19.37%的持股比例一直未变,并保持着对公司的实际控制权。

  李南京作为长期任职的核心高管,持股稳定在3.48%,与他的管理角色和公司利益深度绑定。宋子明已淡出公司经营管理,所持公司股权上市后一直在减持,目前只保留2%左右。

  熊海涛的持股主要通过“直接持股+一致行动人”的形式存在,持股约8.40%,在公司对外公告中与袁志敏不再是“一致行动人”关系,佐证二人已离婚的外部信息。对二人的离婚原因有一种猜测是与袁志敏刑事案件相关,以保证熊正常行使她在公司的权利并保护她在其他公司的权益。

  几位创业伙伴的股份变动与公司股价的关键波动期确实有所重合。

  故事三,袁志敏的前妻是一个资本高手及她控制的三个上市公司

  熊海涛被视为 金发科技 的灵魂人物之一,不仅曾是公司创始人袁志敏的妻子,更是 金发科技 从一家乡镇企业成长为全球改性塑料巨头的关键推手。她以“技术出身、管理上位、资本运作”的三重身份著称。

  自1997年加入后,长期担任公司高管,负责生产运营与战略规划,是袁志敏最得力的副手。

  熊在 金发科技 之外又创建了三家上市公司,且都是化工材料类企业,分别是 毅昌科技 、 东材科技 、 高盟新材 。因此熊有一个“影子股”女王的称呼。

  故事四,新生代管理团队已经上位

  金发科技 目前正处于“少壮派”接棒的关键时期,新一届董事会呈现出显著的年轻化特征。

  陈平绪,董事长,1982年生, 华南理工大学 工学博士。2012年加入公司,曾任技术研究经理、产品线总经理等职。曾获中国青年科技创新奖、广东省青年五四奖章。全面主持公司工作,推动技术与战略转型。

  吴敌,总经理,1984年生, 华南理工大学 材料学硕士。2010年加入公司,曾任区域经理、营销中心总经理助理。负责公司整体运营及市场拓展,是公司营销体系的核心负责人。

  袁长长,副董事长、常务副总,1983年生, 中国人民大学 经济学学士。创始人袁志敏之子,2009年加入,曾任供应链总经理。负责公司重大事项决策及供应链管理。

  在刚刚公布的2025年中国工程院院士增选结果中, 金发科技 迎来了首位当选的中国工程院院士,黄险波。他因在环保型阻燃树脂、车用聚丙烯材料等领域取得突破,获国家科技进步奖二等奖。

  上面所述是 金发科技 这家公司给我们留下的初步印象,复杂的故事情节,众多有着丰富经历且非常聪明的人物角色。具备冒险精神的投资者不妨尝试与他们共舞,而寻求安全感的投资者则建议远离。有两个条件还是需要提示一下,当前公司的估值偏高,这会让投资的风险更大、回报降低;第二,对熊海涛的影子公司和公司继承人关系可能需要再多深入挖掘。

查股网为非盈利性网站 本页为转载如有版权问题请联系 767871486@qq.comQQ:767871486
Copyright 2007-2025
www.chaguwang.cn 查股网