chaguwang.cn-查股网.中国
查股网.CN
福田汽车(600166)内幕信息消息披露
 
个股最新内幕信息查询:    
 

重构“利润引力”:福田汽车如何用战略引力拉动1551%增长

http://www.chaguwang.cn  2026-02-03  福田汽车内幕信息

来源 :福田汽车2026-02-03

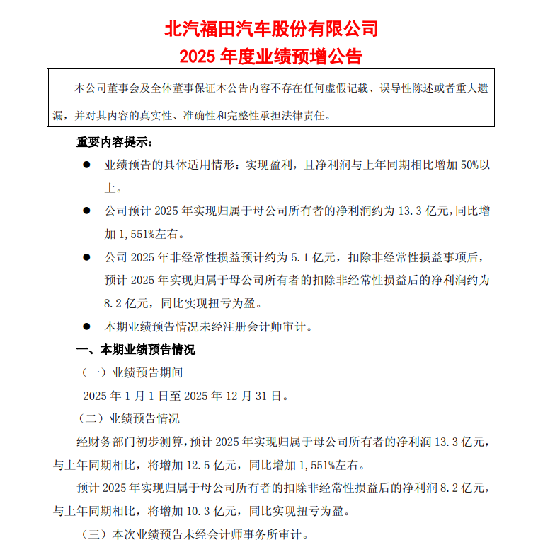
  “利润预计增长1551%、扣非净利润达到8.2亿元”。在商用车行业走出周期低谷、整体呈现温和复苏之际,福田汽车2025年业绩预告所展现的强劲实力,无疑是一个极为突出的异质化样本。

  然而,要理解这一财务数字的深刻内涵,不能仅将其归因于行业的共振。它本质上,是福田汽车锚定“全面国际化、全面新能源化、全面智能化”三大战略,经过长期投入与布局后,所实现的一场由规模增长到价值增长、由国内龙头到全球布局的系统性能力跃迁与利润结构重塑。

  01

  利润结构优化

  高毛利板块的强势崛起

  福田汽车2025年的利润爆发,核心驱动力并非总量的温和扩张,而是内部增长质量的剧烈重构与利润中心的战略转移。公司成功实现了从依赖传统规模优势的“泛化增长”,向以高附加值重卡、高技术新能源、高盈利海外业务为三大支柱的“价值驱动”模式的历史性切换。

  这一结构性跃迁在财务上体现为“一升一优”的鲜明特征。“升”的是高价值板块的绝对贡献与溢价能力。重卡业务扮演了增长压舱石的角色,全年销量达14.2万辆,同比实现103.6%的翻倍式增长,增速超行业平均水平。更为关键的是,以“欧曼银河”系列为代表的新一代平台化、智能化产品,通过技术升级实现了品牌溢价,稳住了高价值市场的利润基盘。

  与此同时,新能源板块则展现了惊人的增长锐度,销量突破10万辆,同比激增87.21%。其中,新能源重卡销量同比增长超300%,市场份额迅速攀升。这不仅是销量的增长,更是技术价值的兑现,其自主研发的“爱易科”动力电池成为国内首个通过中汽研NESTA认证商用车电池品牌,这种“技术勋章”正转化为实实在在产品溢价和客户信任。

  “优”的是盈利来源的地理结构与质量。海外市场销量达16.45万辆,其战略意义远超规模本身。隐藏在这数字背后的关键财务指标是:海外产品均价较国内高出15%~20%。这直接印证了其全球化战略已从“产品走出去”升级为“品牌和价值走上去”。凭借巴西、泰国、南非等地的属地化工厂投产与运营,福田不仅打破了贸易壁垒,更通过供应链本地化和深度市场适配,将海外业务从过去的成本中心与规模补充,重塑为兼具高增长性与高盈利性的战略支柱。

  02

  战略与系统的支撑

  从顶层设计到执行落地的闭环

  亮丽的财务数据背后,是福田汽车长达数年的战略定力与一套将蓝图转化为业绩的系统性执行力。利润的高增长,是研发、产品、全球运营与成本控制等环节深度落地、形成闭环的必然结果。

  持续高强度的研发投入转化为技术壁垒与成本优势,福田汽车的研发资金投入长期以来持续高于行业平均水平。这笔投入高度聚焦于新能源三电系统、智能化、轻量化等核心领域。其成果如“HWP高速公路领航系统”,通过算法优化可实现约3%的油耗降低,为客户带来直接的经济价值,这部分价值也内化于产品竞争力之中。平台化研发(如启明星纯电平台)则大幅降低了车型衍生成本,实现了研发效益的最大化。

  产品矩阵的精准焕新是承接技术、触达市场的关键桥梁。2025年,福田进入了新品爆发期,从打破传统边界的“图雅诺X5”,到深耕末端物流的“风景T7”,从全球首个纯电轻卡平台产品“启明星”,再到定位高端的卡文重卡和“欧辉智能巴士”,密集的新品投放覆盖了从微卡到重卡、从燃油到纯电、混动、氢燃料的全场景与技术路线。这种基于场景深度开发的“产品定义”能力,使其能够摆脱同质化价格竞争,在各自细分市场获取合理的价值回报。

  而全球化的深度运营与全价值链的精益管理,则共同夯实了利润实现的基座。对外,国际化已进入“产品、技术、产业、供应链”四位一体的生态出海阶段。截至2025年底,全球32个智能制造基地构成的网络,使其能灵活配置资源、分散风险。对内,通过供应链战略协同、精益生产及金融工具对冲,全年实现成本节约超亿元;同时推进“矩阵式”组织转型,优化期间费用率。这套“全球化扩张获取机会,精细化运营兑现利润”的组合拳,确保了前端创造的所有市场价值,能够高效、完整地转化为财务报表上的坚实利润。

  03

  行业范式的启示

  从制造商到生态构建者的价值跃迁

  福田汽车2025年的业绩“异质性”增长,其意义远超一家公司的财务成功。它更为处于转型十字路口的中国商用车行业,提供了一个关于未来竞争范式的清晰启示:行业的价值重心,正从“制造与销售”的旧大陆,加速迁徙至“技术定义场景、生态创造黏性、全球运营实现溢价”的新大陆。

  一方面,竞争的核心逻辑正从“性价比”转向“价值链性价比”。传统竞争聚焦于整车购买价格,而未来的决胜点在于车辆的“全生命周期价值”。福田的实践表明,通过自研三电技术降低能耗与维护成本,通过智能化系统提升出勤效率与安全,企业能够围绕用户的TCO构建无法被简单复制的综合优势。商用车不再仅是运输工具,而是用户盈利流程中的关键智能资产。

  另一方面,企业的角色定位正从“设备制造商”深度演进为“解决方案与生态服务商”。福田的“爱易科”品牌已超越三电技术本身,延伸至金融租赁、二手车、数字运维等服务;其全球本地化布局也包含了充电换电、能源管理等生态建设。这意味着,利润来源从一次性销售,大幅拓展至持续性的服务与运营。这种商业模式的重构,能够有效平滑行业周期性波动,建立更稳固的客户关系,并开辟高利润率的第二增长曲线。

  其次,全球化内涵从“市场扩张”升维为“能力与生态本地化扎根”。简单的产品出口易受贸易政策与价格战冲击。福田在巴西、泰国等地的实践,展示了通过本地化研发、制造、供应链与服务网络,真正融入区域经济循环,从而获取可持续溢价和抗风险能力的路径。标志着中国商用车企业的出海,进入了以本地化能力建设驱动品牌升维的新阶段。

  福田汽车2025年预计1551%的利润激增,是一次教科书般的“价值结构”跃迁,同时也为正处于存量竞争与转型焦虑中的中国商用车行业提供了深刻启示:在“十四五”迈向“十五五”的新发展阶段,企业的核心竞争力已从制造与渠道,转向以技术定义场景、以生态扎根全球、以全价值链挖掘盈利的系统性能力。

查股网为非盈利性网站 本页为转载如有版权问题请联系 767871486@qq.comQQ:767871486
Copyright 2007-2025
www.chaguwang.cn 查股网