来源 :华夏能源网2022-07-21
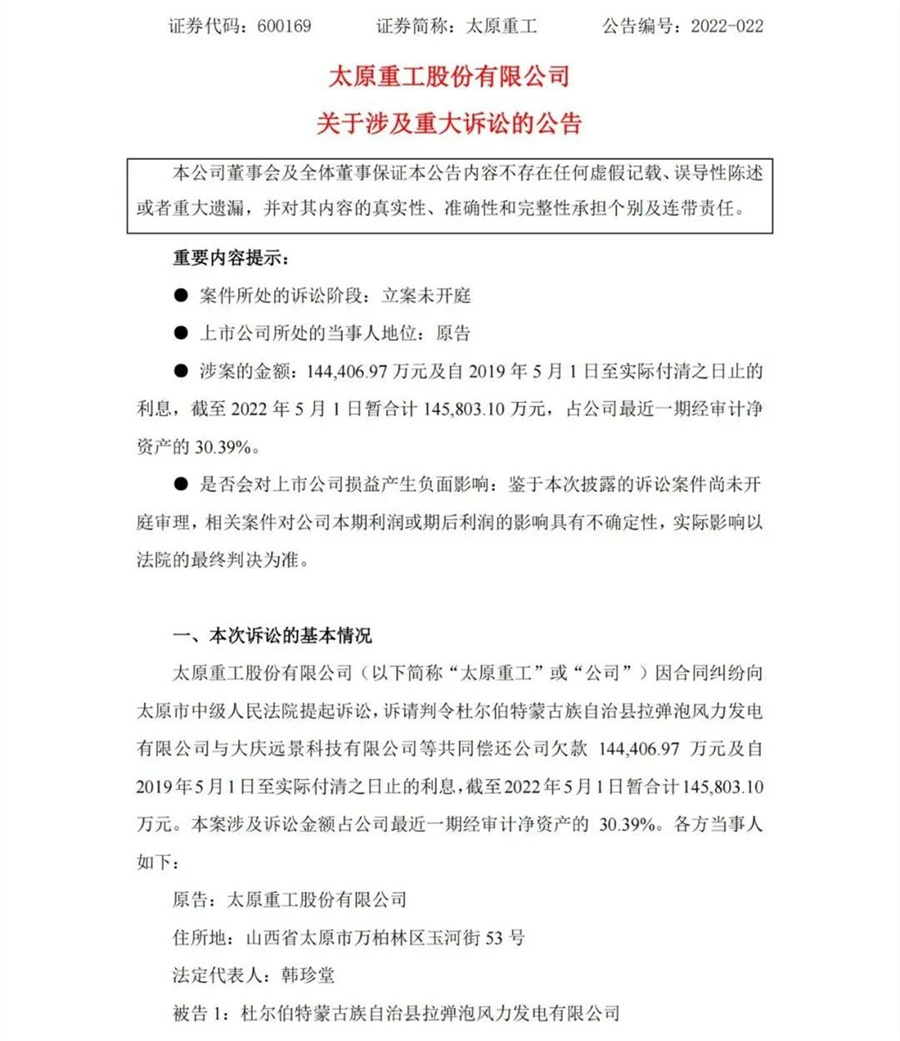
7月19日,太原重工(SH:600169)公告称,因合同纠纷向太原市中级人民法院提起诉讼,诉请判令杜尔伯特蒙古族自治县拉弹泡风力发电有限公司(下称“拉弹泡公司”)与大庆远景科技有限公司等共同偿还公司欠款14.44亿元及利息14.58亿元(截至2022年5月1日)。

太原重工表示,此次案件涉及诉讼金额占太原重工最近一期经审计净资产的30.39%。因公告案件尚未开庭审理,对太原重工本期利润或期后利润的影响具有不确定性。


据了解,该诉讼起因于2012年。当时太原重工、拉弹泡公司与黑龙江瑞好科技集团有限公司合作“黑龙江杜尔伯特蒙古族自治县拉弹泡300MW风电项目”,太原重工提供项目资金和设备,但拉弹泡公司未履约还款。
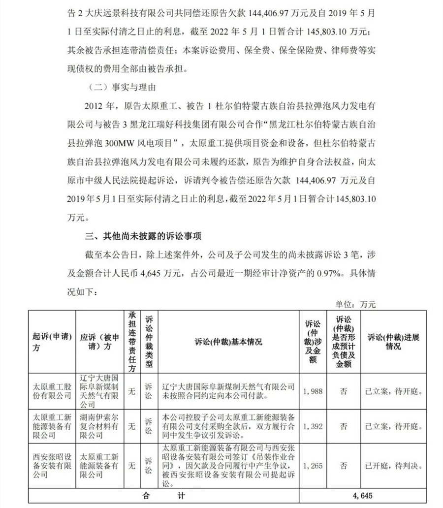
太原重工因此向太原市中级人民法院提起诉讼,诉请判令偿还太原重工欠款及利息合计145,803.10万元。太原重工称,公告案件为工程总承包合同产生的逾期应收账款纠纷案件,已累计计提坏账准备5,530.44 万元。
公开报道显示,2014年6月,该风电场工程项目获黑龙江省发改委核准,总装机容量300MW,计划建设200台1.5MW风电机组,总投资25亿元人民币,计划于2016年12月实现并网。项目建成后,预计年发电量可达7亿度,年可实现销售收入4亿元。
公开资料显示,太原重工设立于1998年,前身为太原重型机器厂,是新中国自行设计建造的第一座重型机械制造企业。太原重工主营业务有风力发电设备、轨道交通设备等。在风电方面,太原重工可设计制造1.5-8MW系列风电整机及核心零部件,可为用户提供EPC总承包交钥匙工程。
2022年一季度,太原重工营收为18.65亿元,同比上升1.34%;归母净利润3467.79万元,同比上升152.99%。7月20日收盘,太原重工涨1.39%,现价2.91元,市值96.99亿。