来源 :21经济网2025-09-18
今日,上海建工(600170)在A股市场上再度成为焦点,股价强势涨停,实现了令人瞩目的五连板。截至记者发稿,上海建工总市值随之攀升至343亿元。

自9月12日以来,上海建工的股价开启了迅猛的上涨之旅。从9月12日的收盘价2.41元起步,仅仅经过短短五个交易日,便一路狂飙至3.88元,累计涨幅超过58%。这一涨势不仅在建筑行业板块中脱颖而出,更是在整个A股市场中表现亮眼,吸引了众多投资者的目光,成为当下市场当之无愧的“妖股”。
在上海建工股价疯狂上涨的背后,“建工爷叔”的故事也在投资者群体中广泛流传,成为推动股价上涨的一股特殊力量。据了解,“建工爷叔”从2013年开始买入上海建工股票,此后长达十年的时间里,即便股价持续低迷,他依然不离不弃,坚持用退休金按月补仓。其持仓成本也从最初的6元/股,经过不断补仓,逐步降低至3.8元/股左右。然而,多年来,上海建工股价始终在低位徘徊,“建工爷叔”也一直深陷套牢困境。
直到近期上海建工股价的爆发式上涨,让“建工爷叔”看到了曙光。以9月18日的股价3.82元计算,“建工爷叔”距离完全解套仅一步之遥。曾经,他的坚守被许多人视为“固执”。
对于上海建工股价此次异军突起,市场分析人士认为,除了“建工爷叔”这一带有传奇色彩的故事引发的市场情绪推动外,还有多方面因素共同作用。一方面,市场对基建板块的预期有所改善,随着宏观经济环境的变化,基础设施建设领域有望迎来更多政策支持和发展机遇,上海建工作为建筑行业的龙头企业之一,自然受到投资者关注;另一方面,此前市场传言上海建工旗下金矿资源储量增加,尽管公司随后否认了这一消息,但这一传言在一定程度上吸引了资金的流入,引发市场对其黄金业务的遐想。此外,上海建工作为上海本地的国有企业,在国企改革的大背景下,也被市场赋予了更多的想象空间。

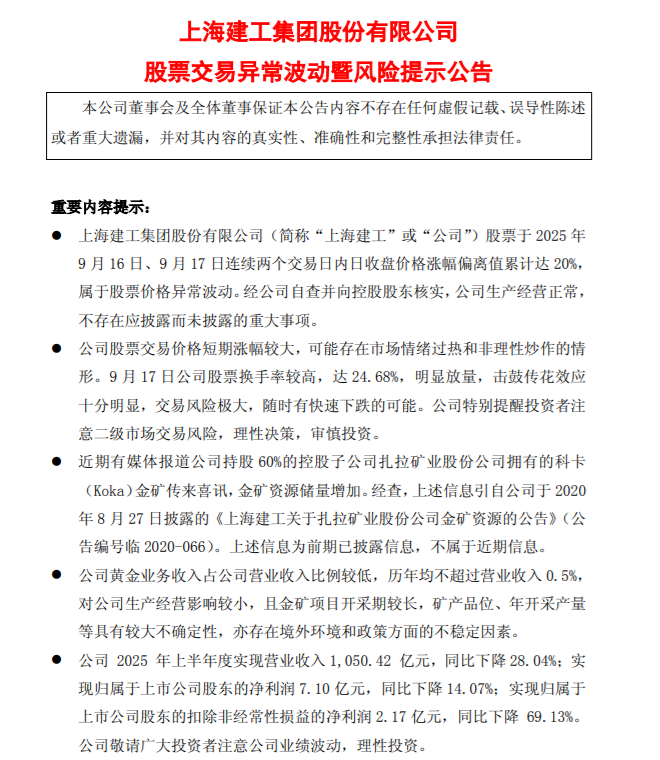
不过,在股价连续涨停、市场情绪高涨的同时,上海建工也连续发布了风险提示公告。公告指出,当前公司股票价格涨幅较大,最新滚动市盈率高于同行业上市公司平均水平,可能存在非理性炒作的情况。从公司财务数据来看,2025年上半年,上海建工实现营收1050亿元,同比下滑28.04%,归母净利润7.1亿元,同比下降14.07%,传统建筑业务面临较大压力。尽管黄金业务成为公司重要的利润增长点,但其收入占公司营业收入比例较低,历年均不超过营业收入的0.5%。这也意味着,黄金业务对公司整体业绩的影响相对有限,公司未来的发展仍需在传统业务转型以及新业务拓展等方面持续发力。
随着上海建工股价的持续上涨,“建工爷叔”解套在即,市场对上海建工后续股价走势的关注度也在不断提升。究竟是市场情绪的短暂狂欢,还是公司基本面即将迎来重大改善从而支撑股价继续上行,投资者和市场各方都在拭目以待。