来源 :中国巨石2023-01-06
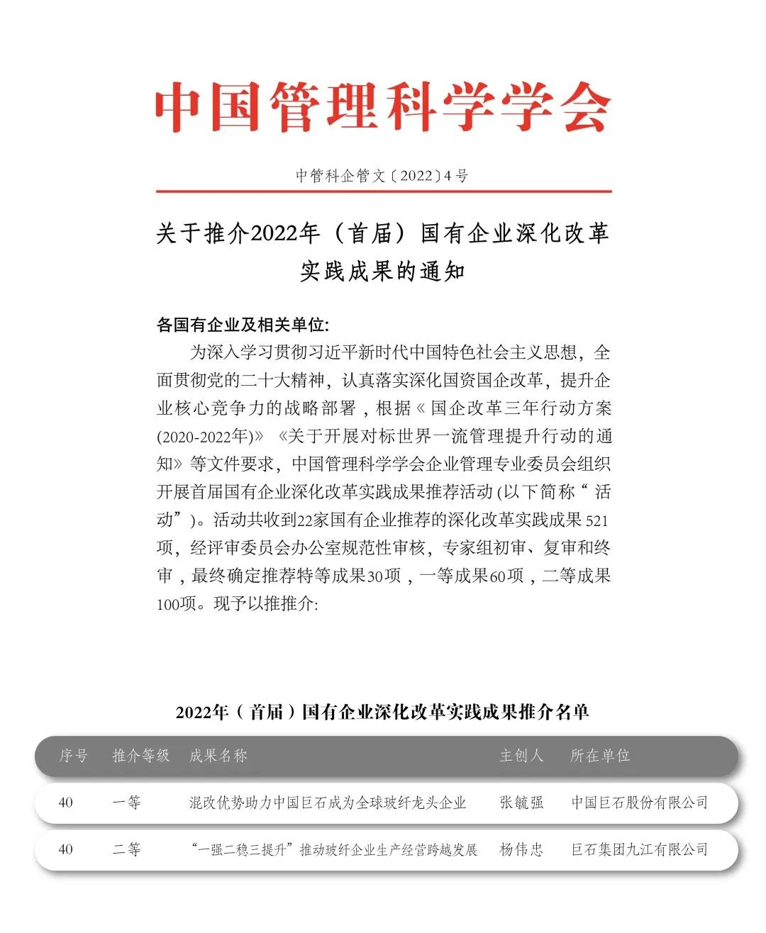
近日,中国管理科学学会发布了《关于推介2022年(首届)国有企业深化改革实践成果的通知》,中国巨石两项改革成果获得推介。其中,中国巨石《混改优势助力中国巨石成为全球玻纤龙头企业》获得一等奖;巨石九江公司《“一强二稳三提升”,推动玻纤企业生产经营跨越发展》获得二等奖。
中国管理科学学会是国家科学技术部主管的国家一级学术团体,由其组织开展的首届国有企业深化改革实践成果推荐活动,是为了深入贯彻习近平总书记关于国有企业改革的重要指示精神,全面落实好国企改革三年行动部署,总结提炼出一批有影响力的标志性成果,为探索建立成果共享与转化机制、推动国有企业高质量发展提供有益的借鉴和启示。

中国巨石在发起设立之初,便自带着鲜明的混改基因,通过联合上市、资本运作,建立了科学合理的现代化企业治理体系。在改革的过程中,公司充分利用“央企的实力+民企的活力=企业的竞争力”的公式,走出了一条“巨石特色”的发展之路,在企业效益、技术创新、国际化布局、智能制造、党建等方面取得了良好的成效,成为混合所有制改革的样本和典范。
近年来,公司深化实施国企改革三年行动,落实差异化管控实施细则,加强党的各项建设,保障企业持续健康发展;合理设置股权结构,完善现代公司治理机制和高效专业的治理架构;通过充分信任与授权,发挥企业家引领作用。自成立以来,经营质量和经营业绩实现了跨越式增长,公司成本优势持续突显;科技创新世界一流;国际化布局行业领先;智能制造引领新一轮发展。混合所有制改革以来,总资产增长近40倍,净资产增长近42倍,销售收入增长近53倍,累计实现净利润增长近180倍。
巨石九江公司经过改制重组的20年发展,成功实现了弯道超车逆势增长,已经发展成为了当地的明星企业。巨石九江公司执行“一强二稳三提升”党建与生产经营深度融合的运营模式,使党建融入并服务于生产经营全过程;以创新为驱动力,提振企业精神,弘扬企业文化,凝心聚力,共谋发展,已先后在玻纤智能制造和绿色环保两大领域取得重大突破和系列成果。
近年来,巨石九江公司创新发展成果显著,企业提质增效后劲有力;众多成果不断涌现,支撑保障企业转型升级。20多年来,巨石九江公司已经成为中国中部地区最大的玻璃纤维生产基地,经营业绩不断提升,依托巨石总部雄厚的技术、质量、管理等优势,产能增长19倍,营业收入增长14倍,利税增长21倍,成为全球第三大玻纤生产基地,为中部经济社会发展和绿色玻纤产业集群建设作出了重大贡献。
中国巨石将继续以高质量改革赋能高质量发展;巩固改革成果,创新改革措施,勇于探索、敢于突破,推进差异化管控工作更上新台阶。