来源 :读创2024-09-19
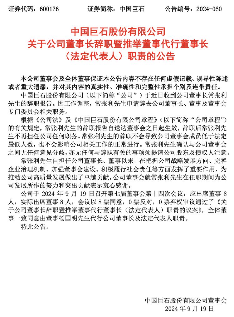
9月19日晚间,中国巨石(600176)公告,公司于近日收到董事长常张利的辞职报告,因工作调整,常张利申请辞去公司董事长、董事及董事会专门委员会相关职务。

根据公司章程,常张利的辞职报告自送达董事会之日起生效。公司于9月19日召开第七届董事会第十四次会议,全体董事一致同意由董事杨国明代行公司董事长及法定代表人职责。
据中国巨石2023年年报,常张利,现任中国建材集团有限公司党委副书记、职工董事、工会主席,中国建材股份有限公司非执行董事,中材科技股份有限公司董事,中国巨石股份有限公司董事长、巨石集团有限公司董事,中建材(安徽)新材料产业投资基金合伙企业(有限合伙)投资决策委员会委员、中建材(安徽)新材料基金管理有限公司董事。
业绩方面,中国巨石2024年上半年,公司实现营业总收入77.39亿元,同比下降1.16%;归母净利润9.61亿元,同比下降53.41%;扣非净利润6.28亿元,同比下降50.54%;经营活动产生的现金流量净额为2.27亿元,同比下降37.94%;报告期内,中国巨石基本每股收益为0.2401元,加权平均净资产收益率为3.32%。

中国巨石称,公司营业收入变化主要由于报告期产品销量增长但价格下降引起主营业务收入减少。
资料显示,中国巨石股份有限公司是中国建材股份有限公司玻璃纤维业务的核心企业,以玻璃纤维及制品的生产与销售为主营业务,是我国新材料行业进入资本市场早、企业规模大的上市公司之一。
二级市场上,截至9月19日收盘,中国巨石涨4.25%,报9.33元/股,总市值373.5亿元。