mRNA疫苗,第三代疫苗,全球医药研发领域高地,一个我国多家企业砸下N个小目标,但至今还没有哪家能够拿出得到市场认可的产品的前沿领域,一个谁家能攻克则市值轻易加上千亿的确定性领域,最近又有了新消息。
2月8日,一家兽药上市公司坐不住了,跃跃欲试抛出预案,自告奋勇攻坚克难,当然,产品主要是给禽畜使用的,它就是生物股份(600201.SH)。
而唯一的请求就是:这8个小目标最后还得股民来出。

(来源:2023年度非公开发行A股股票预案)
嗯?风云君你这不是胡说八道吗?人家大股东说了,父女俩全额认购,8.29元/股的定价虽然占了些便宜,但也符合规定。
其实,不管表面上谁出,最后的诉求都是拿到廉价筹码并且在二级市场变现。公司表示此前不存在实控人,而经过这轮融资,张翀宇、张竞以及父女二人控制的生物控股将合计持有的公司股份从13.23%提升到20.11%,二人也将成为公司实际控制人。

(来源:2023年度非公开发行A股股票预案)
所以,此轮融资堪称是为现有大股东量身定做。
而在此前的2021年,公司就曾试图以非公开发行的方式向大股东生物控股增发价值9亿元的股份,规模占到非公开发行前公司总股本的5.61%。
而募资用途则过于赤裸裸:补充流动性。或许是因为太过于赤裸,加上整个2021年公司股价跌跌不休、大股东认购的安全边际不高,最终作罢。

(来源:2021年度非公开发行A股股票预案)
而这次,随着公司股价逐渐走出2022年的低谷,通过非公开发行,既能给股价顺便添一把柴火,增厚大股东持股的安全垫,又能得偿所愿实现控股,可谓是双赢——赢两次。
关于公司的基本质地,各位库里南车主可以在市值风云App搜索,保证查无遗漏、优劣势明明白白。

那么,这把火的成色如何呢?风云君并不看好。
疫苗行业在技术上经历了三个阶段,mRNA是最前沿的第三代,和第一代之间的技术难度恐怕差了不止1-2个数量级。

(来源:2023年度非公开发行A股股票预案)
mRNA疫苗作为一种方法、一种工具、一种平台,商业价值之大不可限量。但要啃下这块硬骨头,至少面临三大壁垒:递送系统设计、序列修饰以及规模化生产,当中任何一个环节攻不下来就只能止步不前。
虽然公司表示自身依托包括动物生物安全三级实验室在内的三大国家级实验室,有了超过两年的研发基础,但是从简单的二八定律来看,恐怕真正的挑战还没机会遇到,而这种基础恐怕也远远称不上坚实。
翻阅公司年报,在主要研发项目清单上,风云君看到的几乎清一色都是属于一代的灭活疫苗。

(来源:生物股份2021年报)
而公司最为人熟知的主打产品正是猪口蹄疫灭活疫苗,市占率国内第一。也得益于包括口蹄疫、高致病性禽流感在内的多种动物疫病免疫密度常年保持在90%以上的强制要求,口蹄疫疫苗始终是最大的兽用疫苗单品,公司也得以顺势取得了较高的收入水平。

(来源:申联生物ipo第一轮问询函回复)
不仅如此,口蹄疫疫苗盈利水平也不低,这也是公司相较于同行、禽流感疫苗龙头瑞普生物(300119.SZ)毛利率更高的主要原因,这在风云君上述报告中已经分析过。
参考2021年,公司口蹄疫疫苗中标价格在0.28-2元/毫升,而禽流感为0.24-0.3元/毫升。公司未曾单独披露口蹄疫疫苗每年的收入,我们简单估算一下,取单价1元/毫升,则2021年全年8亿毫升就能贡献8亿的营收,占到当年总营收近半。

(来源:2021年报)
可以说,公司的龙头地位,还是很难和它的技术实力相联系起来的,即便宣称产品涵盖猪、禽、反刍类等系列共计100余种动物疫苗产品,即便公司每年的研发投入力度确实不小。

(来源:2021年报)
而这次的募资客观讲只能看作是“试错”,基本不会有人指望能够带来任何有实质影响的经济效益。
而公司在大谈特谈mRNA、非洲猪瘟这些大生意、关键词时,不知道各位中小散是不是应该先看看自己的口袋,摸摸到底还有几个钢板。
未来或许不可期,但是公司基本盘面临的困局却是真真切切。
根据公司披露,随着同行业厂商与竞品的增加,悬浮生产线在行业内逐渐普及(注:公司的猪口蹄疫疫苗主要技术路线是细胞悬浮培养灭活),市场竞争越发激烈,引发价格竞争,公司营收和利润持续承压。
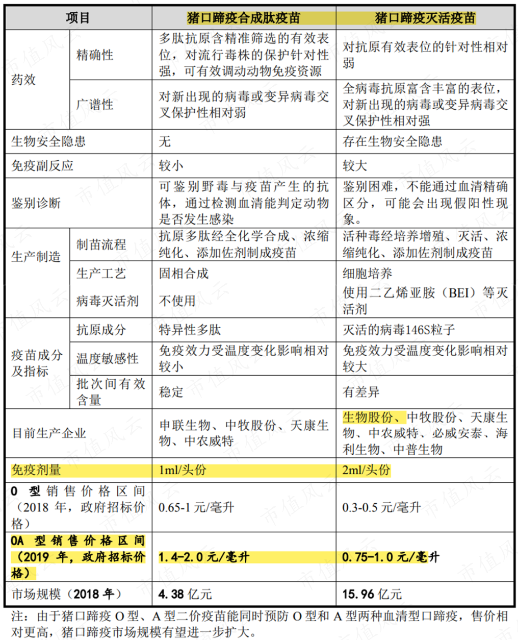
而当前,猪口蹄疫疫苗技术上主要还是合成肽与灭活两种,彼此各有千秋:
猪口蹄疫合成肽疫苗对生产条件要求较低,不需要生物安全防护,不存在散毒的风险;对流行毒株的保护针对性较强、更加精准,免疫副反应较小,抗原稳定性较好。
猪口蹄疫灭活疫苗对生产条件要求较高,需要建设符合生物安全三级标准的生产车间,生产制造过程控制较难;同一血清型内交叉保护性较强、广谱性较好,但抗原稳定性较差,免疫副反应较大。

(来源:申联生物ipo第一轮问询函回复)
国家兽药基础数据库显示,猪口蹄疫产品目前拿到批文在售的至少28种,而且都是近一两年批准的。

(来源:国家兽药基础数据库猪口蹄疫疫苗品种)
公司旗下的几款产品全部为灭活型疫苗,其中主打的二价灭活疫苗是公司与申联生物、兰研所、中农威特四家企业合作研制,其中兰研所和公司承担的权利业务明显更高。

(来源:申联生物ipo第二轮问询函回复)
而申联生物(688098.SH)、中牧股份(600195.SH)、天康生物(002100.SZ)、中农威特等既有合成肽玩家,也有两大类疫苗都覆盖的。
毕竟口蹄疫病毒是人类迄今为止对病毒结构研究最为深入、最为清楚的病毒之一,并不具备多少技术壁垒。
加上相对较大的市场空间,要说竞争对手不眼馋、不惦记,怎么可能呢?
留给公司的时间不多了,但不知道公司对非洲猪瘟病毒,mRNA又了解到了什么程度?