chaguwang.cn-查股网.中国
查股网.CN
绿能慧充(600212)内幕信息消息披露
 
个股最新内幕信息查询:    
 

绿能慧充信披现低级失误,董秘张谦作为第一责任人把关效能几何,在严管常态化下企业内部追责机制与风控防线是否真正“长牙带刺”

http://www.chaguwang.cn  2025-12-15  绿能慧充内幕信息

来源 :基本面解码2025-12-15

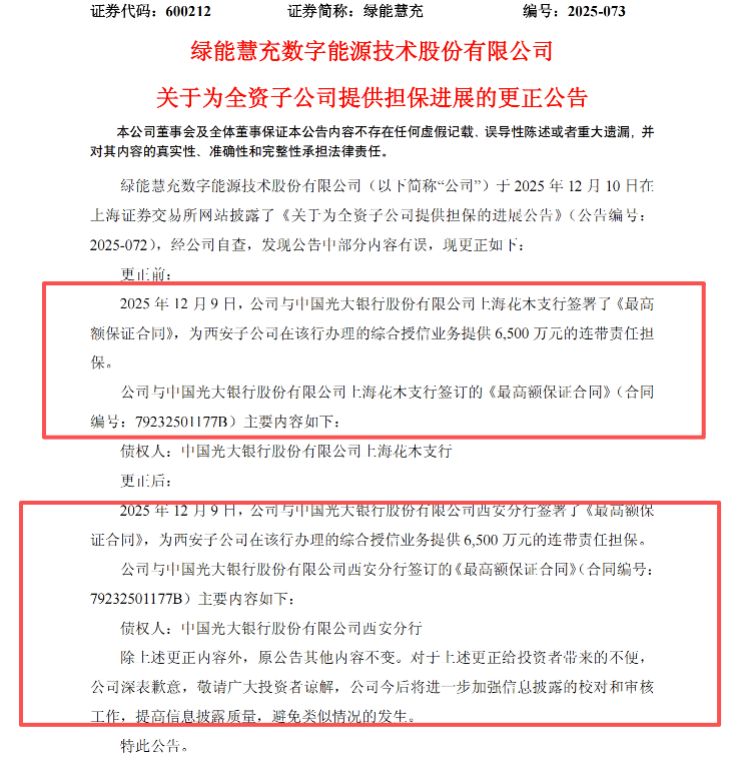
  绿能慧充 数字能源技术股份有限公司(股票代码:600212)于2025年12月12日发布的《关于为全资子公司提供担保进展的更正公告》(公告编号:2025-073),暴露了公司信息披露流程中的严重疏漏。该公告将担保银行分行名称错误标注为”上海花木支行”,而实际应为”西安分行”  ,虽然更正及时,但反映出董事会秘书在信息披露审核环节存在明显失职。

  绿能慧充 重大担保公告出现低级失误背后隐情几何,董事会秘书工作细则修订后疑似仍存制度真空,上市公司提升治理水平严防信披“带病”披露或需真正动真格

  绿能慧充 数字能源技术股份有限公司是一家在上交所主板上市的A股公司,曾用名”江泉实业→G江泉→江泉实业→*ST江泉→江泉实业”等,2023年完成名称变更。公司目前董事会由7名成员组成,包括董事长尹雷伟、总经理李兴民、董事会秘书张谦等3名董事,以及陈善昂、洪祥骏、胡志毅等3名独立董事。在信息披露方面,公司设有专门的董事会秘书岗位,由张谦担任,其同时兼任公司董事和副总经理。

  根据《上市公司信息披露管理办法》(2025年修订版)第三十八条的规定,董事会秘书负责组织和协调公司信息披露事务,汇集上市公司应予披露的信息并报告董事会,持续关注媒体对公司的报道并主动求证报道的真实情况。同时,董事会秘书有权参加股东大会、董事会会议、监事会会议和高级管理人员相关会议,有权了解公司的财务和经营情况,查阅涉及信息披露事宜的所有文件。董事会秘书是上市公司与证券交易所之间的指定联络人,是信息披露的第一责任人 。

  绿能慧充 在2025年8月30日修订了《董事会秘书工作细则》,该细则明确了董事会秘书作为公司高级管理人员的职责定位。然而,从现有公开信息看,该细则未对临时公告的审核流程做出明确规定,尤其缺乏对关键信息(如债权人名称、担保金额等)的多重校验机制,这可能是导致本次担保公告错误的重要原因。

  绿能慧充 信披“乌龙”背后的惊人杠杆:担保额超净资产三倍之际,关键行名张冠李戴或暴露内控审核虚设与合规底线失守

  绿能慧充 于2025年12月10日在上海证券交易所网站披露了《关于为全资子公司提供担保的进展公告》(公告编号:2025-072),随后在2025年12月12日发布更正公告,将” 中国光大银行股份有限公司上海花木支行 ”更正为” 中国光大银行股份有限公司西安分行 ”。这一错误虽然看似简单,但对投资者判断公司担保行为的地域分布、风险集中度等关键信息具有误导性。

  从担保背景看, 绿能慧充 对西安子公司的担保额度在2025年频繁调整:4月29日公告担保总额度为120,000万元;9月25日公告新增3,000万元和6,000万元担保;12月2日公告新增40,000万元担保,总额度调整至160,000万元,占公司最近一期经审计净资产的314.36%。这一担保比例远超监管红线(通常为100%) ,属于高风险担保行为,监管关注度较高。

  更正公告的及时性值得肯定——原公告发布后仅2个交易日即进行更正,符合《信披办法》对临时公告更正时限的要求。但错误本身反映出公司在信息披露流程中的审核疏漏,尤其是对关键信息的验证不足。根据《信披办法》第三十二条第二款规定,除按规定可以编制、审阅信息披露文件的证券公司、证券服务机构外,上市公司不得委托其他公司或者机构代为编制或者审阅信息披露文件。 绿能慧充 是否严格遵守这一规定,需进一步验证。

  根据2025年7月1日起施行的《上市公司信息披露管理办法》第三十八条,董事会秘书对公司信息披露负有直接责任 。该办法明确要求董事会秘书必须确保信息披露的真实、准确、完整,不得有虚假记载、误导性陈述或者重大遗漏  。对于担保类公告,办法第十六条特别强调,上市公司应当充分披露可能对公司核心竞争力、经营活动和未来发展产生重大不利影响的风险因素。

  绿能慧充 在2025年8月修订的《董事会秘书工作细则》中,虽未明确临时公告的多重审核机制,但根据《董事、高级管理人员薪酬管理制度》(2025年8月修订)第十条,公司对在公司内部任职的董事、高级管理人员实行责任追究制度。对于因工作不力、决策失误造成公司资产重大损失或者未完成经营管理目标任务的,公司视损失大小和责任轻重,给予处罚。这一制度为董事会秘书履职不当提供了问责依据。

  从担保公告的编制流程看,董事会秘书张谦作为信息披露负责人,应当对担保公告中的关键信息(如债权人名称、担保金额、担保期限等)进行严格审核。根据《对外担保管理制度》(2025年8月修订),公司对外担保行为应当严格履行内部决策程序,包括董事会和股东会审议。2025年12月2日,公司召开第十一届第三十次(临时)董事会会议,审议通过了《关于增加西安子公司2025年度申请融资授信额度及对子公司提供担保的议案》,并披露了相关公告。在这一过程中,董事会秘书应当对担保公告内容进行事前审核,确保其与董事会决议内容一致。

  从“集体担责”向“个人问责”转型的监管利剑

  2025年上市公司因信息披露错误被处罚的案例增多,监管趋势呈现以下特点:

  首先,处罚力度加大。根据《信披办法》修订说明,2025年将相关处罚金额上限调整至十万元  ,体现了监管对信息披露质量的重视。例如, 萃华珠宝 因未及时披露2亿元子公司担保事项,相关人员被深交所发出监管函; ST聆达 因违规担保与资金占用问题,被大连证监局处以100万元罚款。

  其次,监管关注点前移。新《信披办法》将披露时点由”董事、监事或者高级管理人员知悉该重大事件发生时”修改完善为”董事或者高级管理人员知悉或者应当知悉该重大事件发生时”,强调了对”应当知悉”的判断标准,要求公司提前预判潜在风险。

  第三,责任主体精准化。新《信披办法》从”集体担责”转向”个人问责”,明确董事长、经理、董秘对临时报告真实性负主要责任。例如,在 科净源 未按规定披露1.5亿元担保事项的案例中,时任总经理、监事、财务总监均被处以罚款。

  与 绿能慧充 类似, 富乐德 在2025年12月修订的《董事会秘书工作细则》中明确规定:“对于信息披露的公告,董事会秘书应审核确认后发布”,并要求”公司各部门、子公司对照公司的相关规定,对触及信息披露要求的重大事项及时告知董事会秘书,并根据要求提供信息披露所需资料。因提供资料延误或差错而导致信息披露不合规的,应按照公司制度进行追责”。

  中欣氟材 在2025年7月修订的《董事会秘书工作制度》中,也对董事会秘书的资格、职责、解聘条件等做出了明确规定,要求董事会秘书必须参加上交所组织的培训并取得合格证书。这些案例表明,监管对董事会秘书的专业能力和履职责任提出了更高要求。

  风控红线失守却未充分披露,在责任追究不彰与教育培训缺位下,中小投资者知情权保障与企业诚信底色或遭拷问

  绿能慧充 本次担保公告错误,折射出公司在信息披露机制中存在的以下问题:

  首先,审核流程不完善。根据公开信息, 绿能慧充 未在《董事会秘书工作细则》中明确临时公告的多重审核机制,尤其是对关键信息的交叉验证环节。在担保类公告中,债权人名称、担保金额、担保期限等信息是投资者判断风险的重要依据,需要严格的审核流程。

  其次,责任追究机制不明确。虽然公司《董事、高级管理人员薪酬管理制度》中规定了责任追究制度,但未明确信息披露错误的具体追责标准和程序。在本次事件中,董事会秘书张谦作为信息披露负责人,是否会被问责,问责力度如何,尚不明确。

  第三,培训与教育不足。根据上交所2025年第6期董事会秘书后续培训通知,董事会秘书必须完成全部必修课程及至少5门选修课程学习,学习进度达100%才能获得培训证明。但 绿能慧充 未公开披露董事会秘书是否参与了此类培训,也未说明公司内部是否有定期的信息披露培训机制。

  第四,风险预警机制缺失。公司对西安子公司的担保总额已占净资产的314.36%,远超监管红线,但公告中未充分披露这一高比例担保的风险因素,也未说明公司如何控制此类高风险担保带来的潜在信用风险。

查股网为非盈利性网站 本页为转载如有版权问题请联系 767871486@qq.comQQ:767871486
Copyright 2007-2025
www.chaguwang.cn 查股网