来源 :挖贝网2022-01-12
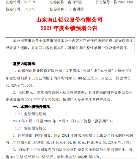
挖贝网1月12日,南山铝业(600219)发布2021年年度业绩预告预计 2021年度实现归属于上市公司股东的净利润为 30.80 亿元至 35.15 亿元,同比增长50.32%至 71.55%。

公告显示,业绩预告期间为2021年1月1日至2021年12月31日,预计2021年年度归属于上市公司股东的扣除非经常性损益的净利润与上年同期相比,将增加10.33亿元至14.68亿元,同比增加53.06%至75.40%。
报告期内,公司继续调整产品结构,高端产品占比持续提高,逐步巩固公司高端制造、精深加工的战略定位。且随着国家“碳达峰、碳中和”战略的深入推进,新能源汽车呈现快速、蓬勃发展势头。得益于下游行业所带来的的旺盛市场需求,公司汽车板产品在2021年度产销两旺,较去年同期大幅上升,销量突破11万吨,总体盈利增长明显,随着汽车板产销量大幅提升进一步夯实公司的国内汽车板龙头企业地位。
报告期内,公司新建2.1万吨高性能动力电池箔生产线于2021年10月份试产,进一步增加公司高端动力电池箔产品销量,提高对客户的保供能力。
报告期内,铝价较去年同期大幅上涨,公司自有电解铝,受益于铝价上涨,利润增加。
报告期内,氧化铝价格持续上涨,公司印尼一期100万吨氧化铝项目于2021年5月份试产,并于2021年9月份顺利达产,为公司新增利润来源。
报告期内,公司部分加工产品受市场供需影响,加工费有所上涨,盈利空间得到提升。
挖贝网资料显示,南山铝业形成从热电-氧化铝-电解铝-熔铸-(铝型材/热轧-冷轧-箔轧/锻压)的完整的铝产业链生产线,主要产品包括上游产品电力、氧化铝、铝合金锭,下游产品涵盖挤压材、压延材和锻造件等多个产品类型。