来源 :挖贝网2022-01-28
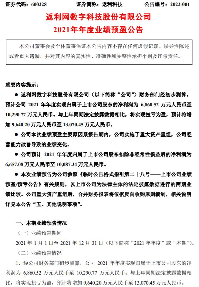
1月28日,返利科技(600228)发布2021年年度业绩预盈公告,公司2021年年度实现归属于上市公司股东的净利润为6,860.52万元人民币至10,290.77万元人民币。与上年同期法定披露数据相比,将实现扭亏为盈,预计将增加9,640.20万元人民币至13,070.45万元人民币。

公告显示,业绩预告期间:2021年1月1日至2021年12月31日。公司预计2021年年度实现归属于上市公司股东扣除非经常性损益后的净利润为6,657.08万元人民币至10,087.34万元人民币。
上年同期:归属于上市公司股东的净利润:-2,779.68万元人民币。归属于上市公司股东的扣除非经常性损益的净利润:-2,787.73万元人民币。
本期业绩预盈的主要原因是主营业务影响:公司于2021年3月实施了重大资产重组,公司的主营业务由化工行业变更为第三方在线导购业务,公司的主营业务收入及利润规模得到提升,公司持续经营能力明显改善导致的业绩预盈。
会计处理的影响:公司完成重大资产重组资产交割后,公司的合并报表范围发生了变化,重大资产重组标的企业纳入公司合并报表范围、原有化工等业务资产从公司合并报表剔除。因此,2021年年度实现净利润及归属于上市公司股东的净利润同比去年法定披露的业绩数据有显著增长。
非经营性损益的影响:本报告期内预计公司非经常性损益对净利润的影响金额为183万元人民币至244万元人民币,主要为增值税进项加计扣除及政府补助取得的收益。
返利科技主营业务变更为第三方导购等互联网服务业务。