来源 :读创2022-07-20
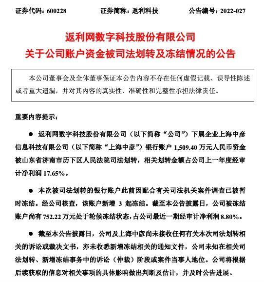
7月19日晚间,返利科技公告称,返利网数字科技股份有限公司下属企业上海中彦信息科技有限公司银行账户1509.4万元人民币资金被山东省济南市历下区人民法院司法划转,相关划转金额占公司上一年度经审计净利润17.65%。
公告指出,本次被司法划转的银行账户此前因配合有关司法机关案件调查已被暂时冻结。经返利科技核查,该账户新增3起冻结。截至本公告披露日,返利科技被冻结账户尚有752.22万元处于轮候冻结状态,占公司最近一期经审计净利润8.80%。

▲返利科技公告截图
对此,返利科技审慎推测相关事项与公司下属企业2017-2019年部分P2P委托理财广告业务相关。公司已经委派专人及律师前往山东济南地区,沟通、了解相关案件信息,并将根据相关案件情况采取合理合法措施据实办理。
此外,截至公告披露日,返利科技及上海中彦尚未接收任何有关本次司法划转相关的诉讼或裁决文书,亦未收悉新增冻结相关的通知文件,公司未知在相关司法划转、新增冻结事务中的诉讼(仲裁)阶段或案件当事人地位。返利科技在公告中判断,如果本次划转确系因执行生效的司法判决或法院裁定,该划转事项可能会对公司现金流及当期损益造成一定影响,相关划转金额占公司上一年度经审计净利润17.65%,具体影响金额尚需根据后续获取的信息做出判断及估计,并及时公告进展。
根据返利科技2021年年报显示,上海中彦信息科技有限公司为返利科技全资子公司,主营业务为(信息科技、网络科技)领域内的技术开发、技术转让、技术咨询和技术服务,计算机软硬件的开发、研制,设计、制作各类广告等。
截至2021年12月31日,上海中彦信息科技有限公司注册资本36000万元,总资产106040.29万元,净资产85345.87万元,营收29869.24万元,净利润5104.43万元。
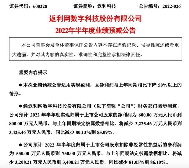
7月14日,返利科技还公告称,公司预计2022年半年度实现归属于上市公司股东的净利润为600万元-800万元,与去年同期相比减少3225.46万元-3425.46万元,下滑80.13%-85.09%。返利科技解释称,报告期内,公司业绩预减的主要原因系来自导购及广告业务的收入下滑。

▲返利科技公告
今年5月,返利科技曾收到上交所问询函,要求其说明业绩大幅下滑、重组上市首年仅完成业绩承诺的52.60%的原因。
2021年,返利科技实施重大资产重组。法律上的母公司返利科技的前身——江西昌九生物化工股份有限公司成为会计上的被购买方,法律上的子公司上海中彦成为会计上的购买方。业绩承诺方承诺,重组标的中彦科技2021年度、2022年度及2023年度实现的扣非净利润分别不低于1.92亿元、2.21亿元、2.5亿元。
2021年年报显示,返利科技2021年度实现的合并报表口径下扣除非经常性损益后的归属于母公司所有者的净利润为1亿元,业绩承诺完成率仅为52.60%。
官网信息显示,返利网数字科技股份有限公司创立于2007年,总部位于上海,并在北京、广州等多地设有分支机构,为客户提供电商平台促销、优惠特权整合供应、电商一站式直播代运营服务及全域整合营销等核心服务。