当公司董事、高级副总裁选择减持股份时,无论其公告的“个人资金需求”多么合理,总难免引发市场对公司未来发展的担忧。
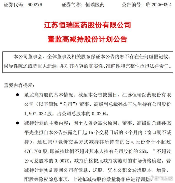
2025年6月15日,恒瑞医药(600276.SH;1276.HK)发布公告,董事、高级副总裁孙杰平拟减持不超过47.67万股,占其本人所持公司股份的25%。按照6月13日收盘53.89元/股计算,本次减持金额或超过2500万元。
图片来源:恒瑞医药公告
这一减持计划的发布正值恒瑞医药业绩回暖、创新药业务高速增长之际。作为一家一度被称为“中国药茅”的企业,恒瑞医药近年来经历了从仿制药巨头向创新药领军者的转型阵痛。然而高管减持这一看似常规的市场行为,却在某种程度上揭开了公司创新转型背后隐藏的信任危机。
“春江水暖鸭先知”
年报数据显示,孙杰平2024年报酬总额为248万元,较上年的235.47万元提升5.32%,作为恒瑞医药的核心高管,其减持行为具有特殊的市场信号意义。
这位1970年出生的正高级会计师,1992年毕业于天津商学院会计学专业,1998年加入恒瑞医药,曾任财务总监,2013年晋升为副总经理,2020年1月起任公司董事,2024年12月起任副总裁,已在恒瑞医药深耕近27年,对公司的财务状况与战略规划有着深刻理解。
梳理其持股变动历史,可发现孙杰平的减持并非偶然。2018年起,孙杰平已先后多次因个人资金需求公开减持。其间公司推出限制性股票激励计划,其获得20.4万股限制性股票,弥补了之前一部分减持。截至2025年6月,孙杰平还持有190.7万股恒瑞医药股票,占公司总股本的0.029%,而如今再次计划减持其持有的不超过25%,即47.67万股。

数据来源:同花顺iFind
这种“减-增-减”的循环模式,或许暗示着孙杰平对公司未来发展的谨慎态度。尤其是在2025年一季度恒瑞医药实现——收入72.06亿元,同比增长20.14%;归母净利润18.74亿元,同比增长36.90%;但经营性净现金流仅5.55亿元,同比大减55.75%,净现比远小于1——的背景下,减持动机更值得探究。
图片来源:恒瑞医药公告
尤其是在恒瑞医药于2025年5月23日在香港联合交易所主板正式挂牌上市,实现“A+H”两地上市之际,核心高管的减持可能引发市场对公司长期稳定性的重新审视。
医保路径依赖的挑战
恒瑞医药近年来创新药业务发展迅速,2024年创新药销售含税但不含对外许可的收入达138.92亿元,同比增长30.60%,占公司总销售收入的一半以上。然而亮眼的数据背后隐藏着医保路径依赖的挑战。
创新药收入过度依赖医保准入,恒瑞医药2024年有12款产品通过新版国家医保目录调整,但仍有部分创新药未能进入医保目录。以PD-L1抑制剂阿得贝利单抗为例,该药2023年3月获批上市,用于小细胞肺癌治疗,但未进入国家医保目录,只能通过北京、上海、成都、厦门、苏州等23个城市的“惠民保”特药报销目录覆盖。阿得贝利单抗的单支价格接近万元,按每21天注射一次计算,年治疗费用或高达16万元。
医保准入后的实际销量却与预期差距显著,以CDK4/6抑制剂达尔西利为例,该药于2021年12月获批上市,首次上市仅13个月后便进入国家医保目录,但2023年院内销售额仅为1.8亿元,远低于预期。数据显示,国内CDK4/6抑制剂市场被辉瑞的哌柏西利、礼来的阿贝西利和诺华的瑞波西利所主导,三款药物2022年市场规模合计88.35亿美元,几乎占据这一市场全部的市场份额,而恒瑞医药的达尔西利仅占极小的市场份额。
2024年恒瑞医药创新药通过医保谈判大幅降价,但部分创新药收入增长较慢,甚至个别创新药全年销售金额同比有所下降,医保谈判降价幅度与其销量增长也不成正比。例如,夫那奇珠单抗上市仅3个月后,便降价56%,从每支1986元降至860元,这一提前大幅降价的策略,或为医保准入铺路,也可能反映了恒瑞医药对医保依赖的焦虑。

图片来源:百度
虽然恒瑞医药的创新转型取得了显著成果,已在国内获批上市多款新分子实体药物、其他创新药,覆盖抗肿瘤、镇痛麻醉、代谢性疾病、感染疾病等多个治疗领域,但公司通过高价进入医保谈判,再通过大幅降价换取医保准入的模式,短期内提升了销量,也导致了患者对创新药价值的质疑。特别是当部分创新药的疗效未显著优于竞品时,这种定价策略更难获得患者认可。
国际化关乎发展上限
恒瑞医药在创新药国际化方面同样遭遇过挫折,核心问题集中在生产合规性上。2025年3月20日,恒瑞医药与韩国HLB公司联合开发的肝癌一线疗法“双艾”组合(卡瑞利珠单抗联合阿帕替尼),再次被FDA(美国食药监)拒绝。核心原因直指恒瑞医药苏州生产基地的三大生产缺陷:微生物污染控制不足、目视检查协议执行不一致、自动化系统不完善。
值得注意的是,这是继2024年5月首次被拒后,恒瑞医药再次因类似问题“卡关”。尽管恒瑞医药已聘请FDA前CMC部门负责人协助第三次冲刺,但这一系列挫折暴露了恒瑞医药从中国创新迈向全球合规的深层挑战。
从市场来看,截至公告日,公司股价从2022年的底部27.00元/股已经爬升了一倍,但相比于2021年的高点116.87元/股,仍未回到50%的位置。

图片来源:同花顺app
恒瑞医药的高管减持事件,或许只是一个开始。随着创新药市场竞争的加剧和监管环境的趋严,更多的药企将面临类似的信任考验。或许,只有那些真正以患者为中心,重视产品质量和临床价值,同时保持治理结构透明和高管诚信的创新药企,才能在未来的市场竞争中脱颖而出。