来源 :海运经纪2022-01-18
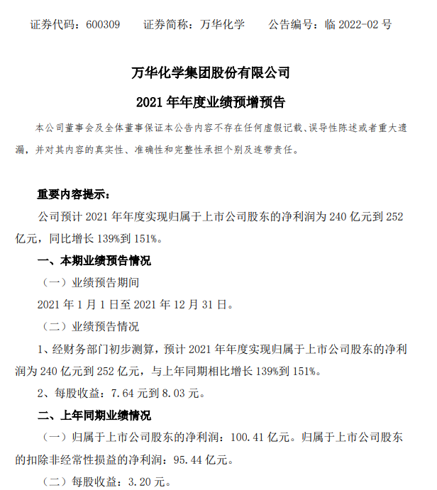
1月17日晚间,万华化学发布2021年年度业绩预增预告,公司预计2021年年度实现归属于上市公司股东的净利润为240亿元到252亿元,同比增长139%到 151%,且每股收益为7.64元到8.03元。

据万华化学披露,报告期内,主要经济体疫苗接种率持续提高,全球经济复苏,市场需求提振,化工产品价格提升。公司MDI技改、乙烯等新产能、新装置投产,聚氨酯、石化以及精细化学品等主要产品量价齐升,经营业绩同比去年实现大幅增长。

打破国外技术封锁,填补国内空白,万华化学将做大做强这个项目
烟台港万华码头公司吞吐量首次突破1000万吨
万华化学前三季度营收破千亿净赚195亿