来源 :舒雪清2022-08-05
一、聚氨酯主要企业概况
聚氨酯(PU),全名为聚氨基甲酸酯,是一种高分子化合物。1937年由奥托·拜耳等制出此物。聚氨酯有聚酯型和聚醚型二大类。他们可制成聚氨酯塑料(以泡沫塑料为主)、聚氨酯纤维(中国称为氨纶)、聚氨酯橡胶及弹性体。
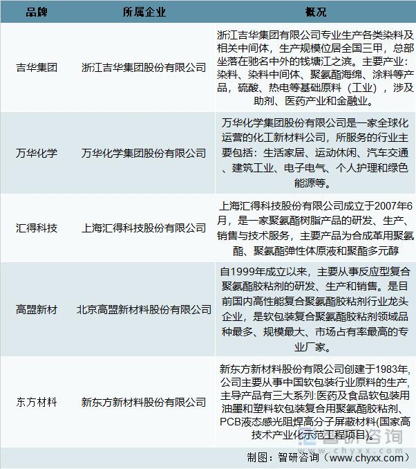
聚氨酯出现于20世纪30年代,经过近八十年的技术发展,该种材料已经广泛应用于家居领域、建筑领域、日用品领域、交通领域、家电领域等。我国主要企业有万华化学、汇得科技及高盟新材等。
聚氨酯企业概况

资料来源:智研咨询整理
二、万华化学聚氨酯经营现状
万华化学集团股份有限公司是一家全球化运营的化工新材料公司,依托不断创新的核心技术、产业化装置及高效的运营模式,为客户提供更具竞争力的产品及解决方案。万华化学始终坚持以科技创新为第一核心竞争力,持续优化产业结构,业务涵盖聚氨酯、石化、精细化学品产业集群。
万华化学集团股份有限公司产品门类众多,涵盖了化工领域所涉及的氧化、加氢、光气化、聚合、羰基化、煤气化等众多工艺过程。其中异氰酸酯和石化两大产业链紧密结合,在两大产业链上又衍生出了精细化学品及新材料产业。
万华化学集团股份有限公司产能与开工情况

资料来源:公司年报、智研咨询整理
相关报告:智研咨询发布的《2022-2028年中国聚氨酯行业市场运营态势及投资机会分析报告》
万华化学聚氨酯系列产品的收入、成本较上年增加,主要为报告期内烟台 110 万吨 MDI技改新增产能投放市场、聚醚多元醇销量提升,以及产品与原料价格上涨所致;毛利率有所增加,主要为同比产品价格上涨以及产能、销量提升带来的规模效应所致。
2021年万华化学聚氨酯系列产量为401万吨,同比增长39.7%;万华化学聚氨酯系列销量为389万吨,同比增长35.1%。
2018-2021年万华化学聚氨酯系列产量及销量

资料来源:公司年报、智研咨询整理
其中2021年万华化学聚氨酯系列营业收入为604.9亿元,聚氨酯系列收入比例为41.56%;聚氨酯系列营业成本为392.8亿元,成本比例为36.6%。
2019-2021年万华化学聚氨酯系列营业收入、成本及比例

资料来源:公司年报、智研咨询整理
万华目前已形成产业链高度整合,深度一体化的聚氨酯、石化、精细化学品及新材料三大产业集群。其中2021年万华化学聚氨酯系列营业利润为212.1亿元,占利润比例的55.51%。
2017-2021年万华化学聚氨酯系列营业利润及比例

资料来源:公司年报、智研咨询整理
2018-2020年万华化学聚氨酯系列毛利率呈增长走势,2020-2021年万华化学聚氨酯系列毛利率呈下降走势,2021年万华化学聚氨酯系列毛利率为35.07%。
2017-2021年中国万华化学聚氨酯系列毛利率

资料来源:公司年报、智研咨询整理
万华化学公司 2021 年研发投入 31.68 亿元,主要围绕高端化工新材料及解决方案、新兴材料等新业务板块技术孵化投入。
聚氨酯领域,第六代 MDI 技术在烟台 MDI 装置上应用成功,实现了 110 万吨/年稳定运行;自主开发的氯化氢催化氧化制氯技术完全成熟定型,并入围 Chemical Week2021 可持续发展最佳实践;自主开发的大型 PO/SM、连续化 DMC 聚醚技术及芳香族聚酯多元醇系列新产品均工业化成功,产品指标达到优等品水平。同
2017-2021年万华化学研发费用及比例

资料来源:公司年报、智研咨询整理
以上数据及信息可参考智研咨询发布的《2022-2028年中国聚氨酯行业竞争战略分析及投资前景规划报告》。智研咨询是中国产业咨询领域的信息与情报综合提供商。公司以“用信息驱动产业发展”为品牌理念,用专业视角洞见行业趋势,提高用户行业认知,助力企业商业决策。主要服务包含产业研究报告、可行性研究报告、定制报告、商业计划书等。