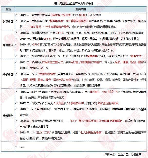
引言
在行业回归经营导向的大背景下,住房回归居住属性;叠加后疫情时代的影响,人们对于住房品质的要求越来越复合,好的产品力不仅是房企新的立足点,更是企业长远稳健发展的核心驱动力。可以看到,行业企业不断加大对产品价值的投入,升级产品结构,优化产品品质,持续夯实产品力。

近日,华发股份也完成了最新的产品迭代,重磅推出优+产品体系5.0。自2015年首次在业内推出1.0版本以来,华发股份“优+产品体系”已经过5次迭代和优化。本次5.0版本的“优+体系”迭代升级,又给行业和业主带来了哪些惊喜呢?
从亿翰智库的视角来看,此次华发股份“优+产品体系”的迭代升级,更具“体系化思维”、“特色化思维”,也更懂“客户需求”和“客户体验感知”,具体而言,体现在以下三个方面。

以体系化底层逻辑,凝聚产品内核,铸就“优+”生活
从底层逻辑来看,全新“优+”产品体系以华发股份长期积累的产品基因为基础,将“土地、产品、客户”三大属性有效统一,从产品力、配套力、服务力三大维度为项目增值赋能,共计囊括293项产品品质细节承诺,覆盖业主日常生活的各个重要方面。针对产城共建、片区共生、社区共享、智慧社区、社群营造、人文关怀、精细定制、美学引领、乐活社区、舒适美家、至臻精工、智享健康共计“十二优”维度,做出完整的迭代和升级,相比之前的版本更系统、更全面、更有序。
图:华发股份“优+”产品体系5.0价值底盘

其中,产品力共包含五优定制——颜值之优、情境之优、居所之优、工艺之优、绿色之优。作为核心内核,华发股份优+产品体系5.0深度洞察居者审美、体验、家居、品质、绿色等方面的需求,从美学、智慧、生态、人文等维度出发,综合社区功能化、全龄段生活、社交需求等,旨在营造“质美生活引领场”,为居者塑造全方位更优的生活场景。
以颜值之优为例,最新版本的产品体系更注重与自然、景观的互动,也更关注更年轻一代购房群体的审美需求。捕捉到当前国内住宅市场已从Art Deco进化到立面公建化风潮,华发股份摒弃厚重的立面风格,以简约、精致的手法取而代之,更具质美感和秩序感。以珠海横琴荟为例,项目在白色和香槟金配色上创新,配合大面积的玻璃幕墙,整体里面优雅大气、轻盈纯净。
图:珠海华发横琴荟项目外立面

配套力共包含三优定制——城市之优、区域之优、巷里之优,分别对应居者15min、10min、5min近场范围内的多种需求。近年来,华发股份多元业务协同发展,形成“1+3”发展新战略——以精品住宅为“主业”,在保持主业稳步增长的基础上,商业运营、物业管理与上下游产业链成为“支撑”,与主业形成良性互动与互补;其中商业板块以集中式商业线、社区商业线、商务办公线、阅·潮书店、华商百货、奥特美康体中心六大产品线为主,辐射全国多城市;作为对业主多元生活的回应,阅·潮咖啡、奥特美会所等持续为业主的“优+”品质生活赋能;华发物业管理跻身全国百强物企前20强,进驻全国40多个城市;上下游产业链涵盖文化传播、设计、租赁住房、营销代理、城市更新、装配式建筑等全产业链。住宅与多元业务充分协同,在美好生活的各个领域、各类场景,形成高品质业务闭环,为所进驻的每一个城市带来更多生活方式的创新。
图:华发股份阅潮精品咖啡、阅潮书店、奥特美会所实物图




服务力共包含四优定制——互联之优、活力之优、信赖之优、尊享之优。以优生活APP为服务平台,华发物业可为业主提供便捷、智慧的服务场景;在活力营造方面,华发物业延伸服务边界,推出四季欢乐相伴和四大增值服务;在信赖之优方面,华发物业通过四大匠人守护、四龄温度关怀、四大幸福生活深化服务体验,此外,通过四大管家相伴、四项尊贵服务提供定制化服务,尊享管家体验。
图:华发股份专属管家服务

同时,基于对客户城市生活中客户的痛点、价值共鸣点的洞察,华发股份优+产品体系5.0创造性地构建了特色产品模块的7大空间场景——城市人文建筑、星级社区入口、质感归家动线、引力社交场、全能家庭聚厅、精致私享领地、专属管家服务,旨在通过更年轻的对客语言,提炼出更契合客户需求的生活解决方案,形成特色产品模块,以“去标准化”思维,打造质美生活引领场。
图:华发股份“优+”产品体系5.0七大特色空间场景

可以看到,通过体系化、特色化的打造,5.0版本的产品体系让产品的各个方面都尽可能更优,能赋予产品更安居、美居、舒居的新功能。

多维度视角出发,聚焦客户需求,提升居住体验
随着“居者优其屋”时代的到来,产品进入用户导向新阶段,房子不只是庇护所,更是搭建生活场景的情感容器,以及承载美好生活的重要载体。华发股份深谙此中道理,其最新优+产品体系5.0突破传统设计的专业视角,从城市、生活、客户等多维度出发,重新审视产品价值——以用户实际的生活场景为抓手,带给客户生活方式上的升级,着力打造体验“更优”的居住体验。
复兴城市在地文化,赋予产品有温度的生命力
1978年到2021年,中国的城市化出现了前所未有的发展格局,城市化率从17.8%跃进为62%,仅用30多年的时间就几乎走完了西方近百年的从农业型社会向城市型社会过渡的过程。过快的人口城市化使得经济和技术成了主宰,而远离了“人”的本质特征,土地脉络的复兴需求成了客户生活的痛点。
作为典型的城市运营商,华发股份坚持与城市共生长,在项目打造过程中,秉承“传承与再造”的核心理念,对经典建筑文化内涵进行提取、再造、融合,除客群角度,还从建筑形态、风格定位出发,依托土地文脉,导入现代建筑元素,进行经典再创作。以上海电影厂华发静安华府为例,华发股份最大化还原当地历史风貌,保留里弄式肌理规划,沉淀城市建筑基因,同时,以经典三段式结构的审美外立面延续建筑的生命力,重塑雕塑感、典雅感。
图:上海华发静安华府项目效果图

将最大化自然资源,还原放松的情绪
袤则咨询发布的《2022大社交趋势观察报告》指出,由于疫情的影响,人们亲近自然、欣赏自然的愿望更为强烈,大自然越来越被视为放松娱乐的最佳场所,被当作维持情绪和心理健康的能量源泉。华发股份认为,“第一居所”住宅可以吸收“第二居所”度假产品的某些属性,如应更注重与自然、景观的互动关系,引领更有惬意感的生活方式。
以西安华发长安首府为例,项目从建筑形态上、户型设计等多方面入手,将景观最大化。在整体布局上,以东低西高的流动型布局,将朝湖河景观的一侧视野完全打开,其中,西侧小高层设计了边厅大平层270°转角,直接眺望沣河景观;东侧叠墅及商墅3层,以层层退台的游艇式造型,可观社区中心园景;户型设计也一同为景观面敞开,不管户型大小,都能做到三开间甚至四开间,就算是最小户型也能做到三开间,外立面框架上运用了大比例窗墙体系设计,玻璃占据墙面比例最大可达80%。大面积的落地窗满足了采光与通风需求,更能引景入室,甚至达到节能的效果。
图:西安华发长安首府整体及样板房效果图


以星级社区入口和质感归家动线
营造品质感、仪式感
华发股份特别在乎建筑和人之间的连接关系,作为营造业主归家体验的第一站,其通过奢阔的落客大门、尊享的社区大堂,自然山水庭院以及星级迎宾服务,将尊贵感和仪式感带给对品质有更高要求的业主。在提升出入口及社交大堂的辨识度的同时,为居住者带来“回家即度假”一般的居住体验。珠海华发湾玺一号、中山华发学府壹号、西安华发长安首府等多个项目均采用酒店式入口与星级大堂,尽显品质感、尊贵感和仪式感。
图:中山华发学府壹号入口及社交大堂实景图


在归家动线的设计上,华发股份以三重动线,重构归家仪式感——人行便捷归家、人行休闲归家、车行地下归家。为了让业主拥有更多拥有漫步、休闲的空间,中山华发学府壹号、珠海华发四季云山等多个项目以林荫大道中轴,串联社区主入口、园区会客厅,以及社交、活动等多维景观节点,以自然礼序,调和归家情绪。当业主归家时,先穿过充满仪式感社区入口后,出现在眼前的是水景和绿植,身心从喧嚣的都市回到静谧的小区。出则繁华,入则宁静。步行回家,业主途中还可以欣赏着不同的景色,沁人心脾。
图:中山华发学府壹号园区会客厅实景

除了园区风情步道,华发股份还通过精致的地下车库,优化升级回家路线上的景观、风光和装潢,为居住者在归家过程中提供放松身、心、灵的感受,让“回家”这件事情变得更诗情画意。
图:珠海华发横琴荟项目车库效果图


注重细节考究,赋予客户更优的超额附加值
“
“上帝在细节中”。
——建筑大师密斯·凡徳罗
”
基于新型社群文化、友邻精神等的持续探索,华发股份优+产品体系5.0还从微观的细节出发,围绕高频客户触点,以更精致的室内空间、更精致的功能设计、更多元的社区空间,塑造自在生活的高峰体验感,旨在为客户提供优质生活的高效解决方案,提供更优的超额附加值。
以精致户型,打造全能家庭聚厅
在户型设计上,优+产品体系5.0从空间、细节上入手做升级,将精致户型“大家化”,即使是小户型,在使用感受上也近似大面积户型。华发股份通过大面宽客厅、小进深南北通透格局、可开合空间等方式完善家庭共享空间,打破传统家庭界限,将家庭生活变得更加开放和多元化,让家庭成员间的关系更亲密。
以珠海华发四季云山建面约108㎡的户型为例,其打破传统客厅格局,尽量形成客厅、阳台、餐区、多功能间相互围合的“家庭剧场式公区”,便于家庭成员之间共享生活乐趣;可以看到,整个客厅随着线条从玄关一直向阳台方向伸展,餐区与客厅无界相连,辅以半面墙体与玻璃结合的设计,把原本狭窄的空间在视觉上延伸拓展,玻璃窗户衔接客餐厅,释放家人之间的界限,增加了家人之间的情感交流。
图:珠海华发四季云山样板房实景图

打造精致私享领地,赋能“增值”空间
在空间的打造上,华发还充分考虑到每一位家庭成员的居住需求,赋予其专属的隐私空间,让居者的生活更轻松自在。例如,考虑到随着家庭成员的增多,家里必定需要更多的收纳和休憩空间。华发股份将玄关、飘窗等以往被忽略的狭小空间最大化,扩大收纳区、休息区等。
珠海华发四季云山87㎡户型的亮点之一就是将卧室里飘窗延展出一个床的位置,且主卧淋浴房也留有一个市场同类项目少有的飘窗,可以为未来业主在淋浴时提供更多置物空间。还有一大亮点是在108㎡的户型中打造了贴心的“双孩房”设计,让孩子相互陪伴成长,等孩子长大后,又可以恢复成两个完整独立的卧室,完美可以满足家庭不同阶段的不同需求;同时,在细节上,项目将入户玄关、厨房、餐厅、客厅、卧室、阳台都打造了极致收纳系统,让生活更加有条不紊,空间直接“翻倍”,同时还省去了后期配色、定制的麻烦。
图:珠海华发四季云山板房实景图


打造“引力社交场”,塑造温情社区
在社区的打造上,华发优+产品体系5.0提出“引力社交场”概念,旨在打造共生、共长、共情的品质社区,持续创造可生长的美好。可以看到,华发在社区构建了24小时美好生活圈,以全龄段设施的配备、绿色健康环境的构建以及对宠物活动空间的完善,让每个年龄段的业主都能在社区中享受属于自己的物质和精神主场。
图:华发股份打造的“引力社交场”

一方面,华发股份整合室内和景观的设计思路,实现一体化的高完成度空间,整合户外会客厅、多功能架空层、亲子游乐园等一系列配套功能;另一方面,依托华发在商业运营及物业服务上的优势,全面加强配套力和服务力,为业主打造妙趣横生的生活社区。
以珠海华发四季云山为例,项目配套3.6万㎡新加坡酒店式微度假园林,同时规划有约4500㎡主题泛会所规划,营造不同的社交生活空间,会客交流、亲子共享、运动健康等多元需求都能得到满足。
图:珠海华发四季云山微度假园林实景图




定制专属管家服务,让服务更有温度
在软性服务上,优+产品体系5.0依托华发物业的专业管家级服务,通过科技赋能社区生活。通过提供有针对性的专属管家服务、专业社区维护和智能科技设备、APP关联搭载等物业的贴心服务等,华发股份为居者提供四季不间断、24小时在线的呵护与关怀,使其生活处处有落点、事事有回音。
图:华发专属管家服务、专业社区维护等贴心服务

小结
华发股份优+产品体系5.0,以“三力十二优”价值底盘为内核,构建“七大质美生活场景”,从城市、生活、客户多维度视角出发,走进户内、社区、配套、城市,以真诚的态度,为业主带来更优的生活体验,定义“匠心品质”,超越自我。
展望未来,华发股份还将持续坚守产品品质DNA,洞察客户需求,持续提升产品迭代能力和稳定开发能力,以高质量精品项目回应客户,延展更多承载美好生活的可能。