chaguwang.cn-查股网.中国
查股网.CN
西藏天路(600326)内幕信息消息披露
 
个股最新内幕信息查询:    
 

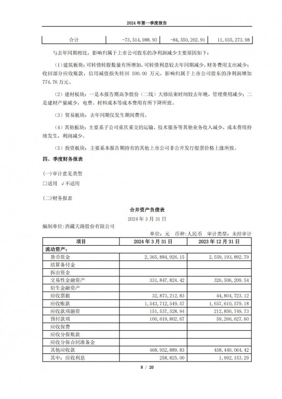
西藏天路:2024年第一季度营收约3.06亿元 归属于上市公司股东的净利润亏损约7351万元

http://www.chaguwang.cn  2024-05-20  西藏天路内幕信息

来源 :国际煤炭网2024-05-20

  近日,西藏天路发布2024年第一季度报告。2024年第一季度营收约3.06亿元,同比减少42.52%;归属于上市公司股东的净利润-7351.5万元;归属于上市公司股东的扣除非经常性损益的净利润-7713.83万元;归属于上市公司股东的净利润亏损约7351万元;基本每股收益亏损0.0598元。

  

  详情如下:

  

  

  

  

  

  

  

  

  

  

  

  

  

  

  

  

  

  

  

  

有问题请联系 767871486@qq.com 商务合作广告联系 QQ:767871486
www.chaguwang.cn 查股网