chaguwang.cn-查股网.中国
查股网.CN
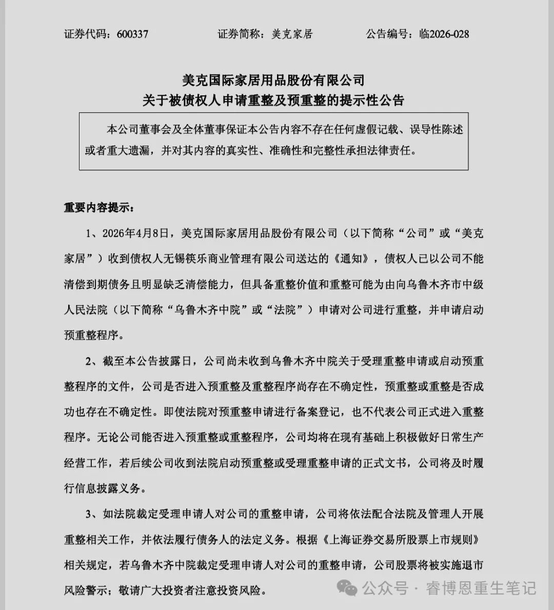
美克家居(600337)内幕信息消息披露
 
个股最新内幕信息查询:    
 

美克家居:7.24亿债务压境,一家高端家具品牌的“重整求生”之路

http://www.chaguwang.cn  2026-04-21  美克家居内幕信息

来源 :资产界2026-04-21

21.jpg

  这不是美克家居第一次面临债务倒逼的重整申请。但这一次,压力已经显著升级:截至2026年3月20日,公司及子公司累计逾期债务已达7.24亿元,占最近一期经审计净资产的26.38%。债务违约已从金融机构传导至供应链端,上游供应商、物流服务商的商业承兑汇票也出现大范围逾期。一家拥有二十余年历史、以高端家具设计和制造著称的A股上市公司,为何会走到这一步?它的“重整价值”究竟在哪里?美克家居能否像其他困境企业一样,通过司法重整实现“重生”?

  1 前世今生:从“美克·美家”到A股家具龙头

  1.1 起点:高端家具的品牌之路。美克家居的前身可以追溯到1995年成立的美克国际家私制造有限公司。公司早期以家具出口业务为主,凭借精湛的制造工艺和设计能力,逐步在国际市场站稳脚跟。2000年,美克股份(后更名为美克家居)在上海证券交易所上市,成为国内家具行业较早登陆资本市场的企业之一。上市后,公司开始从出口代工向自有品牌转型,推出了“美克·美家”这一高端家具零售品牌,主打中高端消费市场。此后二十余年,美克家居通过持续的研发投入和品牌建设,建立了从产品设计、制造到零售的完整产业链。公司在国内主要城市开设了数百家“美克·美家”门店,并拥有Rehome、A.R.T.等多个子品牌,覆盖不同消费层级的家具需求。

  1.2 转折:房地产下行与家居消费萎缩。美克家居的困境,与国内房地产市场的深度调整密不可分。家具行业属于房地产后周期行业,新房交付量和二手房交易活跃度直接影响家具消费需求。2022年以来,国内房地产市场持续下行,新房销售面积大幅下滑,家具消费需求同步萎缩。与此同时,原材料价格上涨、人工成本上升、终端售价提价困难,使美克家居的毛利率持续承压。2023年、2024年,公司连续两年出现较大幅度亏损,资产负债率攀升,流动性开始紧张。

  1.3 海外扩张的“双刃剑”。为对冲国内市场的下行风险,美克家居近年来加快了海外产能布局。公司在越南建立了制造基地,全面承接原天津工厂的外销订单;同时在江西赣州布局了数创基地,作为内销定制家具的核心载体。从公开信息看,这两大基地目前仍在正常运转:赣州数创基地2025年订单准时交付率、品质合格率均达98%以上;越南制造基地产能利用率达82%,保障了超过56%的海外业务交付稳定性。但海外扩张也带来了新的压力:越南基地的建设和运营需要大量资金投入,而国内主业的现金流却在持续萎缩。这种“国内失血、海外输血”的模式,最终导致公司资金链全面绷紧。

  2 债务危机:从金融端到供应链端的传导

  2.1 逾期债务:7.24亿,占净资产26.38%。截至2026年3月20日,美克家居及子公司累计逾期债务已达7.24亿元,占公司最近一期经审计归属上市公司股东净资产的26.38%。这一数字本身不算特别巨大,但债务结构令人担忧:·金融机构融资逾期:5.90亿元,涉及中国进出口银行、兴业银行等多家金融机构。这说明公司的银行信用已经基本耗尽,常规融资渠道已无法维持。·到期未兑付商业承兑汇票:1.35亿元,涉及上游供应商、物流服务商等众多经营性债权人。债务违约从金融端传导至供应链端,是美克家居债务危机升级的最危险信号。当供应商的货款无法按时收回,会引发供应商断供、原材料短缺、生产停滞等一系列连锁反应,最终危及企业的持续经营能力。

  2.2 控股股东同步被申请重整。更值得关注的是,美克集团也在同一天被债权人申请重整。控股股东与上市公司同时陷入债务危机,在A股重整案例中并不罕见。但这种“母子双困”的局面,会给上市公司的重整带来更多复杂性:·资产混同风险:控股股东与上市公司之间是否存在资金占用、违规担保等历史遗留问题?如果存在,将直接影响上市公司重整方案的制定。·控制权归属:控股股东进入重整程序后,其所持上市公司股份可能被纳入重整资产范围,进而导致上市公司控制权变更。·协调难度:两个重整程序需要同步推进,管理人和法院需要高度协调,否则可能相互掣肘。

  2.3 公司回应:尚未收到法院受理文件。美克家居在公告中表示,公司及控股股东均尚未收到法院关于受理重整或启动预重整的正式文件,能否进入相关程序尚存在不确定性。这是标准的“风险提示”表述。但从债权人主动申请的动作和公司债务逾期的事实来看,法院受理重整申请的可能性较大。对于一家债务逾期已占净资产26%的企业而言,司法重整几乎是唯一可行的出路。

  3 重整价值分析:美克家居还“值钱”吗?

  债权人申请重整时强调公司“具备重整价值”。那么,美克家居的“剩余价值”究竟在哪里?

  3.1 品牌价值:二十余年积累的“美克·美家”。美克家居最值钱的资产,不是厂房和设备,而是品牌。“美克·美家”是国内高端家具零售领域为数不多的知名品牌之一,经过二十余年的市场培育,在消费者心中建立了“高品质、设计感”的品牌认知。这种品牌价值是长期投入的结果,很难在短时间内被复制。对于产业投资人而言,收购美克家居,相当于直接获得了一个成熟的高端家具品牌和数百家门店渠道。这比从零开始创建一个新品牌要高效得多。

  3.2 产能基础:国内+越南双基地。美克家居的制造能力同样具有价值:·赣州数创基地:作为内销定制家具的核心载体,该基地已实现较高的自动化和数字化水平。2025年订单准时交付率、品质合格率均达98%以上,说明其制造能力已经相当成熟。·越南制造基地:该基地全面承接原天津工厂的外销订单,2025年产能利用率达82%,保障了超过56%的海外业务交付稳定性。越南基地的存在,使美克家居在国际贸易摩擦中具备了供应链的灵活性和成本优势。这两个基地仍在正常运转,说明公司的核心生产能力并未因债务危机而瘫痪。这是重整价值的重要支撑。

  3.3 客户资源与渠道网络。美克家居在国内拥有数百家“美克·美家”门店,覆盖主要一二线城市。这些门店不仅是销售渠道,也是品牌展示和服务触达的重要节点。同时,公司在外销领域积累了稳定的海外客户资源。56%的海外业务占比,说明其产品在国际市场仍有一定竞争力。对于想要切入家具出口领域的产业资本而言,这些客户资源具有直接的商业价值。

  3.4 睿博恩判断:属于“失血休克”,而非“器官衰竭”。用睿博恩的判断框架来看,美克家居的状态属于失血休克:

  ·核心品牌、产能、渠道仍在,并未丧失市场竞争力

  ·债务问题源于流动性枯竭,而非核心资产的永久性贬值

  ·赣州和越南两大基地仍在正常运转,说明“造血器官”没有坏死

  ·海外业务占比高,具备一定的抗周期能力

  这意味着,如果能够通过重整引入产业投资人、注入流动资金、清理历史债务,美克家居完全有可能恢复元气。

  4 睿博恩三重门分析:三道门的现状

  第一重门:资本结构之困——严重恶化。7.24亿元逾期债务占净资产26.38%,银行信用基本耗尽,供应链信用也在瓦解。流动比率、速动比率等指标大概率已处于危险区间。公司已不具备常规融资能力,只能依靠司法重整来重构资本结构。

  第二重门:产融能力之困——部分失守,根基未毁。国内主业受房地产下行影响持续亏损,但海外业务仍在运转,越南基地产能利用率82%。赣州数创基地的制造能力和品控水平处于行业较好水平。产融能力的“造血”功能没有完全丧失,但需要资金注入才能恢复。

  第三重门:治理信任之困——严重受损,但未完全崩溃。控股股东同步被申请重整,说明集团层面的治理问题已经暴露。但截至目前,公开信息中未发现美克家居存在大规模资金占用、违规担保等恶性治理问题。这为重整留下了一定的信任基础。

  总体判断:美克家居处于“第一道门失守、第二道门承压、第三道门尚可”的状态。与华谊兄弟“三道门全崩”不同,美克家居的核心资产(品牌、产能、渠道)仍然具有重整价值,这是其能够吸引产业投资人的基础。

  5 出路展望:重整的可能路径

  5.1 预重整:争取时间窗口美克家居的当务之急,是尽快获得法院对预重整申请的受理。预重整的核心价值在于:在正式重整程序启动前,企业可以在法院监督和临时管理人指导下,完成债权申报、资产核查、投资人招募、方案协商等核心工作。一旦预重整阶段完成了这些“重活”,正式重整就可以走“快车道”。

  对于美克家居而言,预重整尤其重要——因为公司目前仍处于正常经营状态,赣州和越南基地仍在运转。如果能够在预重整阶段维持生产、稳定客户和供应商信心,核心资产的价值就能得到最大程度的保全。

  5.2 产业投资人:谁会来接盘?美克家居的重整能否成功,关键取决于能否找到合适的产业投资人。从产业逻辑看,潜在的产业投资人可能来自以下几个方向:

  ·家具行业头部企业:国内或国际家具巨头可能通过重整获得美克家居的品牌、渠道和海外产能,实现市场份额的快速扩张。

  ·家居建材产业资本:与家具行业相关的家居建材企业,可能看中美克家居的品牌价值和渠道网络,通过重整实现产业链的纵向整合。

  ·消费品投资机构:专注于消费品牌投资的PE机构,可能联合产业运营方共同参与重整,通过品牌焕新和渠道优化实现价值提升。

  无论哪种类型的投资人入局,都需要具备家具行业的运营能力和产业资源。单纯的财务投资很难解决美克家居的根本问题。

  5.3 业务重组:收缩聚焦,保住核心。重整之后,美克家居大概率需要进行业务结构的调整。可能的调整方向包括:

  ·收缩国内门店网络:关闭低效门店,保留核心城市的标杆店,降低运营成本。

  ·聚焦定制家具赛道:赣州数创基地的定制家具业务具有较高附加值,可能是未来国内业务的重点方向。

  ·强化海外业务:越南基地的产能优势明显,海外业务可以成为公司稳定的收入和利润来源。

  关键在于:重整不是“一救了之”,而是要为业务重组赢得时间和空间。如果重整后仍然沿用原有的业务模式,债务问题迟早会卷土重来。

  6 给困境企业家的几点启示

  美克家居的案例,对正在困境中挣扎的企业家,有几点朴素的启示:

  启示一:债务违约会从金融端向供应链端传导,一旦传导到供应商,企业将陷入更深的困境。美克家居的逾期债务中,有1.35亿元是未兑付的商业承兑汇票,涉及上游供应商和物流服务商。当供应商的货款无法收回,他们会选择断供,进而导致生产停滞。因此,企业在资金紧张时,应优先保障对供应商的支付,维持供应链的稳定。

  启示二:品牌价值是困境企业最重要的“隐形资产”。美克家居最值钱的不是厂房设备,而是“美克·美家”这个品牌。品牌是长期投入的结果,也是产业投资人最看重的收购标的。对于困境企业而言,无论债务多么沉重,只要品牌还在、渠道还在、核心团队还在,就具备重整的价值基础。

  启示三:海外产能是对冲国内周期风险的有效手段。美克家居的越南基地,使其在国内外市场下行时仍然保持了56%的海外业务占比。这种全球化布局,是企业在单一市场遇到困难时的重要缓冲。对于有条件的企业,提前布局海外产能,是值得考虑的战略方向。

  启示四:控股股东与上市公司同步重整,会增加复杂性,但也可能带来协同效应。美克集团与美克家居同时被申请重整,这种“母子双困”的局面虽然复杂,但如果处理得当,可以在统一的框架下解决集团层面的债务问题和上市公司的控制权问题。关键在于重整方案的设计需要高度协调。

  7 结语:等待法院的裁定

  美克家居的债权人已向法院申请重整,控股股东也同时被申请重整。这是这家老牌家具企业面临的又一次生死考验。与许多陷入困境的上市公司不同,美克家居的核心资产——品牌、产能、渠道——仍然具有市场价值。赣州数创基地和越南制造基地仍在正常运转,订单交付率和品质合格率保持在较高水平。这些“隐形资产”,是美克家居能够吸引产业投资人的底气所在。

  但时间不等人。7.24亿元的逾期债务,正在侵蚀公司的供应链信用和品牌声誉。如果不能在短期内获得司法保护、引入重整投资人,公司的经营状况可能进一步恶化。接下来,市场需要关注的核心节点是:法院是否裁定受理预重整申请?重整投资人何时浮出水面?重整方案能否在退市倒计时内完成?睿博恩会持续跟踪美克家居的重整进展。届时,我们再看——是“品牌重生”,还是“帝国落幕”。

  【睿博恩观点提炼】

  ·核心判断:美克家居处于“失血休克”状态,核心品牌、产能、渠道仍在,具备重整价值。关键在于能否在预重整阶段找到合适的产业投资人。

  ·核心风险:7.24亿元逾期债务占净资产26.38%,债务违约已从金融端传导至供应链端;控股股东同步被申请重整,增加了程序复杂性。

  ·重整价值:品牌(“美克·美家”)、产能(赣州+越南双基地)、渠道(数百家门店)、海外客户资源。

  ·给企业家的启示:债务危机中要优先保障供应链稳定;品牌是困境企业最重要的“隐形资产”;海外产能是对冲国内周期风险的有效手段。

有问题请联系 767871486@qq.com 商务合作广告联系 QQ:767871486
Copyright 2007-2026
www.chaguwang.cn 查股网